※【近期更新】点击下列文字查看详细内容:
【八大要素】标准化全套 ‖ 档案盒 【双重预防】双重预防机制建设模板 【职业健康】职业健康管理全套台账汇编 【隐患排查】隐患排查合集-附:整改依据 【年度计划】2024年度安全工作计划 【应急预案】2024应急预案全套资料 【管理制度】各行业安全生产标准化制度 【安全操规】岗位安全操作规程模板汇编 【教育培训】企业安全教育培训全套资料参考
本文资料下载详见文章底部提示
一职业健康管理全套台账汇编‖目录
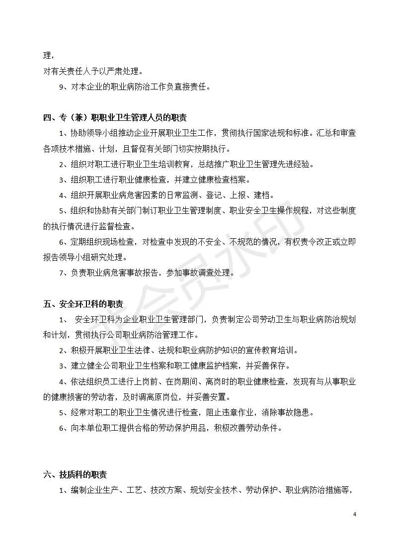
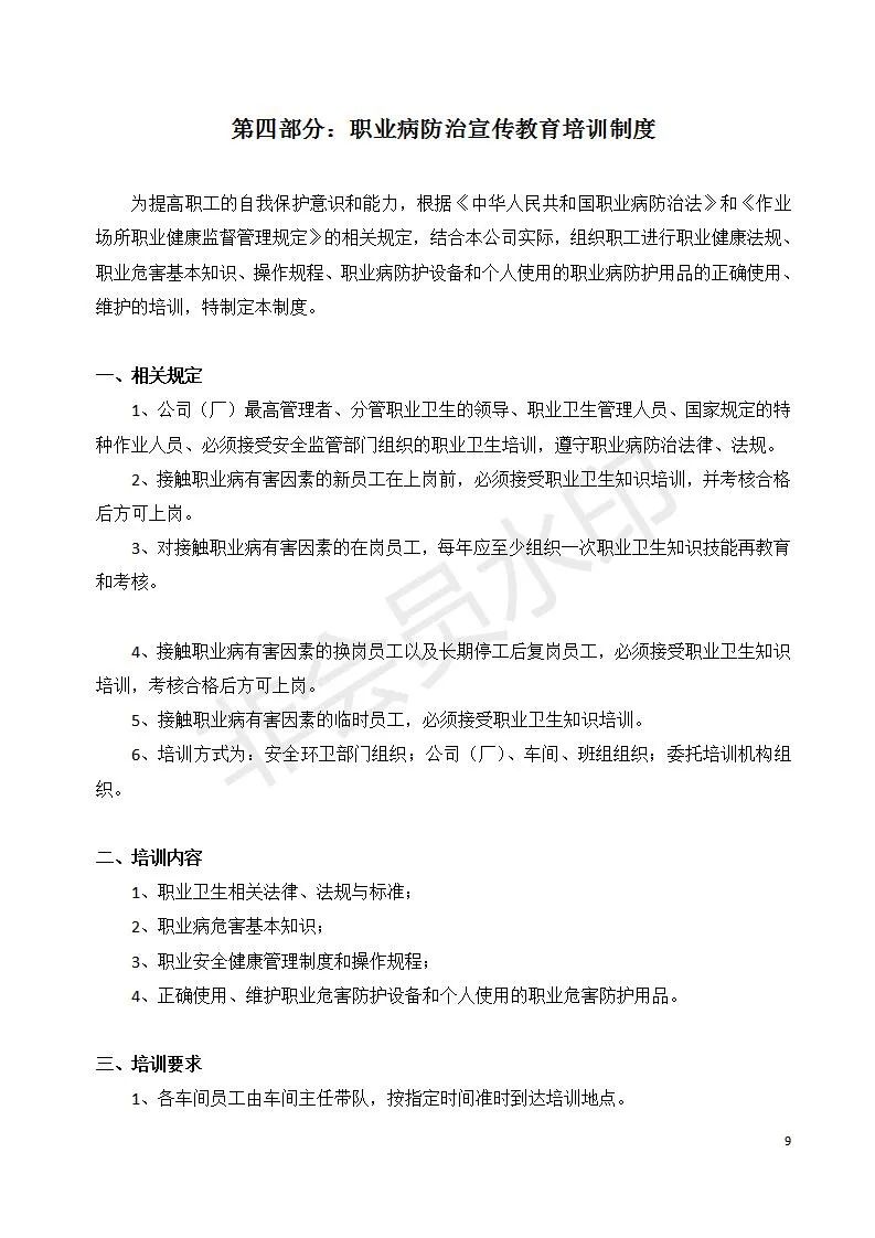
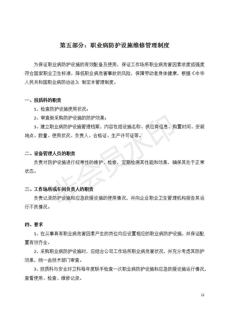
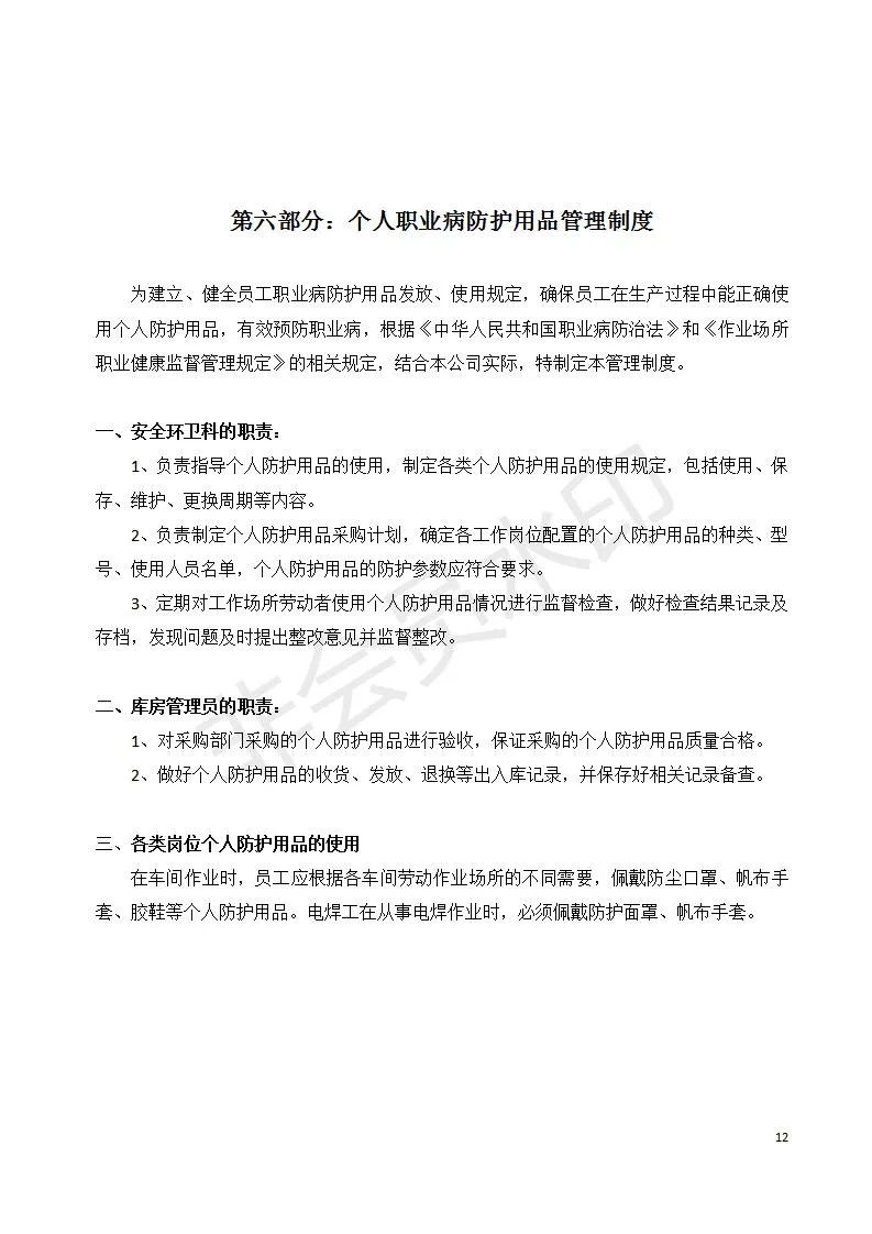
二职业健康管理全套台账汇编‖制度类
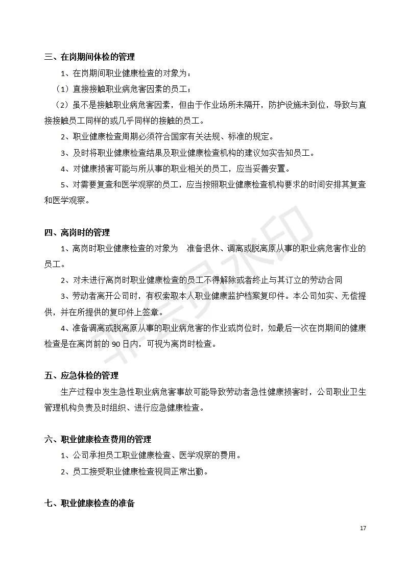
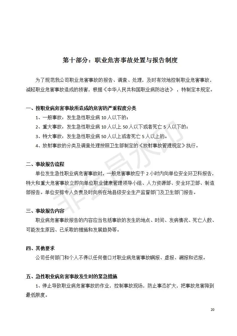
三职业健康管理全套台账汇编‖档案类
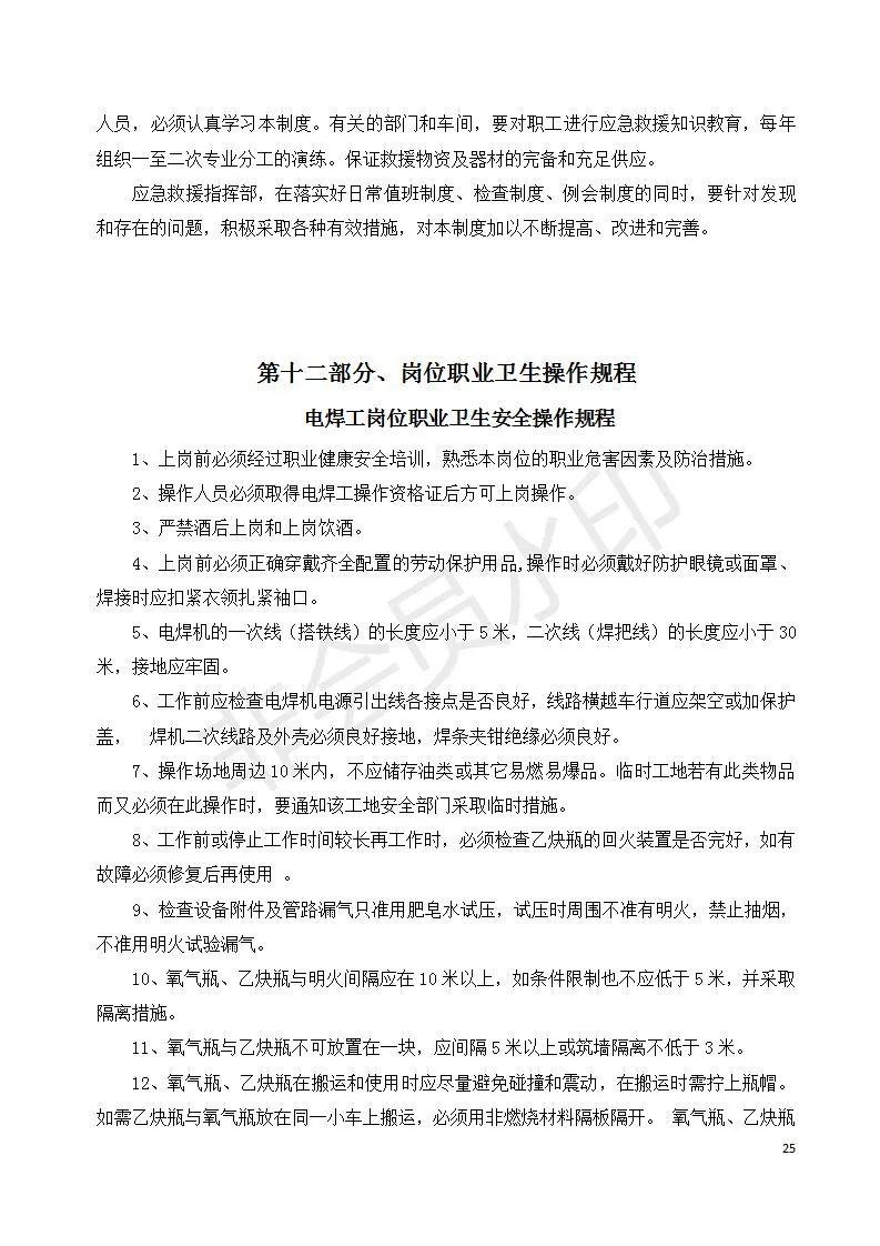
四职业健康管理全套台账汇编‖表格、操规类
五职业健康管理全套台账汇编‖教育视频类
六职业健康管理全套台账汇编‖现场告知类
七职业健康管理全套台账汇编‖风险辨识类
八职业健康管理全套台账汇编‖“三同时”

※:分享本文至【200人以上安全群】+【朋友圈】10分钟后截图发送上方小编微信,免费领取相关资料!
※:扫描下方二维码加入【HSE文库】无限制下载标准化、双体系、管理制度、教育培训等所有HSE资源!























































