推广 热搜: 采购方式  甲带  滤芯  气动隔膜泵  带式称重给煤机  减速机型号  链式给煤机  减速机  履带  无级变速机 

重磅!《储能产业研究白皮书2024》发布

   日期:2024-04-12 13:14:24     来源:网络整理    作者:本站编辑    评论:0    

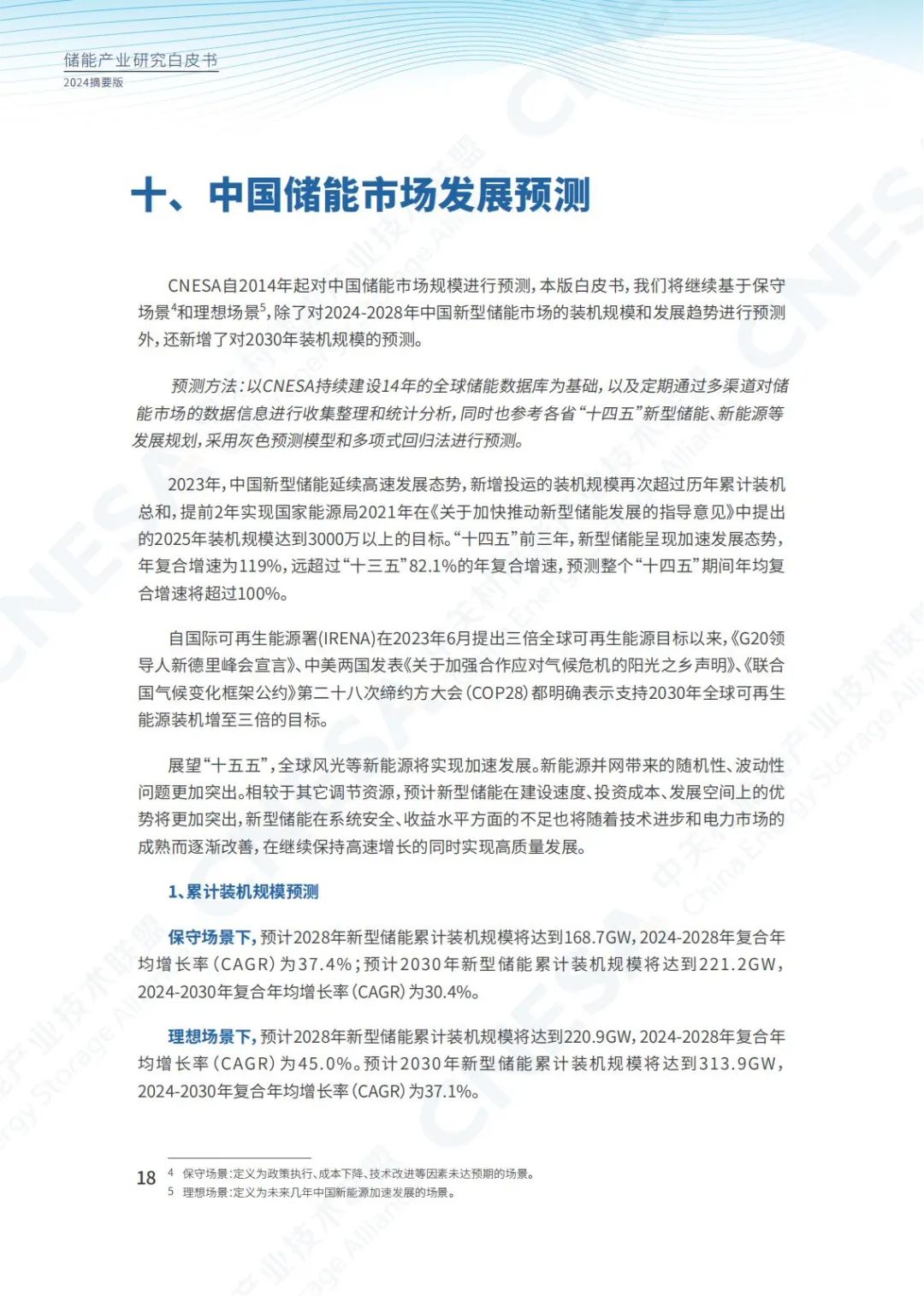
2024年4月10日,“第十二届储能国际峰会暨展览会”(ESIE 2024)在北京首钢会展中心隆重召开。开幕式上,中国科学院工程热物理研究所所长、中关村储能产业技术联盟理事长陈海生先生作主旨报告,并发布了《储能产业研究白皮书2024》。

(文章来源:储能之音  图片来源:储能之音

『本文版权归原作者所有,如有侵权,请联系删除。』

编辑:胡颖

校对:段少敏

审核:李国庆

 
打赏
 
更多>同类资讯
0相关评论

推荐图文
推荐资讯
点击排行
网站首页  |  关于我们  |  联系方式  |  使用协议  |  版权隐私  |  网站地图  |  排名推广  |  广告服务  |  积分换礼  |  网站留言  |  RSS订阅  |  违规举报  |  皖ICP备20008326号-18
Powered By DESTOON