点击上方蓝字关注我们

一、政策汇总
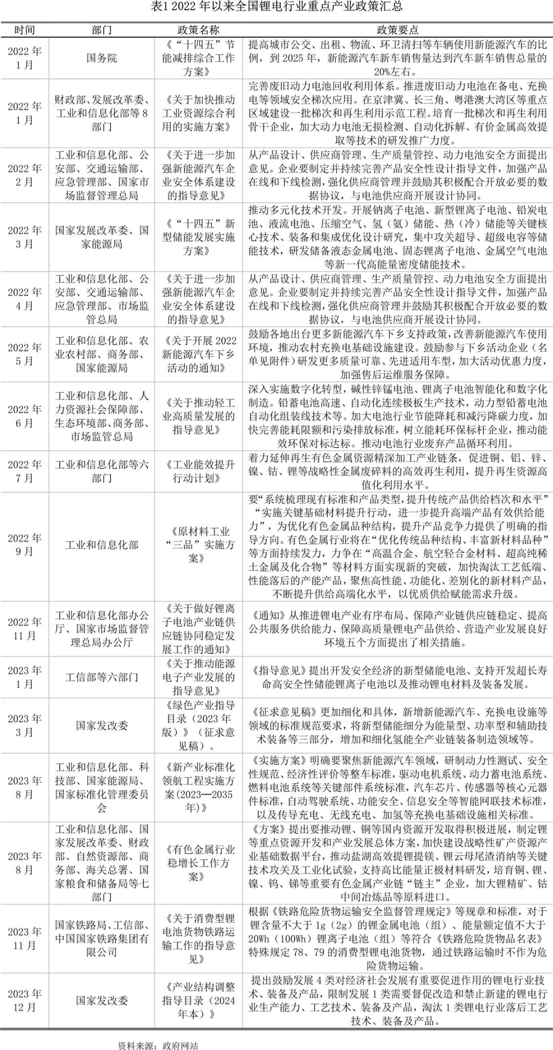
2022年以来我国出台多项锂电相关政策,规范和促进锂电行业发展。工业和信息化部办公厅、国家市场监督管理总局办公厅发布《关于做好锂离子电池产业链供应链协同稳定发展工作的通知》,从推进锂电产业有序布局、保障产业链供应链稳定、提高公共服务供给能力、保障高质量锂电产品供给、营造产业发展良好环境五个方面提出了相关措施,保障锂电产业链供应链协同稳定;2023年12月,国家发改委发布《产业结构调整指导目录(2024年本)》,规定了锂矿产资源勘探开发及综合利用,动力电池正极材料、负极材料、隔膜及负极氧化铝涂层材料鼓励类标准,利于推动锂矿产资源勘探开发综合开发利用,动力电池行业升级发展;《目标》同时规定了碳酸锂和氢氧化锂产线的限制类、淘汰类标准,利于推动碳酸锂和氢氧化锂工艺技术装备升级。此外,多部门出台政策推动储能电池、新能源汽车动力电池产业链环节发展,将带动我国锂电池行业规模扩大。

二、重点政策解读
(一)工信部等六部门印发《关于推动能源电子产业发展的指导意见》
2023年1月17日,工信部等六部门印发《关于推动能源电子产业发展的指导意见》提出开发安全经济的新型储能电池。加强新型储能电池产业化技术攻关,推进先进储能技术及产品规模化应用。研究突破超长寿命高安全性电池体系、大规模大容量高效储能、交通工具移动储能等关键技术,加快研发固态电池、钠离子电池、氢储能/燃料电池等新型电池。推广智能化生产工艺与装备、先进集成及制造技术、性能测试和评估技术。提高锂、镍、钴、铂等关键资源保障能力,加强替代材料的开发应用。推广基于优势互补功率型和能量型电化学储能技术的混合储能系统。支持建立锂电等全生命周期溯源管理平台,开展电池碳足迹核算标准与方法研究,探索建立电池产品碳排放管理体系。
锂离子电池方面,支持开发超长寿命高安全性储能锂离子电池。优化设计和制造工艺,从材料、单体、系统等多维度提升电池全生命周期安全性和经济性。推进聚合物鲤离子电池、全气候电池、固态电池和快充电池等研发和应用。
锂电材料及装备方面,保障高性能碳酸锂、氢氧化锂和前驱体材料等供给,提升单品高镍、磷酸铁锰锂等正极材料性能。提高石墨、鲤复合负极等负极材料应用水平。加快电解液用高纯碳酸醋溶剂、高纯六氟磷酸锂溶质等产业化应用。提升高破膜高粘接性功能隔膜的性能。奕破搅拌、涂覆、卷绕、分切等高效设备。
点评:
《指导意见》提出开发安全经济的新型储能电池、支持开发超长寿命高安全性储能锂离子电池以及推动锂电材料及装备发展,利于锂电产业链稳定协同发展,建议关注储能电池、锂电材料及装备等环节项目资金需求。
(二)国家发改委发布《产业结构调整指导目录(2024年本)》
2023年12月,国家发改委发布《产业结构调整指导目录(2024年本)》,在行业类目、条目设置和表述规范等方面作出新规定。提出鼓励发展4类对经济社会发展有重要促进作用的锂电行业技术、装备及产品,限制发展1类需要督促改造和禁止新建的锂电行业生产能力、工艺技术、装备及产品,淘汰1类锂电行业落后工艺技术、装备及产品。

点评:
《目标》规定了锂矿产资源勘探开发及综合利用,动力电池正极材料、负极材料、隔膜及负极氧化铝涂层材料鼓励类标准,利于推动锂矿产资源勘探开发综合开发利用,动力电池行业升级发展;《目标》同时规定了碳酸锂和氢氧化锂产线的限制类、淘汰类标准,利于推动碳酸锂和氢氧化锂工艺技术装备升级。



