
报告以钢铁、新能源汽车行业作为主要研究对象,提炼工业企业推动产业链供应链绿色发展的典型路径,通过对比行业发展基础和主要特征,对标两大典型行业,探讨相关路径和方法集向其他行业复制拓展的可行性,并围绕路径提出企业、行业、政府等各类主体在推动产业链供应链绿色建设和发展过程中的主要策略和建议,为未来构筑高质量绿色产业体系,更好嵌入全球绿色产业链供应链,获取优势技术和创新资源提供参考借鉴。



















































无责声明:本文部分内容来源于网络并有删减,如内容有任何不妥之处,请联系我们,我们将及时处理。
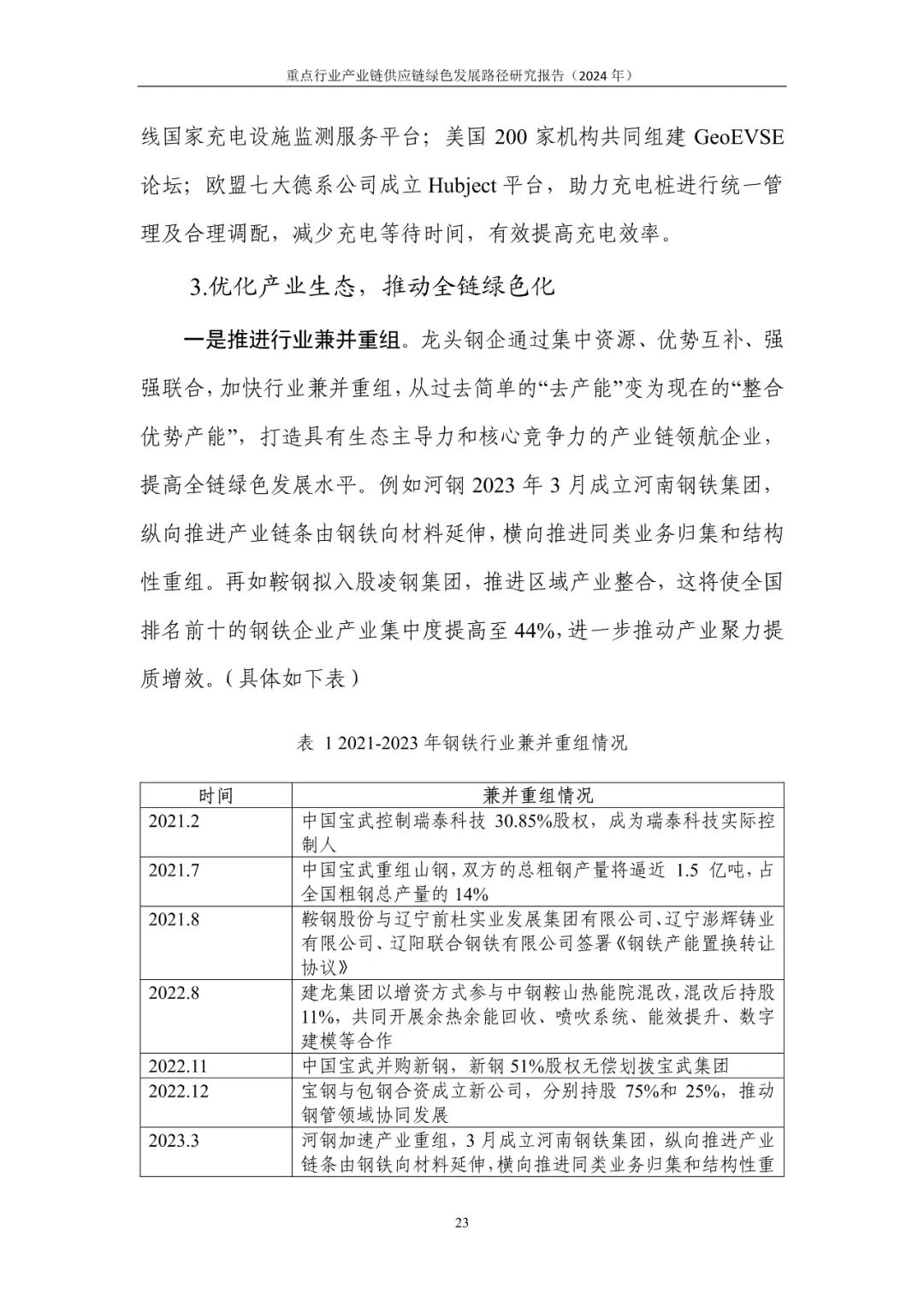
联系方式:咨询电话:0532-88997793 官网:www.obriso.com



