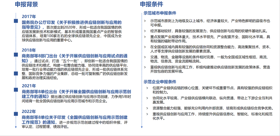
自2017年以来,国家先后出台多项政策文件推动供应链创新与应用。2017年,国务院办公厅印发《关于积极推进供应链创新与应用的指导意见》明确供应链是以客户需求为导向,以提高质量和效率为目标,以整合资源为手段,实现产品设计、采购、生产、销售、服务等全过程高效协同的组织形态,并提出到2020年中国要成为全球供应链创新与应用的重要中心,培育100家左右的全球供应链领先企业。随后,我国先后相继出台政策推动供应链创新与应用城市与企业的试点和示范工作,取得显著效果,涌现了一批供应链新技术新业态新模式,培育了一批行业带动能力强的供应链核心企业,构建了一批整合能力强、协同效率高的供应链平台。

图1:供应链创新与应用试点示范申报背景与申报条件
《2023年全国供应链创新与应用示范城市和示范企业申报工作的通知》以及《全国供应链创新与应用示范创建工作规范》明确提出各省级商务主管部门牵头组织本地示范城市和示范企业申报工作,符合申报条件的城市和企业,按照《工作规范》及附件要求准备相关申报材料,填写《全国供应链创新与应用示范创建(城市、企业)申报书》,并规定各省(区、市)申报城市不超过3个,申报企业不超过10家。

图2:2023年全国供应链创新与应用示范城市和示范企业申报流程
2018年商务部等8部门公布了55个试点城市和266家试点企业,经过三年的试点后,2021年—2023年先后确定了三批示范城市和企业,涉及28个省区市,共33个示范城市和250个供应链示范企业,其中供应链示范企业划分为商贸服务、工业制造、农业农产品三种类型。从供应链示范城市分布来看,目前主要集中分布在华北、长三角和珠三角等供应链先发地区。除青海、西藏、海南省,其余省区市均有供应链示范企业分布,分布超20家示范企业的省区市涉及北京、江苏、浙江和广东省。

图3:供应链示范城市分布情况

图4:三批供应链示范企业(注册地)累计数量分布(家)
近年来,各区域政府积极响应供应链示范要求,相继出台一系列政策推动申报供应链示范,其中成都、武汉、厦门等地明确出台奖补政策鼓励辖区内企业申报供应链示范企业。
表1:部分城市供应链示范企业奖补政策
城市 | 政策文件 | 奖补政策 |




