
免疫细胞治疗是全球生物医药领域具有潜力的新赛道之一,已成为各国争抢的科技与产业高地。随着机制研究的不断深入,免疫细胞治疗的临床潜力不断得到验证,产业化进程持续加速。本文从基础研究、临床研究转化和产业化的角度梳理和分析了2023 年免疫细胞治疗领域的科技创新与产业发展态势,并对免疫细胞治疗未来的发展前景进行了展望。
范月蕾1,李 荣1,鲁 岚2,赵若春1,孙 笑3,毛开云1*
(1 中国科学院上海生命科学信息中心,中国科学院上海营养与健康研究所,上海 200031;2 上海中医药大学,上海 201203;3 上海市生物医药科技发展中心,上海 201203)
免疫细胞治疗可以将人体的免疫细胞改造成“活的”药物,在癌症、传染病、神经系统疾病等复杂、难治性疾病的治疗中扮演重要角色。2023 年9 月,嵌合抗原受体T 细胞(chimeric antigen receptor T cell, CAR-T) 疗法的“开拓者”宾夕法尼亚大学Carl June 教授和纪念斯隆- 凯特琳癌症中心的Michel Sadelain 教授获得了素有“科学界的奥斯卡”之称的科学突破奖(Breakthrough Prize),可见该领域在全球生物医药领域的重要地位。
免疫细胞治疗可分为工程化免疫细胞疗法和非工程化免疫细胞疗法。工程化免疫细胞疗法通过工程化改造免疫细胞,使其可识别受疾病影响的组织并发挥作用,包括CAR-T 疗法、T 细胞受体嵌合T细胞(T cell receptor-gene engineered T cell, TCR-T)疗法、嵌合抗原受体自然杀伤细胞(chimeric antigen receptor natural killer cell, CAR-NK) 疗法等;非工程化免疫细胞疗法是指未经修饰的免疫细胞,主要利用其固有的细胞毒性发挥作用,包括调节性T 细胞(regulatory T cell, Treg) 疗法、肿瘤浸润淋巴细胞(tumor infiltrating lymphocytes cell, TIL) 疗法、细胞毒性T 细胞(cytotoxic T cell, CTL) 疗法等。2023 年,免疫细胞治疗领域在基础研究、临床研究与转化应用以及产业发展方面取得多项突破,免疫细胞治疗有效性与安全性进一步提升,多款免疫治疗药物进入临床与上市阶段,产业化进程不断加快。
1 基础研究
基于Web of Science 核心合集数据库,截至2023 年底,全球免疫细胞治疗领域共发文3 800 余篇,其中,发表于Cell、Nature、Science 期刊的论文43 篇,Web of Science 高被引论文或热点论文834 篇,合计占论文总数的23%。从类型来看,以CAR-T 细胞为代表的T 细胞治疗仍是开展研究最多的技术领域;从研究领域来看,免疫细胞本身的作用机制研究,在肿瘤等疾病领域的应用,包括与干细胞、化疗等相关疗法的联用等,都是备受关注的领域( 图1)。

1.1 免疫细胞特性及对疾病作用机制的研究持续深入
免疫细胞自身特性及对疾病作用机制的研究大量开展,为提出更有效的免疫细胞治疗策略提供了有力支撑。中国科学院分子细胞科学卓越创新中心许琛琦团队与武汉大学生命科学学院宋保亮院士团队分析了肿瘤微环境中的胆固醇图谱,发现肿瘤内T 细胞胆固醇缺乏,有效的胆固醇调节策略可提升CAR-T 细胞实体肿瘤的治疗效果[1]。英国卡迪夫大学医学院Andrew K. Sewell 团队发现一种名为MEL8的T 细胞克隆可识别多个抗原表位,颠覆了单个T细胞克隆仅识别单一肿瘤相关抗原的传统认知[2]。美国圣裘德儿童研究医院迟洪波团队首次构建出肿瘤中T 细胞表达的转录因子图谱,明确了肿瘤内T细胞的分化过程,有望开发出更有效的工程化T 细胞治疗药物[3]。
1.2 新型工程化细胞与疗法联用两大策略提升临床疗效
新的免疫细胞工程化策略,多种细胞治疗及相关疗法的组合应用,成为提升免疫细胞治疗效果的两大重要手段。在新型工程化免疫细胞方面,华中科技大学胡豫、梅恒团队通过融合ET190L1 的Fab片段与γ/δ TCR 恒定链,加入ET190L1-scFv/CD28共刺激分子,获得了新型CD19 特异性γ/δ TCR-T细胞ET019003,ET019003 相比于ET190L1 表现出更好的安全性和良好的有效性[4]。南京医科大学冯振卿团队针对肺腺癌(lung adenocarcinoma, LUAD)细胞间质上皮转换因子(c-Met) 设计了四种不同类型的c-Met-CAR 结构,并验证了含有c-Met-CAR的工程CAR-NK 细胞将成为肺腺癌的有效治疗策略[5]。在多种疗法联用方面,麻省理工学院Darrell J. Irvine 团队利用疫苗增强CAR-T 细胞促进树突状细胞(dendritic cell, DC) 向肿瘤募集,增加DC 对肿瘤抗原的摄取,并通过驱动抗原扩散(antigen spreading, AD) 过程,避免抗原阴性肿瘤逃逸[6]。哈佛大学医学院Kwang-Soo Kim 团队采用Treg 细胞与人诱导多能干细胞来源的中脑多巴胺能神经元(midbrain dopamine neuronsm, DAN) 共移植,减少单纯神经元移植中产生的针刺创伤(needle trauma),改善帕金森病的治疗效果。该研究利用免疫细胞来改善神经细胞疗法的输送、存活和恢复效果,表明了多种细胞疗法组合应用的灵活性及其在神经系统疾病治疗中的潜力[7]。
1.3 免疫细胞治疗用基因编辑工具加速迭代优化
从CRISPR-9 基因编辑技术的问世,到碱基编辑、先导编辑、表观遗传编辑技术的诞生,基因编辑工具箱不断发展,让更精准、更有效的免疫细胞编辑成为可能。纪念斯隆- 凯特琳癌症中心Michel Sadelain 团队将表观遗传编辑技术与CAR-T 细胞治疗技术相结合,发现TET (ten-eleven-translocation) 表观遗传调节因子家族TET2 的缺失可导致人CAR-T细胞抗原非依赖性扩增,从而提升其功效[8]。美国丹娜法伯癌症研究所Scott A. Armstrong 与Pietro Genovese 团队使用腺嘌呤碱基编辑器(ABE) 开发了一种“表位编辑(epitope editing)”策略,使得经过表位编辑的造血干细胞中的CD45 不受CAR-T细胞的识别和攻击,仍可发挥作用,为研发靶向CD45 的CAR-T 细胞治疗产品提供重要支撑[9]。加州大学伯克利分校诺贝尔奖获得者Jennifer A. Doudna基于原代人T 细胞探讨Cas9 基因编辑工具诱导的染色体丢失情况,结果发现,Cas9 诱导的染色体丢失是一种普遍现象,但发生染色体丢失的T 细胞具有增殖劣势[10]。
1.4 免疫细胞治疗的临床适应证不断拓展
免疫细胞疗法除了被用来治疗急性白血病和非霍奇金淋巴瘤之外,在实体瘤、自身免疫性疾病、衰老等领域的应用潜力不断被证实。在实体瘤方面,弗劳恩霍夫细胞治疗和免疫学研究所Grunwald Thomas 团队研究了靶向CD44v6 的CAR-NK 细胞对头颈部鳞状细胞癌细胞的杀伤作用,结果表明修饰后的CAR-NK 细胞杀伤效力得到显著提升,证明了CAR-NK 在该领域的应用潜力[11]。在自身免疫性疾病方面,抗N- 甲基-M- 天冬氨酸受体(N-methyl-D-aspartate receptor, NMDAR) 脑炎是一种自身免疫性脑炎, 德国神经退行性疾病研究中心Harald Prüss 团队设计了一种嵌合自身抗体受体(chimeric autoantibody receptor, CAAR) T 细胞(CAAR-T),专门攻击产生抗NMDAR 抗体的B 细胞,目前正在计划进行人体临床试验[12]。美国北卡罗来纳大学教堂山分校James F Howard Jr. 团队发表了一项前瞻性、多中心、开放标签、非随机Ⅰb/Ⅱa 期临床研究,旨在研究一种基于RNA 的CAR-T 细胞疗法治疗重症肌无力的安全性和临床有效性[13]。在衰老方面,四川大学华西医院赵旭东团队验证了不管是在小鼠还是在非人灵长类体内,靶向NKG2DLs 的NKG2DCAR T 细胞均展现出良好的衰老细胞清除效果,展现了免疫细胞治疗抗衰老以及作为衰老相关疾病治疗药物的可能性[14]。
2 临床研究转化
随着免疫细胞治疗领域技术的不断成熟与临床规范性的不断提升,免疫细胞治疗产品的临床与转化应用进程持续加快。根据Cortellis 数据库显示,截至2023 年底,共有861 件免疫细胞治疗产品进入临床试验阶段,其中有511 件为CAR-T 细胞治疗产品,占其中的59.3%,临床应用的深入为新产品的产业化提供了重要支撑。
2.1 中国和美国开展临床试验最多
从临床试验开展的国家或地区来看,截至2023 年底,在中国与美国开展免疫细胞治疗临床试验的药物数量远超其他国,其中,在中国开展临床试验的免疫细胞治疗药物431 件,全球占比50.1%,位居首位;在美国开展临床试验的免疫细胞治疗药物390 件,全球占比45.3%,位居第二 ( 表1)。

2.2 临床阶段主要集中于Ⅰ期和Ⅱ期
从临床试验阶段来看,免疫细胞治疗产品临床试验主要处于临床Ⅰ 期和Ⅱ 期,其中临床Ⅰ 期450 件,临床Ⅱ 期341 件,临床Ⅲ 期16 件( 图2)。值得注意的是,基于免疫细胞治疗类产品相比于传统化学药与生物药的特殊性,大多临床试验通过进行Ⅰ/Ⅱ期合并临床试验以加速研发进程,因此,各个研发阶段药物数量的总和大于处于临床阶段的免疫细胞治疗药物的总数。

2.3 高校院所在免疫细胞治疗产品研发中占有重要地位
从进入临床阶段的免疫细胞治疗药物研发机构来看,可以发现两个特征。一是美国的研发机构和企业领跑全球免疫细胞药物研发领域。美国作为CAR-T 等技术的源起国,在药物研发方面优势显著,相关机构包括国家癌症研究所(NCI)、贝勒医学院、M.D. 安德森癌症中心、宾夕法尼亚大学、纪念斯隆-凯特林癌症研究所、ImmunityBio 公司、Kite Pharma公司等。中国虽然在临床试验数量上与美国平分秋色,但原创性药物研发仍欠缺。二是高校院所在免疫细胞治疗产品研发中占有重要地位。与传统药物同的是,免疫细胞治疗药物技术壁垒极高,很多技术来源于高校院所的原创技术,美国国家癌症研究所(NCI)、中国深圳基因免疫医学研究所、美国贝勒医学院等高校院所极大地推动了该领域的发展( 表2)。

2.4 免疫细胞治疗临床研究转化实现多项突破
多款突破性免疫细胞治疗药物进入临床阶段。新加坡细胞治疗企业BioSyngen 全球首款鼻咽癌免疫细胞治疗药物获得美国食品和药品管理局(FDA)Ⅰ/Ⅱ 期临床试验许可。上海细胞治疗集团自主研发的全球首个自分泌纳米抗体CAR-T 细胞药物正式获批开展Ⅰ/Ⅱ 期临床试验,用于治疗间皮素阳性晚期实体肿瘤。北京基因启明生物科技有限公司研发的“GKL-006 注射液”作为我国首个针对肝癌的iNKT 细胞(invariant natural killer T cell,恒定自然杀伤T 细胞) 治疗产品,获批进入临床阶段。免疫细胞治疗的临床应用潜力进一步得到验证。英国伦敦大学学院和大奥蒙德街儿童医院开发了一种基于碱基编辑的通用现货型CAR-T 细胞,用于治疗3 名急性淋巴细胞白血病患者,其中2 名患者治疗后成功康复,这是全球首个基于碱基编辑的通用型细胞疗法人体临床试验[15]。Cell Reports Medicine 发布了中国首个获批临床试验的TCR-T疗法——TAEST16001 的Ⅰ 期临床试验结果,结果显示,接受规定细胞剂量的12 名患者中,9 名 (75%)患者显示肿瘤消退,6 名 (50%) 患者在第一次放射学评估后肿瘤负荷持续下降[16]。为评估中国人群免疫细胞治疗的疗效和安全性,瑞金医院血液科赵维莅团队基于阿基仑赛注射液开展了全国多中心非干预性临床研究,结果发现阿基仑赛注射液可使“原发难治和12 个月内复发”的大B 细胞淋巴瘤患者获益,CAR-T 细胞治疗作为一种全新的肿瘤治疗手段在中国人群的数据得到国际认可[17]。
3 产业化进程
2023 年,免疫细胞治疗的产业化持续加速,通用型免疫细胞产品、TCR-T、TIL 等新型细胞治疗药物上市进程的加快推动市场向多元化与差异化发展,同时,政策与融资层面充分肯定了免疫细胞治疗领域的重要性与高增长潜力,监管体系的完善保障了细胞治疗药物临床应用的安全性和有效性持续提升。
3.1 多款新型免疫细胞治疗药物上市或即将上市
从产品上市情况来看,2023 年,全球共有6款免疫细胞治疗药物上市或处于上市申请阶段,其中已上市3 款,分别为全球首个获批上市的现货型同种异体免疫细胞疗法Ebvallo、首个获批上市的中国全自主知识产权CD19 CAR-T 细胞治疗产品纳基奥仑赛注射液和全球首个获批上市的全人源BCMACAR-T 细胞治疗药物伊基奥仑赛。
从已上市产品来看,Atara Biotherapeutics 和Pierre Fabre 的Ebvallo (Tabelecleucel) 于2023 年8 月由欧盟委员会(EC) 批准上市,是全球首个获批上市的现货型同种异体免疫细胞疗法,以人类白细胞抗原(HLA) 限定的方式靶向受EBV 感染的细胞,被作为单药治疗EB 病毒相关的移植后淋巴增殖性疾病(EBV+PTLD)。合源生物的纳基奥仑赛注射液( 源瑞达) 于2023 年11 月由我国国家药品监督管理局(NMPA) 附条件批准上市,是首个获批上市的具有中国全自主知识产权的CD19 CAR-T 细胞治疗产品,用于治疗成人复发/ 难治性B 细胞急性淋巴细胞白血病。驯鹿生物伊基奥仑赛注射液( 福可苏)于2023 年6 月由国家药品监督管理局批准上市,是全球首个获批上市的全人源BCMA CAR-T 细胞治疗药物,用于治疗成人复发/ 难治性多发性骨髓瘤( 表3)。

从即将上市的产品来看,Adaptimmune Therapeutics的Afami-cel 在2022 年12 月即递交了上市申请,用于治疗晚期滑膜肉瘤,有望成为全球首个获批上市的TCR-T 细胞治疗药物。Iovance Biotherapeutics的Lifileucel 于2023 年5 月向美国FDA 递交上市申请,用于治疗晚期黑色素瘤,有望成为全球首款获批上市的TIL 细胞治疗药物。科济药业的泽沃基奥仑赛是一款全人源BCMA CAR-T 细胞治疗药物,于2022 年10 月向国家药品监督管理局递交上市申请,用于治疗复发/ 难治性多发性骨髓瘤( 表4)。

3.2 政策推进免疫细胞治疗领域规范化发展
从产品监管层面来看,免疫细胞监管体系日趋完善,全球范围内对免疫细胞产品上市的监管有收紧趋势,产业规范化程度不断提升。2023 年7 月,美国FDA 发布《人类细胞和基因治疗产品的生产变更和可比性(Manufacturing Changes and Comparability for Human Cellular and Gene Therapy Products)》指导文件( 草案),为细胞和基因治疗领域新药申请(INDs) 和生物制品许可申请(BLAs) 的申请人提供相关产品生产变更管理的建议。2023 年11 月,FDA 宣布将对所有在美获批上市的CAR-T 产品进行安全性调查。公告显示,FDA 收到了多个患者经靶向BCMA 或CD19 CAR-T 治疗后出现继发肿瘤的报告,FDA 认为目前获批的所有CAR-T 疗法均存在继发肿瘤的潜在风险。2023 年5 月9 日,我国国家卫生健康委员会发布《体细胞临床研究工作指引 ( 征求意见稿) 》,为促进医疗机构研究者发起的体细胞临床研究工作提供指导。
从政策支持层面,鉴于免疫细胞治疗巨大的临床与经济价值,各国对其科技与产业的支持力度持续加大,已成为全球生物医药领域科技产业发展必争之地。2023 年3 月,美国白宫科技政策办公室(OSTP) 发布《美国生物技术和生物制造的进取目标(Bold Goals for U.S. Biotechnology and Biomanufacturing)》,将其作为美国生物经济行政令的具体实施计划,该文件将细胞治疗列入重点发展领域,并提出提升细胞治疗疗效和产品生产规模两大目标。从我国来看,2023 年1 月,深圳市发布《深圳经济特区细胞和基因产业促进条例》,是全国首部细胞和基因产业专项立法。2023 年2 月,北京经济技术开发区发布《北京经济技术开发区关于促进细胞与基因治疗产业高质量发展的若干措施》,促进细胞与基因治疗等产业高质量发展。2023 年9 月,上海市发布《2023 年度细胞与基因治疗专项项目申报指南》,从细胞( 基因) 治疗新靶点新机制研究、关键核心技术研究、研究者发起的临床研究、临床医学研究中心建设四个层面对上海细胞与基因治疗领域给予专项支持。
3.3 免疫细胞治疗持续成为融资风口
免疫细胞治疗作为一种革命性的技术,在血液瘤等领域取得了多项突破性的进展,巨大的市场潜力吸引了资本的关注。即便是在资本寒冬之下,细胞治疗赛道的融资热度整体并未大幅下降,对TIL、TCR-T、CAR-NK 等新型免疫细胞治疗细分赛道的关注度有所上升。
从全球来看,据医疗市场研究出版商Kalorama Information 的数据,2023 年前三季度,全球细胞和基因治疗领域共融资270 亿美元,主要集中在T 细胞疗法(CAR-T、TCR-T、TIL)、NK 细胞疗法等方向,致力于下一代CAR-T 细胞疗法的Cargo Therapeutics等公司在其中有突出表现[18]。从我国来看,2021 年,我国细胞与基因治疗投融资热度达到近五年最高点,投融资事件数量为656 件,投融资金额超过1 112 亿元。2022 年至2023 年10 月,受疫情和资本寒冬影响,行业投融资热度有所下降。2022 年全年,行业投融资事件数量为508 件,投融资金额超过667 亿元;2023 年1~10 月,行业投融资事件数量为322 件,投融资金额超过421 亿元[19]。
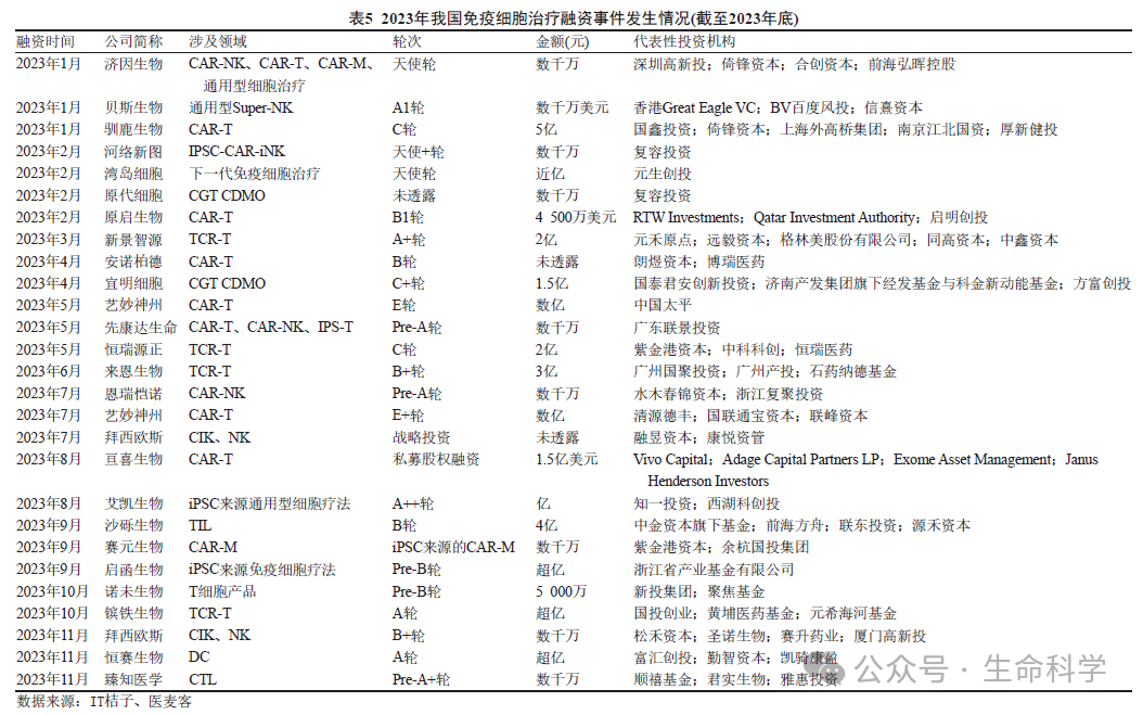
公开信息不完全统计,2023年免疫细胞领域全国共有近30 家免疫细胞治疗企业获得融资,其中驯鹿生物、沙砾生物、来恩生物、恒瑞源正等企业融资金额靠前(表5)。

4 未来展望
2023年,随着机制研究的持续深入与关键核心技术的不断突破,免疫细胞的临床应用价值不断凸显,产业化进程不断加快。
即便如此,免疫细胞治疗领域仍有许多问题亟待突破。展望未来,在基础研究层面,亟待挖掘免疫细胞的应用潜力,就肿瘤免疫微环境等问题持续开展研究,为提升免疫细胞的特异性、降低抗原逃逸的风险、提升产品安全性和可控性提供科学支撑。在临床研究转化层面,持续推进CAR-NK、CAR-M、TCR-T、iPSC 来源通用型细胞疗法等新型免疫细胞产品的临床应用进程;同时,持续加大免疫细胞治疗的临床规范性研究,强化相关领域专家共识与指南的制定,为应对可能发生的临床风险建立更完善的应对策略。在产品上市应用层面,CAR-T 等细胞治疗赛道已初现“红海”局面,同质化竞争加剧,亟待强化新产品研发与转化,鼓励企业建立差异化竞争策略;同时,在政策层面进一步强化产品上市监管机制,尤其是上市后产品的持续跟踪与不良反应监测,强化商业保险等多元化支付机制,推进细胞治疗产品的应用与推广。
总体而言,作为细胞与基因治疗领域成熟度较高的赛道,免疫细胞治疗的科学价值与经济价值已得到初步认可,随着重大科学问题的突破、关键技术的迭代升级和政策体系的持续完善,该领域将迎来更大的发展机遇。
基金项目:上海市2023年度“科技创新行动计划”软科学研究项目“美国生物经济行政令背景下上海生物经济发展战略研究”(23692126400)
*通信作者:E-mail: kymao@sinh.ac.cn

范月蕾,硕士研究生,馆员,中国科学院上海营养与健康研究所产业情报部核心成员。主要从事生物医药领域产业与技术情报研究与咨询工作,2021 年获评“上海优秀科技情报工作者”。主持或参与国家、省市级软科学研究项目80 余项,包括多个国家与省市级细胞治疗相关研究课题。

毛开云,副研究员,中国科学院上海营养与健康研究所生命科学信息中心产业与技术情报部副主任,主要从事生物领域的产业与技术情报研究、专利信息分析和知识产权分析评议工作。2016 年获评全国专利信息实务人才(国家知识产权局)。先后主持和参与科技部、国家卫健委食品司、国家知识产权局、中国科学院、上海市科委等来源的课题,主编《细胞治疗:技术与产业》等著作。

《生命科学》是由中国科学院上海营养与健康研究所主办,国家自然科学基金委员会生命科学部和中国科学院生命科学和医学学部共同指导的综合性学术期刊。1988年创刊,原刊名为《生物学信息》内部发行;1992年起更名为《生命科学》,公开发行CN31-1600/Q,大16开,96页。本刊是“中文核心期刊” “中国科技核心期刊” “中国科学引文数据库来源期刊(CSCD)”。
来源 | 生命科学



