
时间已经进入2024年!今天小恒特意为大家整理了2024年新的企业所得税帮助大家学习。
内容有点多,先来个目录:
一、企税3项新变化
二、企业所得税税率表
三、企业所得税应税收入确认时间
四、64类企业所得税税前扣除项目汇总表
五、企业所得税相关热点问答
赶紧跟着小恒一起来看看吧!
?资料领取?
《全税种应纳税额自动计算模板.xls 》
长按识别下方二维码关注公众号
在对话框回复“18” 领取

关注后回复 18 领取哦

企业所得税3项新变化
一、500万以下新购进设备、器具一次性扣除

企业在2024年1月1日至2027年12月31日期间新购进的设备、器具:
单位价值不超过500万元的
允许一次性计入当期成本费用在计算应纳税所得额时扣除,不再分年度计算折旧;
单位价值超过500万元的
仍按企业所得税法实施条例、《财政部 国家税务总局关于完善固定资产加速折旧企业所得税政策的通知》(财税〔2014〕75号)、《财政部 国家税务总局关于进一步完善固定资产加速折旧企业所得税政策的通知》(财税〔2015〕106号)等相关规定执行。
适用范围
(一)时间范围
2024年1月1日至2027年12月31日
(二)行业范围
全行业(无行业限制)
(三)资产范围
新购进的设备、器具
(四)取得方式
新购进
(五)单位价值
不超过500万元
执行口径
(一)设备、器具
指除房屋、建筑物以外的固定资产(以下简称固定资产)。
(二)购进方式
包括以货币形式购进或自行建造。以货币形式购进的固定资产包括企业购进的使用过的固定资产。
(三)单位价值的计算方法
1.以货币形式购进的固定资产,以购买价款和支付的相关税费以及直接归属于使该资产达到预定用途发生的其他支出确定单位价值;
2.自行建造的固定资产,以竣工结算前发生的支出确定单位价值。
(四)购进时点
1.以货币形式购进的固定资产,除采取分期付款或赊销方式购进外,按发票开具时间确认;
2.以分期付款或赊销方式购进的固定资产,按固定资产到货时间确认;
3.自行建造的固定资产,按竣工结算时间确认。
(五)扣除年度
在投入使用月份的次月所属年度一次性税前扣除。
(六)政策享受方式
1.企业根据自行生产经营核算需要,可自行选择享受一次性税前扣除政策。
2.未选择享受一次性税前扣除政策的,以后年度不得再变更。
二、除集成电路和工业母机外,研发费用加计扣除比例统一为100%
集成电路和工业母机的研发费用加计扣除比例100%→120%


具体政策如下:
所有行业
未形成无形资产的 -100%加计扣除
形成无形资产的-200%税前摊销
集成电路和工业母机行业
未形成无形资产的-120%加计扣除
形成无形资产的-220%税前摊销
执行日期:2023.01.01-2027.12.31

从政策看,给大家分析一下,哪些企业需要符合什么标准才能享受企业所得税小型微利企业税收优惠。
企业所得税的小型微利企业
主要是指企业所得税小微企业需满足以下条件:
指从事国家非限制和禁止行业,且同时符合年度应纳税所得额不超过300万元;
从业人数不超过300人;
资产总额不超过5000万元等三个条件的企业满足条件的小型微利企业;
现在总的来说,不需区分100万和100万-300万两个区间享受优惠了,直接统一记住年应纳税所得额300万以内的部分,统一减按25%计入应纳税所得额,按20%的税率缴纳企业所得税。(实际是5%)
执行期限至2027年12月31日
这里提醒大家,牢记335原则就行。
另外还需知道:
从业人数,包括与企业建立劳动关系的职工人数和企业接受的劳务派遣用工人数。
所称从业人数和资产总额指标,应按企业全年的季度平均值确定。具体计算公式如下:
季度平均值=(季初值+季末值)÷2
全年季度平均值=全年各季度平均值之和÷4
年度中间开业或者终止经营活动的,以其实际经营期作为一个纳税年度确定上述相关指标。
提醒:
1.小型微利企业不区分征收方式,查账征收、核定征收,均可享受减免政策。
2.小型微利企业在预缴和汇算清缴企业所得税时均可享受减免政策。
3.企业预缴企业所得税时已享受小型微利企业所得税减免政策,汇算清缴企业所得税时不符合小型微利企业条件的,应当按照规定补缴企业所得税税款。

企业所得税新的税率表
一、25%基本税率
基本税率:企业所得税的税率为25%(《中华人民共和国企业所得税法》第四条)
二、适用20%税率
小型微利企业:对小型微利企业年应纳税所得额不超过100万元的部分,减按25%计入应纳税所得额,按20%税率缴纳企业所得税(财政部 税务总局公告2023年第6号)
对年应纳税所得额超过100万元但不超过300万元的部分,减按25%计入应纳税所得额,按20%税率缴纳企业所得税(财政部 税务总局公告2022年第13号)
对小型微利企业减按25%计算应纳税所得额,按20%的税率缴纳企业所得税政策,延续执行至2027年12月31日(财政部 税务总局公告2023年第12号)
三、适用15%税率
1.高新技术企业:国家需要重点扶持的高新技术企业,减按15%的税率征收企业所得税(《中华人民共和国企业所得税法》第二十八条)
2.技术先进型服务企业:对经认定的技术先进型服务企业,减按15%的税率征收企业所得税(财税〔2017〕79号)
3.平潭综合实验区符合条件的企业:自2021年1月日起至2025年12月31日止,对设在平潭综合实验区的符合条件的企业减按15%的税率征收企业所得税(财税〔2021〕29号)
4.注册在海南自由贸易港并实质性运营的鼓励类产业企业:自2020年1月日起至2024年12月31日止,对注册在海南自由贸易港并实质性运营的鼓励类产业企业,减按15%的税率征收企业所得税(财税〔2020〕31号)
5.西部地区鼓励类产业:自2021年1月1日至2030年12月31日,对设在西部地区的鼓励类产业企业减按15%的税率征收企业所得税。本条所称鼓励类产业企业是指以《西部地区鼓励类产业目录》中规定的产业项目为主营业务,且其主营业务收入占企业收入总额60%以上的企业(国家税务总局公告2015年第14号;财政部公告2020年第23号)
6.横琴粤澳深度合作区:对符合条件的产业企业,减按15%的税率征收企业所得税(财税〔2022〕19号)
7.中国(上海)自贸试验区临港新片区重点产业:自2020年1月1起,对新片区内从事集成电路、人工智能、生物医药、民用航空等关键领域核心环节相关产品(技术)业务,并开展实质性生产或研发活动的符合条件的法人企业,自设立之日起5年内减按15%的税率征收企业所得税(财税〔2020〕38号)
8.从事污染防治的第三方企业:对符合条件的从事污染防治的第三方企业减按15%的税率征收企业所得税。所称第三方防治企业是指受排污企业或政府委托,负责环境污染治理设施(包括自动连续监测设施)运营维护的企业;执行期限延至2023年12月31日(财政部 税务总局 国家发展改革委 生态环境部公告2019年第60号;财政部 税务总局公告2022年第4号)
四、适用10%税率
1.国家鼓励的重点集成电路设计企业和软件企业:自2020年1月1日起,国家鼓励的重点集成电路设计企业和软件企业,自获利年度起,第一年至第五年免征企业所得税,接续年度减按10%的税率征收企业所得税(财政部 税务总局 发展改革委 工业和信息化部公告2020年第45号)
2.非居民企业:非居民企业取得企业所得税法第二十七条第(五)项规定的所得,减按10%的税率征收企业所得税;即非居民企业在中国境内未设立机构、场所的,或者虽设立机构、场所但取得的所得与其所设机构、场所没有实际联系的,应当就其来源于中国境内的所得缴纳企业所得税(《中华人民共和国企业所得税法实施条例》第九十一条)

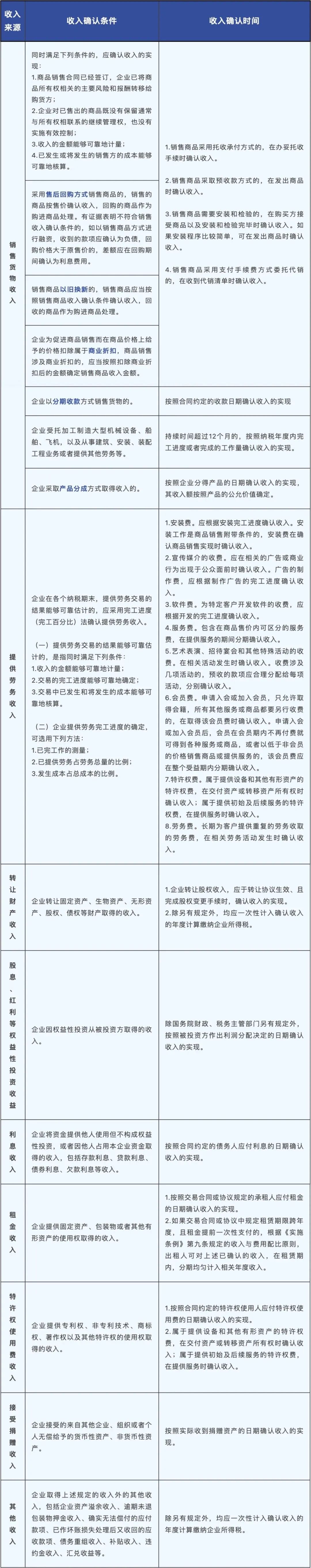
企业所得税应税收入确认时间
企业应纳税所得额的计算,以权责发生制为原则,属于当期的收入和费用,不论款项是否收付,均作为当期的收入和费用;
不属于当期的收入和费用,即使款项已经在当期收付,均不作为当期的收入和费用。















Q1:哪些情形属于视同销售,需要在企业所得税上确认收入?
企业将资产移送他人的下列情形,因资产所有权属已发生改变而不属于内部处置资产,应按规定视同销售确定收入(国税函〔2008〕828号):
用于市场推广或销售;
用于交际应酬;
用于职工奖励或福利;
用于股息分配;
用于对外捐赠;
其他改变资产所有权属的用途。
Q2:哪些情形不属于视同销售
企业发生下列情形的处置资产,除将资产转移至境外以外,由于资产所有权属在形式和实质上均不发生改变,可作为内部处置资产,不视同销售确认收入,相关资产的计税基础延续计算(国税函〔2008〕828号):
将资产用于生产、制造、加工另一产品;
改变资产形状、结构或性能;
改变资产用途(如,自建商品房转为自用或经营);
将资产在总机构及其分支机构之间转移;
上述两种或两种以上情形的混合;
其他不改变资产所有权属的用途。
Q3:企业当年未弥补完的亏损,能否在以后年度继续弥补?
1.一般企业(5年):企业纳税年度发生的亏损,准予向以后年度结转,用以后年度的所得弥补,但结转年限不得超过5年(中华人民共和国主席令第63号)
2.受新冠疫情影响较大的困难行业企业(8年):受新冠疫情影响较大的困难行业(包括交通运输、餐饮、住宿、旅游、电影行业)对所属期2020年度的亏损结转年限是8年(财政部 税务总局公告2020年第8号)
4.高新技术企业或科技型中小企业(10年):当年具备高新技术企业或科技型中小企业资格的企业,具备资格年度之前5个年度发生的尚未弥补完的亏损,准予结转以后年度弥补,结转年限由5年延长至10年(财税〔2018〕76号)
5.国家鼓励的线宽小于130纳米(含)的集成电路生产企业(10年):国家鼓励的线宽小于130纳米(含)的集成电路生产企业,属于国家鼓励的集成电路生产企业清单年度之前5个纳税年度发生的尚未弥补完的亏损,准予向以后年度结转,总结转年限不得超过10年(财政部 税务总局 发展改革委 工业和信息化部公告2020年第45号)
注意:合伙企业的合伙人是法人和其他组织的,合伙人在计算其缴纳企业所得税时,不得用合伙企业的亏损抵减其盈利(财税〔2008〕159号)
Q4:我们财务在季度预缴所得税时,可以弥补以前年度亏损吗?
企业季度预缴所得税时,在完成上一年度汇算清缴申报的前提下,可以弥补以前年度亏损。申报时,填写在第9行“减:弥补以前年度亏损”栏次。
Q5:我们公司有些境外业务,与我们公司境内的亏损可以相互弥补吗?
企业在汇总计算缴纳企业所得税时,其境外营业机构的亏损不得抵减境内营业机构的盈利,但境内企业亏损可以用境外所得进行弥补。
Q6:取得境外所得后,企业所得税如何处理?
1.境外所得需申报缴纳企业所得税:
居民企业应当就其来源于中国境内、境外的所得缴纳企业所得税。非居民企业在中国境内设立机构、场所的,应当就其所设机构、场所取得的来源于中国境内的所得,以及发生在中国境外但与其所设机构、场所有实际联系的所得,缴纳企业所得税(《企业所得税法》第三条第一款和第二款)
注意:
根据(国家税务总局公告2023年第17号)规定,国家税务总局修订了居民企业报告境外投资和所得信息有关报表,简并优化了信息报告内容和方式!具体如下:
(1)居民企业或其通过境内合伙企业,在一个纳税年度中的任何一天,直接或间接持有外国企业股份或有表决权股份达到10%(含)以上的,应当在办理该年度企业所得税年度申报时向主管税务机关报送简并后的《居民企业境外投资信息报告表》;
(2)本公告附表所称受控外国企业是指由居民企业,或者由居民企业和中国居民控制的依照外国(地区)法律成立且实际管理机构不在中国境内的企业。
在判定控制时,多层间接持有股份按各层持股比例相乘计算,中间层持有股份超过50%的,按100%计算。
(3)非居民企业在境内设立机构、场所,取得发生在境外但与其所设机构、场所有实际联系的所得的,参照本公告执行。
(4)本公告自2023年10月10日起施行。
2.已在境外缴纳的企业所得税可以抵免:
企业取得的下列所得已在境外缴纳的所得税税额,可以从其当期应纳税额中抵免,抵免限额为该项所得依照本法规定计算的应纳税额;超过抵免限额的部分,可以在以后五个年度内,用每年度抵免限额抵免当年应抵税额后的余额进行抵补(《企业所得税法》第二十三条):
(1)居民企业来源于中国境外的应税所得;
(2)非居民企业在中国境内设立机构、场所,取得发生在中国境外但与该机构、场所有实际联系的应税所得。
3.股息、红利间负担的税额可以抵免:
居民企业从其直接或者间接控制的外国企业分得的来源于中国境外的股息、红利等权益性投资收益,外国企业在境外实际缴纳的所得税税额中属于该项所得负担的部分,可以作为该居民企业的可抵免境外所得税税额,在本法第二十三条规定的抵免限额内抵免(《企业所得税法》第二十四条)
4.企业可以选择“分国(地区)不分项”或“不分国(地区)不分项” 计算其可抵免境外所得税税额和抵免限额:
企业可以选择按国(地区)别分别计算(即“分国(地区)不分项”),或者不按国(地区)别汇总计算(即“不分国(地区)不分项”)其来源于境外的应纳税所得额,并按财税〔2009〕125号文件第八条规定的税率,分别计算其可抵免境外所得税税额和抵免限额。上述方式一经选择,5年内不得改变(财税〔2017〕84号)
5.境外所得应为境外税前所得:
根据实施条例第七条规定确定的境外所得,在计算适用境外税额直接抵免的应纳税所得额时,应为将该项境外所得直接缴纳的境外所得税额还原计算后的境外税前所得;上述直接缴纳税额还原后的所得中属于股息、红利所得的,在计算适用境外税额间接抵免的境外所得时,应再将该项境外所得间接负担的税额还原计算,即该境外股息、红利所得应为境外股息、红利税后净所得与就该项所得直接缴纳和间接负担的税额之和(《企业境外所得税收抵免操作指南》第三条)
6.下列境外企业所得税税款,不可抵免:
可抵免境外所得税税额,是指企业来源于中国境外的所得依照中国境外税收法律以及相关规定应当缴纳并已实际缴纳的企业所得税性质的税款。但不包括(《企业境外所得税收抵免操作指南》第四条):
(一)按照境外所得税法律及相关规定属于错缴或错征的境外所得税税款;
(二)按照税收协定规定不应征收的境外所得税税款;
(三)因少缴或迟缴境外所得税而追加的利息、滞纳金或罚款;
(四)境外所得税纳税人或者其利害关系人从境外征税主体得到实际返还或补偿的境外所得税税款;
(五)按照我国企业所得税法及其实施条例规定,已经免征我国企业所得税的境外所得负担的境外所得税税款;
(六)按照国务院财政、税务主管部门有关规定已经从企业境外应纳税所得额中扣除的境外所得税税款。
24年财务考证实战大礼包
初/中/税考证+实操模板大放送
共23项精编内部资料
一“包”在手,职场无忧
拼团仅需1元,扫码抢购
↓↓↓

来源:国家税务总局、大连税务、何博士说税、晶晶亮的税月。内容仅供读者学习、交流之目的,文章版权归原作者所有。




