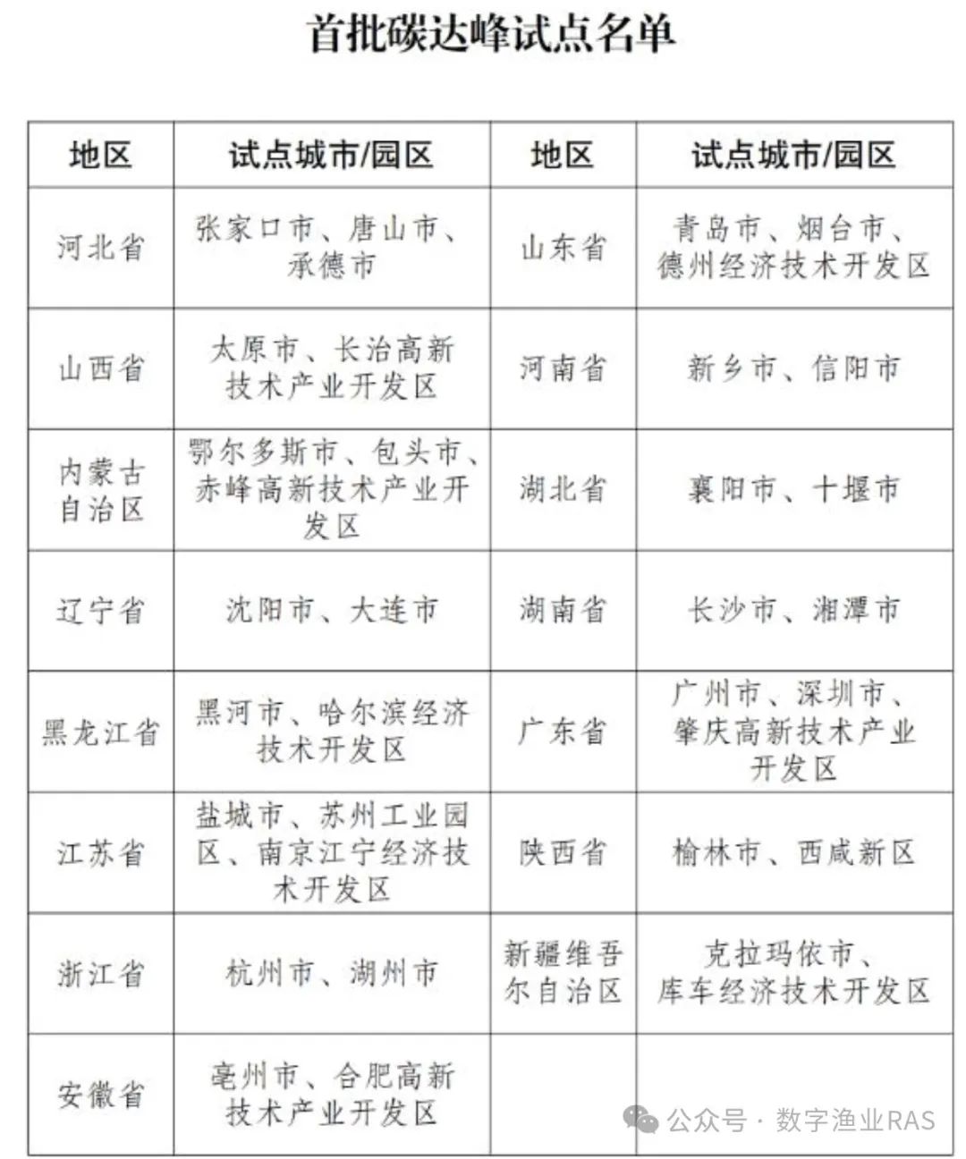
2023 年 12月6日,据国家发改委网站消息,经有关地区城市和园区自愿申报、省级发展改革委推荐、省级人民政府审核、国家发展改革委复核,确定张家口市等25个城市、长治高新技术产业开发区等10个园区为首批碳达峰试点城市和园区,现予公布。

——碳中和、碳达峰的概念
最近,碳达峰和碳中和这两个名词时常在各大会议和官方文件中被提到,许多人将碳达峰和碳中和两者的概念混为一谈,其实并不然。首先我们需要知道什么是排放量,碳排放量主要是指温室气体的排放量,由于二氧化碳是最主要的温室气体,因此狭义上碳排量即是指二氧化碳的排放量,而国际上在统计碳排量时所用单位也是二氧化碳当量(CO2e)。
再来看碳达峰和碳中和,这两个概念实质都是针对碳排放量的一个目标概念,碳达峰是指在某一时刻,碳排放量达到历史最高值;碳中和是指在某一时刻,该地区的碳排放量和吸收量可以正负抵消,达到相对意义上的零排放。

——逐步构建碳达峰、碳中和“1+N”政策体系
发展至今,我国已建成了世界最大的清洁发电体系,清洁能源正在有计划地逐步取代化石能源,并开始引领和推动全球应对气候变化和可持续发展。自“碳达峰”、“碳中和”目标提出后,我国正逐步构建碳达峰、碳中和“1+N”政策体系。

——“碳达峰”任务目标
为了早日实现“碳达峰”和“碳中和”的目标,我国开始重视新能源汽车的发展。目前,我国新能源汽车的百公里碳排放量为16.25kg/100km,而传统燃油汽车的能耗为7.93kg/km,传统燃油汽车的碳排放量是新能源汽车的2倍之多。


作为人口众多、碳排放总量大的发展中国家,我国区域城乡发展差距大,把握改革发展平衡稳定要求高。在绿色低碳转型发展、改革攻坚逐步步入“深水区”之际,通过开展试点示范,着力激发绿色低碳发展新动能,激励改革实践新作为新活力,是贯彻落实国家碳达峰碳中和工作总体部署的重要举措,有助于锻造产业竞争新优势、培育新质生产力,推动高标准实现碳达峰碳中和目标。


