江苏省化工(危险化学品)企业老旧装置更新改造三年行动实施方案
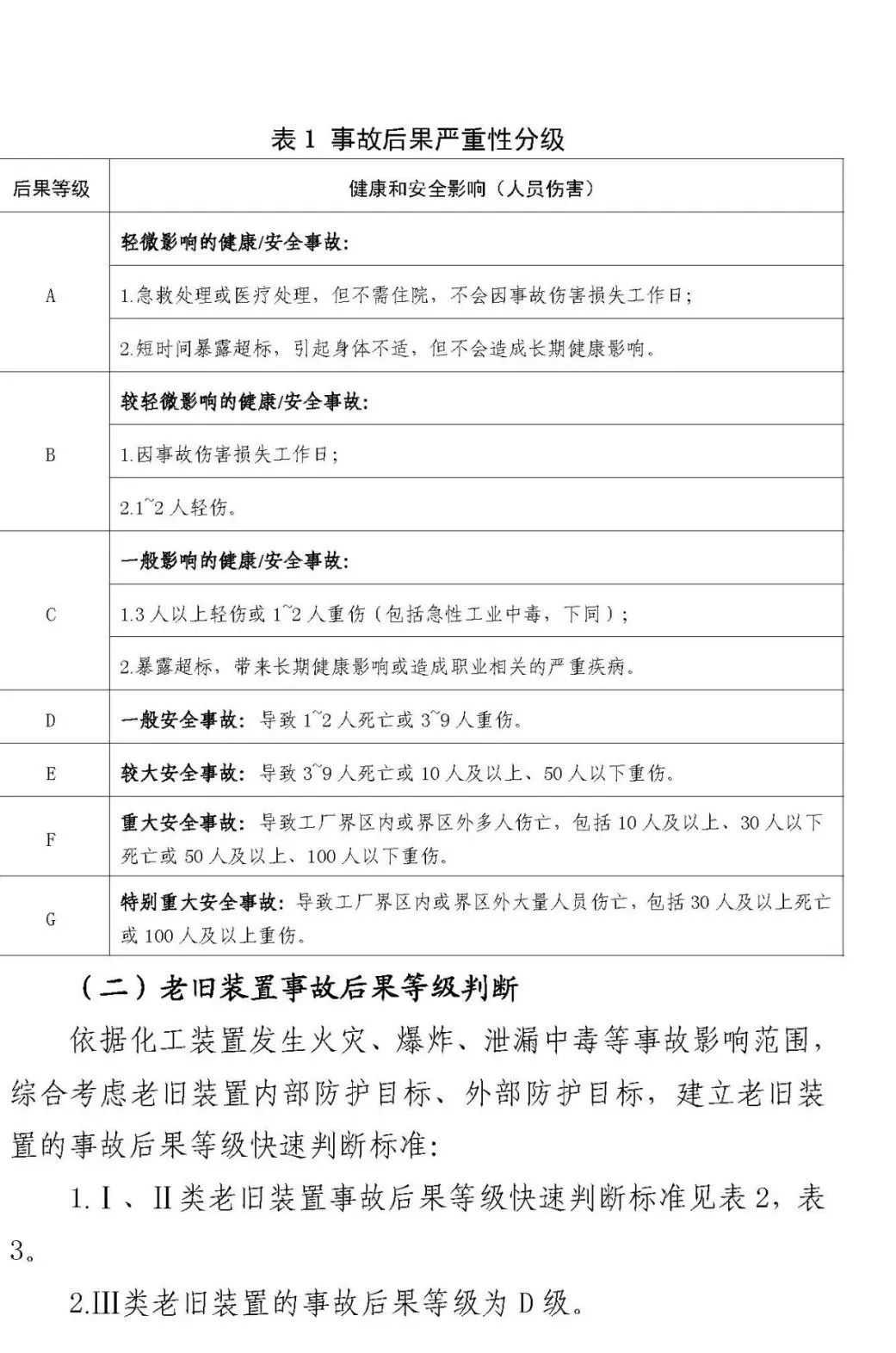
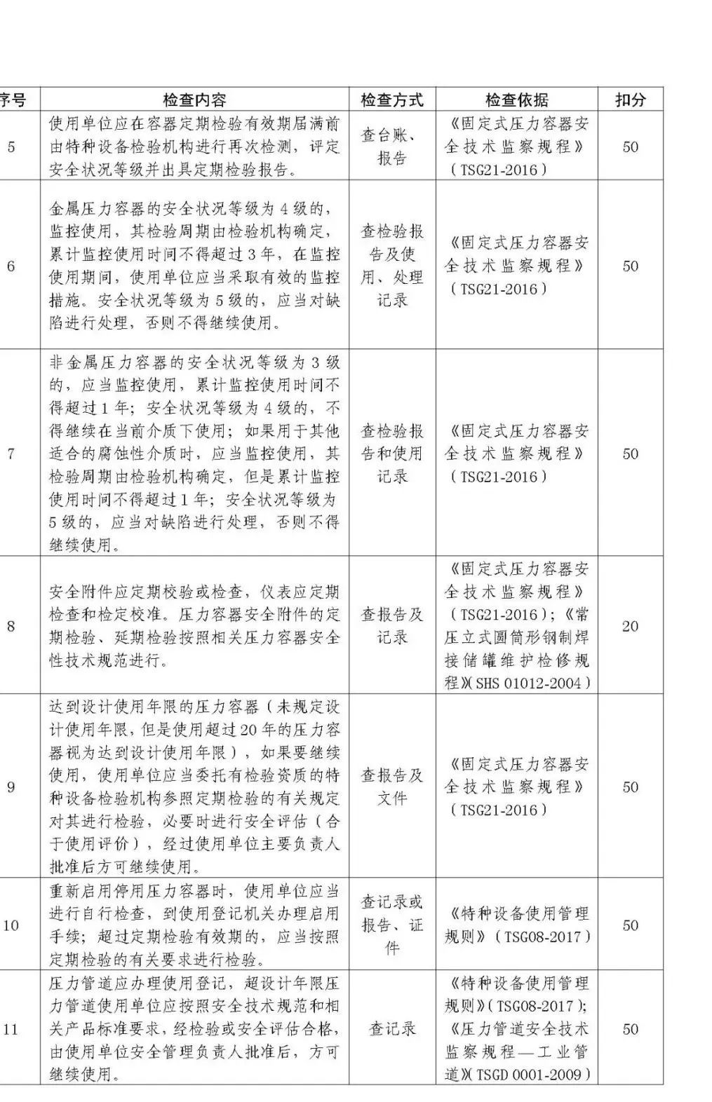
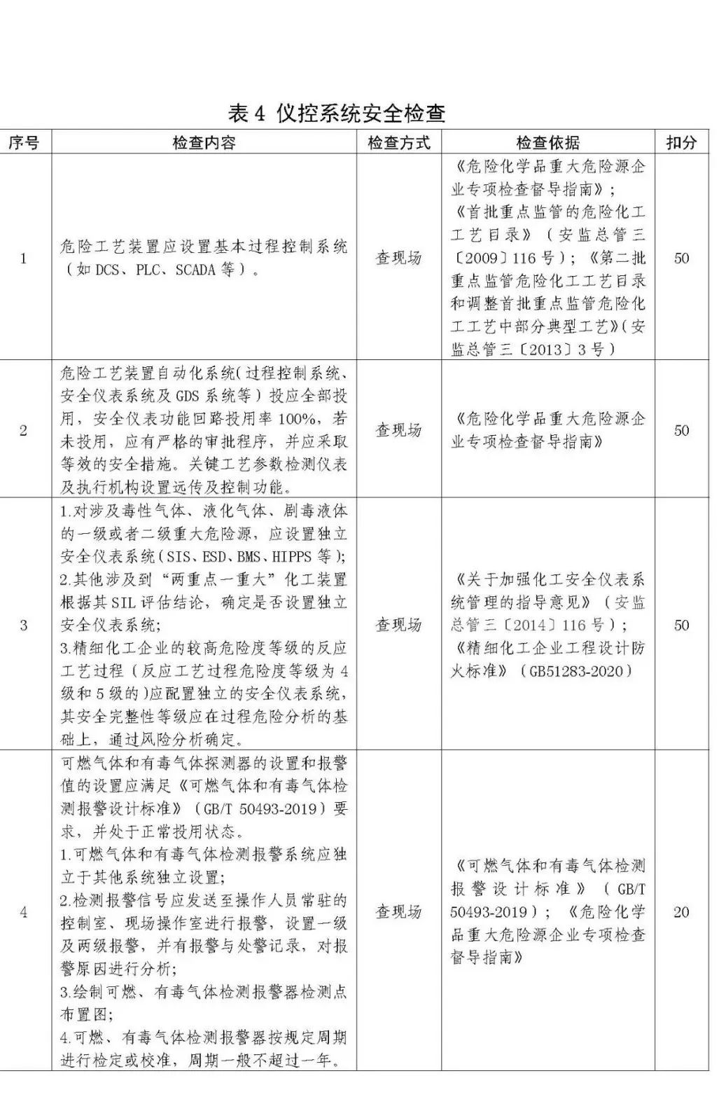
应急管理部《危险化学品生产使用企业老旧装置安全风险评估指南》
关于印发《山东省危险化学品生产使用企业老旧装置安全风险防控专项整治实施方案(2024年度)》的通知











































本文转自应急管理部,
江苏省化工(危险化学品)企业老旧装置更新改造三年行动实施方案
应急管理部《危险化学品生产使用企业老旧装置安全风险评估指南》

江苏省化工(危险化学品)企业老旧装置更新改造三年行动实施方案
应急管理部《危险化学品生产使用企业老旧装置安全风险评估指南》
关于印发《山东省危险化学品生产使用企业老旧装置安全风险防控专项整治实施方案(2024年度)》的通知











































本文转自应急管理部,
江苏省化工(危险化学品)企业老旧装置更新改造三年行动实施方案
应急管理部《危险化学品生产使用企业老旧装置安全风险评估指南》
