2022年7月22日,江西省矿产资源保障服务中心发布了包括矿产资源储量报告送审材料要求、备案材料要求、评审备案工作流程、评审专家管理办法、现场核查工作管理办法等一系列工作要求,现将各项工作主要要求进行摘录,以便开展对应工作时对照检查。
原文地址:http://bnr.jiangxi.gov.cn/col/col58763/index.html

一、报告送审材料要求
1、名称规范。
2、纸质材料和电子介质材料要求

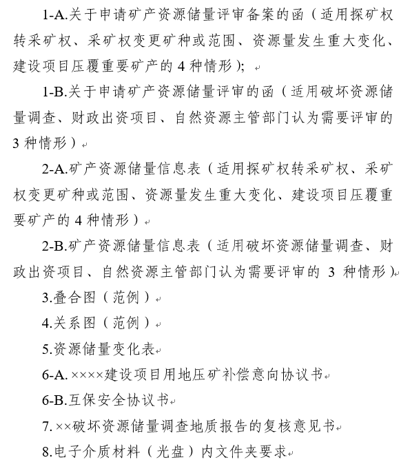
除此以外,文件中详细说明了各种附件填写方法,如下图示,并用实例列举了叠合图、关系图的编制样式,在此不一 一列举,有需要的朋友可以在文末的地址中下载文件,并参照编制。



二、报告备案材料要求

(可以点开原图放大)
注意:(1)备案文件中的矿产资源储量评审备案信息表,需要在“储量评审备案信息表和储量统计信息表录入工具”中填写,软件我已帮你下载好,一并放在文末的资料包里。

(2)报告修改情况对照表需要专家组组长签字确认。
三、评审工作流程

需要注意,首次申请储量规模达大型的,要进行现场核查。

内容仅供个人学习欣赏、教学科研之用。如有侵权,请告之删除!


