需要下载完整版报告的朋友,可以扫下方优惠券付费成为会员,20000+份报告,随意下载,不受限制,报告涵盖全行业,星球保持每日更新。星球做了工具和AI教程合集,合集系列保持更新。客服微信:sgcwjc

专业/及时/全面的行研智库
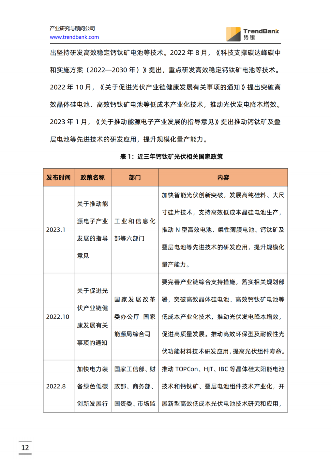
钙钛矿光伏电池,是利用钙钛矿型的有机金属卤化物半导体作为吸光材料的光伏电池,属于第三代光伏电池。相比较晶硅及其他薄膜电池而言,钙钛矿光伏电池具备四大核心优势:带隙可调节,叠层转化率可达45%;制备工艺简单,材料成本低;非高温生产,大幅降低能耗;透光性好、柔性强,应用场景想象空间巨大。
光伏电池转换效率的高低决定了其未来的发展潜力。相关资料显示,单结晶硅电池的理论极限效率约为29%,从实际情况来看,目前晶科能源182TOPCon电池转换效率约为26.4%;隆基绿能的P型HJT电池、无铟HJT电池目前的最高转换效率则达到26.56%、26.09%。而钙钛矿光伏电池的单结理论效率可达31%;钙钛矿叠层电池,包括晶硅/钙钛矿的双结叠层转换效率可达35%,钙钛矿三结层电池理论效率可达45%以上,因此被业内认为有望成为下一代主流光伏技术。
在光伏产业技术迭代升级及政策驱动下,近年众多中国产业企业、高校等进入钙钛矿光伏产业。据了解,中国研究钙钛矿光伏相关研究院所有近千家,布局钙钛矿光伏产业链相关企业近百家,特别是中游电池及上游关键原料及装备数量众多。总体看,中国钙钛矿光伏电池产业链初具雏形。
2022年国内协鑫光电、纤纳光电、极电光能三家公司百兆瓦级钙钛矿产线投产后进一步吸引了行业及资本的关注。预计2023年钙钛矿电池企业设立数量及中试线、量产线建设数量将持续增长。
此外,自2017年纤纳光电团队第一次刷新日本物质材料研究所的前世界纪录后,先后9次登上了钙钛矿组件光电转换效率世界纪录表,四次蝉联“太阳电池中国最高效率”钙钛矿单结领域冠军。2023年,钙钛矿电池转换效率再创纪录,技术突破促进产业化进程不断提速,7月,经全球权威机构TUV-SUD检测认证,极电光能在0.72m2钙钛矿量产组件上创造了17.18%的全面积效率。
这是继极电光能在809.9cm2钙钛矿组件上取得稳态效率18.6%的世界纪录后,在商用尺寸钙钛矿组件上的又一次重大突破。2023年5月,经德国弗劳恩霍夫太阳能系统研究所(Fraunhofer lSE)权威认证报告,隆基绿能在商业级绒面CZ硅片上实现了晶硅-钙钛矿叠层电池31.8%的转换效率,这也是目前基于商业化CZ硅片上叠加钙钛矿所获得的最高国际认证转换效率。
然而,新技术从研发、实验发展到商业化进程并非一朝一夕,钙钛矿光伏电池发展让产业看到了光伏的未来,但目前钙钛矿电池仍存在寿命短,稳定性差,易衰减,制备大面积高性能、稳定性均匀、高质量的钙钛矿吸光层难度高等问题,影响技术应用推广,这需要整个产业链协同配合。
来源:势银




















完整版报告已上传至星球,扫下方优惠券加入即可下载所有报告


往期推荐
戳“阅读原文”下载报告


