本文来自方正证券研究所于2023年9月10日发布的报告《算力服务:AI产业晴雨表》,欲了解具体内容,请阅读报告原文。
张初晨 S1220523070001
核心观点
算力服务释放中小实体算力使用需求,国内云计算市场增速超全球平均。中国民营企业上云渗透率为49.2%,国资企业上云渗透率为33.7%,相较美国85%以及欧洲70%的企业上云率,有较大的发展潜力。云计算很大程度降低算力使用的门槛,释放中小企业数智化转型带来的旺盛算力需求。2022年中国云计算市场规模约4550亿元,同增40.91%,高于全球19%的平均增速,预计2025年中国云计算市场规模将超万亿元。
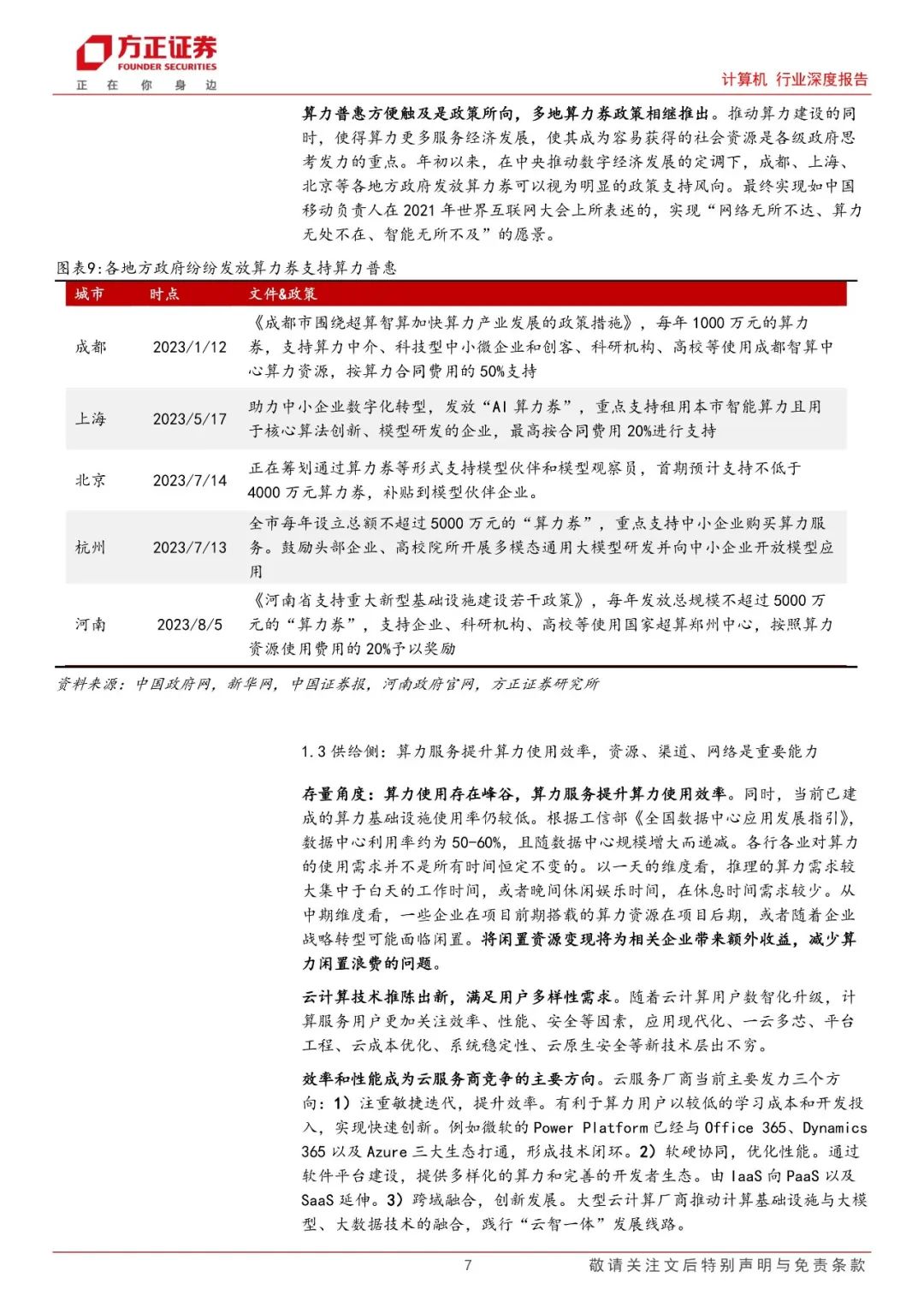
政策推动算力服务普惠触达,资源、渠道、网络是AI算力厂商的重要壁垒。国家计算力指数与GDP走势呈现显著正相关,计算力指数平均每提高1点,国家的数字经济和GDP将分别增长3.5‰和1.8‰。系列政策大力推动云计算发展,多地发放算力券推动算力普惠触达。当前,运营商及大型科技企业为公有云的主要参与者,公有云2022年CR5为71%,包括阿里云、天翼云、移动云、华为云、腾讯云。后续看,云计算厂商的资源丰富度,上下游渠道能力,以及算力网络能力将继续成为其重要壁垒。
模型训练推升短期算力景气度,中期看推理算力需求释放节奏。2023年初随着海外大模型的催化,国内外人工智能模型数量和参数量快速增长,迭代速度加快,模型训练侧算力需求快速攀升。算力硬件处于供不应求的状态,出现明显的价格上涨和交货周期延长的问题。考虑到人工智能模型仍在快速迭代,至2023年底的短期算力需求预计仍将保持景气。中长期看,大模型走向成熟,数量也将收敛,模型推理将贡献更大的算力需求。推理算力需求释放的节奏需要多维度紧密跟踪。同时,可拓展的多工作负载算力符合需求趋势,英伟达最新L40 GPU适用于训练、推理、数据科学和图形应用的多领域,契合企业数据中心大规模部署需求。
算力服务报价在及时性和客观性上具有优势,既可动态衡量算力供需平衡状态,亦可跟踪AI模型及应用进展。订单情况反映的是乐观情况下的需求预期,在关键硬件供给紧张的趋势下,会出现下游需求方报高意向订单量,以保证拿货的优先等级,后续如果下游需求放缓,可能会发生砍单的情况。这种现象在2019年-2020年的比特币等虚拟货币的挖矿热,以及2020年-2021年的智能电动车缺芯潮中,都有明显的体现。随着算力交易商业模式的成熟,算力服务报价将更加具备及时性和客观性上的优势。通过整理跟踪算力服务价格,我们认为横向对比各大云厂商云计算服务的价格孰高孰低的参考性不高,但综合各云厂商的算力服务价格环比变化,预计对判断算力供需有较大参考意义。
AI算力服务相关标的:中科曙光、恒润股份,润建股份,中贝通信,云赛智联,优刻得,青云科技等。
风险提示:人工智能技术发展不及预期,企业数字化转型速度不及预期,算力服务行业竞争加剧风险,政策支持力度不及预期,云计算厂商市场拓展不及预期等。
正文如下




















以上为报告部分内容,完整报告请查看《算力服务:AI产业晴雨表》。




