推广 热搜: 采购方式  甲带  滤芯  气动隔膜泵  带式称重给煤机  减速机型号  减速机  链式给煤机  履带  无级变速机 

【考研真题】深圳大学903机械设计基础2016年真题公布

   日期:2023-09-09 19:41:52     来源:网络整理    作者:本站编辑    评论:0    

01
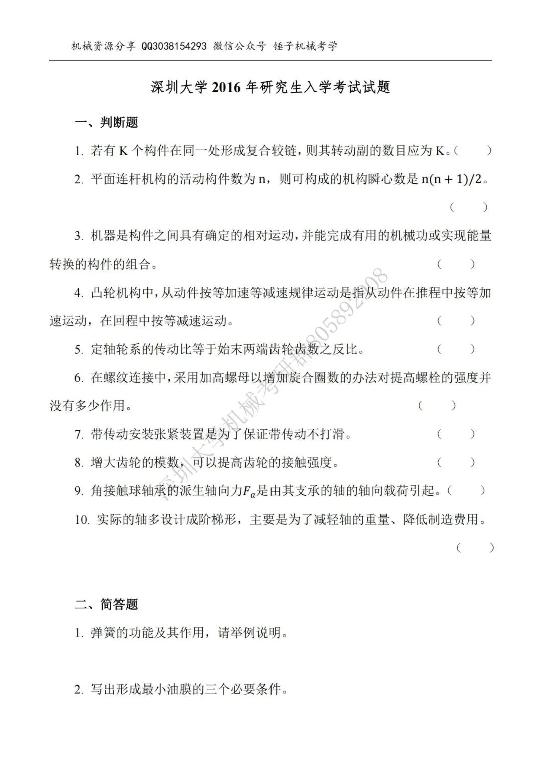
2016年深圳大学903《机械设计基础》

除了真题,我们还为大家准备了

真题答案讲解

????

深圳大学

2016年【903机械设计基础】

真题+答案.pdf

扫码关注公众号,回复:2016深圳大学真题答案

免费获取

02

深圳大学机械考研交流群

24深圳大学机械考研交流群:80582908

03
考研专业课资料


深圳大学

【903机械设计】

资料包含:

历年真题+答案+知识重点总结+强化习题册

购买资料链接

【淘宝】https://m.tb.cn/h.5VpztI0?tk=Vwl4dyEhxpJ CZ0001 「2024深圳大学 深大 903 机械设计基础 考研 初试指导」

或搜索淘宝店铺:锤子考研

推荐阅读

 
打赏
 
更多>同类资讯
0相关评论

推荐图文
推荐资讯
点击排行
网站首页  |  关于我们  |  联系方式  |  使用协议  |  版权隐私  |  网站地图  |  排名推广  |  广告服务  |  积分换礼  |  网站留言  |  RSS订阅  |  违规举报  |  皖ICP备20008326号-18
Powered By DESTOON