
行业主要上市企业:目前国内包装行业的上市公司主要有山东药玻(600529)、正川股份(603976)、万顺新材(300057)、大胜达(603687)、美盈森(002303)紫江企业(600210)、双星新材(002585)、通产丽星(002243)、宏裕包材(837174)、嘉美包装(002969)、昇兴股份(002752)、宝钢包装(601968)等。
本文核心数据:包装行业上市公司汇总、包装行业上市公司基本信息、包装行业上市公司——包装业务布局
1、包装行业上市公司汇总
改革开放近40年来,伴随着我国经济的飞速发展,我国包装行业也取得了突飞猛进的进步。较为完整、门类齐全的包装工业体系已经基本建立起来,我国包装行业经历了高速发展阶段,目前已经成为全球发展最快、规模最大,最具潜力的包装市场。目前,我国包装行业的上市公司分布在各产业链环节,具体包括:
上游通用塑料上市公司:金发科技(600143)、沃特股份(002886)和国恩股份(002768);包装用纸上市公司太阳纸业(002078)、仙鹤股份(603733)、晨鸣纸业(000488)和华泰股份(600308)等;包装专用设备上市公司泰瑞机器(603289)、伊之密(300415)和克劳斯(600579)等。
中游玻璃包装制造上市公司:山东药玻(600529)和正川股份(603976);纸质包装上市公司万顺新材(300057)、大胜达(603687)、美盈森(002303)等;塑料包装上市公司紫江企业(600210)、双星新材(002585)、通产丽星(002243)和宏裕包材(837174)等;金属包装上市公司嘉美包装(002969)、昇兴股份(002752)、宝钢包装(601968)等。






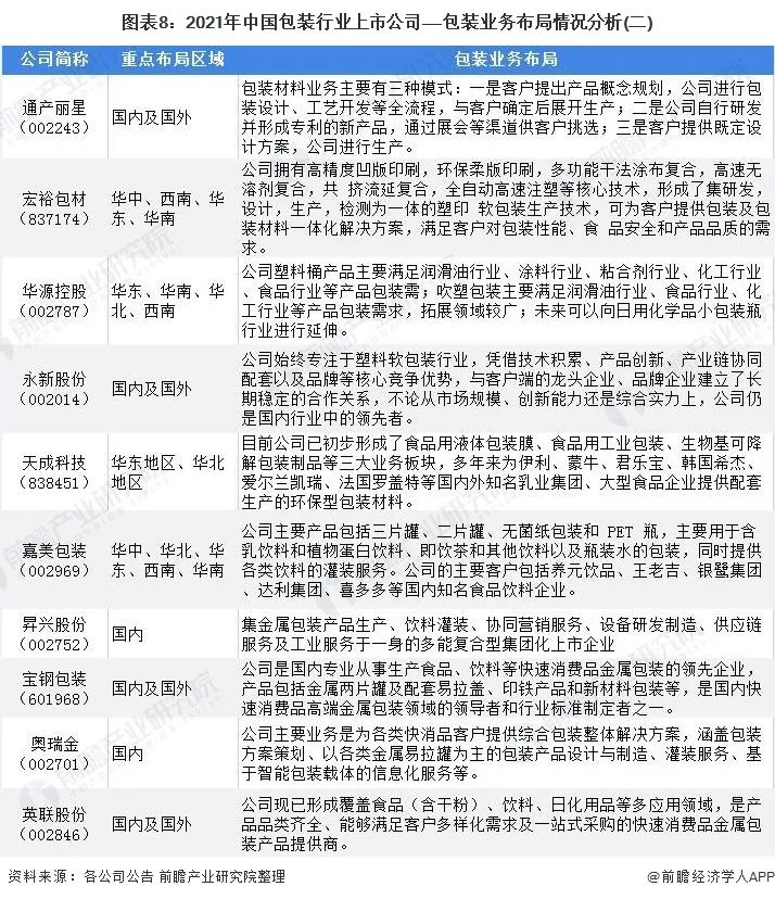
2、包装行业上市公司业务布局对比
从目前包装行业的上市公司业务布局来看,山东药玻、双星新材、通产丽星永新股份等企业业务布局较广,业务布局覆盖了北美、欧洲、日本、东南亚等地区。


3、包装行业上市公司业务业绩对比
目前,我国包装行业的龙头上市企业中,奥瑞金、宝钢包装、山鹰纸业包装业务收入规模较大,2020年分别为93.52亿元、54.85亿元和48.61亿元。


4、包装行业上市公司业务规划对比
近年来,政府及主管部门相继出台了《绿色包装评价方法与准则》、《完善促进消费体制机制实施方案(2018-2020年)》、《关于积极推进供应链创新与应用的指导意见》等政策,进一步引导包装行业向高端智能、绿色环保、可循环方向转型发展,鼓励“绿色包装”产品及服务为行业发展的重点。据此,包装行业企业的上市公司也明确了其包装业务的发展布局:



以上数据参考前瞻产业研究院《中国包装行业市场前瞻与投资战略规划分析报告》,同时前瞻产业研究院还提供产业大数据、产业研究、产业链咨询、产业图谱、产业规划、园区规划、产业招商引资、IPO募投可研、招股说明书撰写等解决方案。

包材头条@读者群
为了防止时间碎片化
添加发送(读者)拉你进群



