
行业主要上市公司:华致酒行(300755);名品世家(835961);上海九百(600838)等。
行业概况
1、定义
从商品流通的角度来看,流通可分为广义和狭义两个角度来探究:广义的流通是商品买卖行为以及相互联系、相互交错的各个商品形态变化所形成的循环的总过程;狭义的流通是商品从生产领域向消费领域的运动过程,由售卖过程(W-G)和购买过程(G-W)构成。

目前,批发分销仍然是酒类流通的重要方式。基于加快产品流通、降低流通成本及控制产品品质的市场要求,批发分销过程中的环节不断减少,销售终端的重要性愈加彰显,酒类零售商的话语权日益增加;基于电子商务的成熟和物流运输的支持,酒类产品开始通过电商渠道传递到消费者手中,越来越多的酒类销售企业借助互联网向酒类电商平台转型,形成了新的运营模式,包括“生产企业+电商”、纯线上电商两种模式。

2、产业链剖析
从中国酒类流通的产业链结构来看,行业上游主要为酿酒以及酒类生产行业,中游主要为酒类流通行业企业;下游消费行业主要面向消费者。

行业发展历程:流通模式不断优化
我国酒类流通渠道主要经历了传统流通渠道、厂商自建流通渠道、酒类连锁经营以及酒类电子商务几个发展阶段。目前,这些流通渠道并不是后一渠道取代前一渠道,而是相互并存的关系,酒类流通模式的不断优化为行业发展提供了动能。

行业发展现状
1、生产量有所回暖
2016-2020年,我国酿酒行业产量呈现出波动下滑的趋势,2020-2022年产量有小幅回升。根据国家统计局数据,2022年,我国酿酒产业规模以上企业完成酿酒总产量5427.5万千升,同比增长0.8%。

2、销售收入加速回升
2016-2020年我国酿酒行业销售收入呈现波动下降的态势,2016年我国酿酒行业销售收入为9780.6亿元,为历年最高值。2020年,中国规模以上酿酒企业营业收入累计7596.6亿元,达到最低值。2020-2022年,酿酒行业销售额有所回升,据中国酒业协会数据显示,截止2022年底,中国酿酒行业规模以上企业累计完成产品销售收入9509亿元,同比增长9.1%。

3、流通企业数量逐年递减
2012-2022年,中国酒类流通行业新增企业数量逐年递减,2022年,中国酒类流通行业新增企业40家。2023年1-6月,中国酒类流通行业新增企业15家。

4、市场规模达到1.1万亿元
近些年,得益于国家经济和酒类市场的快速增长,加上企业的积累和奋斗,酒类流通行业涌现出一批年销售额过10亿元的龙头骨干企业,形成了行业发展的核心力量。2016-2022年,中国酒类流通行业市场规模呈现平稳波动趋势,2020年市场规模大幅下降主要源于疫情冲击。2022年,中国酒类流通行业市场规模超过1.1万亿元。

行业竞争格局
1、区域特征明显,北京、广东等地区优势较大
由于我国幅员辽阔,各地在饮酒习惯上存在较大差异,除了部分全国性品牌外,酒类产品呈现较明显的区域性特征。而在酒类流通领域,由传统区域经销商发展而来的酒类连锁销售企业通常具备较强的区域性特征。酒类连锁销售企业要突破区域性限制,必须具备完善的全国销售网络和销售能力,并获得酒品的全国经销权。目前,仅有部分大型酒类连锁销售企业具备上述条件,整体来看,中国的酒类连锁销售行业的区域性经营特征还较为明显。
从代表性流通企业的分布情况来看,根据《中国酒业》发布的“2022中国酒业百强榜(流通企业)”,TOP100企业中,有16家企业位于北京,9家企业位于广东。企业集中在华北、华中、华南地区。

2、华致酒行和名品世家位于龙头地位
中国酒类流通行业竞争梯队主要分为四个层级,位于头部的是华致酒行和名品世家;位于第一梯队的有壹玖壹玖、百川名品、北京糖业等致力于酒类线上、线下流通的企业;位于第二梯队的包括吉马集团、岩石股份等涉及多行业的经营企业以及山西汾酒、金枫酒业等“产销研一体化”的酒类企业;位于第三梯队的主要是上海九百、龙韵股份等主营业务包括酒类流通业务,但占比不高的企业。

行业发展前景与趋势预测
1、2028年市场规模将突破1.7万亿
随着我国经济发展、社会进步,人民生活水平不断提高,酒类产品作为重要的消费品,需求将呈上升趋势,同时将带动我国酒类流通行业发展。预计到2028年,我国酒类流通行业市场规模将突破1.7万亿,2023-2028年复合年均增长率约为6%。

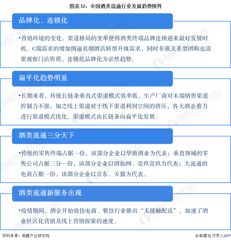
2、品牌化、连锁化发展是必然趋势
随着我国酒类流通行业的发展,品牌化、连锁化、精品化的线下渠道以及市场份额逐渐扩大的线上酒类流通渠道将为我国酒类流通行业发展带来广阔的空间。未来,中国酒类流通行业将出现品牌化与连锁化、扁平化趋势、三大流通模式三分天下、酒类流通新服务出现的四大趋势。

更多本行业研究分析详见前瞻产业研究院《中国酒类流通行业发展前景预测与投资战略规划分析报告》。
同时前瞻产业研究院还提供产业大数据、产业研究报告、产业规划、园区规划、产业招商、产业图谱、智慧招商系统、行业地位证明、IPO咨询/募投可研、IPO工作底稿咨询等解决方案。在招股说明书、公司年度报告等任何公开信息披露中引用本篇文章内容,需要获取前瞻产业研究院的正规授权。
前瞻产业研究院创立于1998年清华园,2002年总部设深圳,致力于为企业、政府、科研院所提供具有前瞻性的产业咨询服务。目前前瞻已服务20万家企业,成为600多个地方政府智库机构,累计服务1800多个产业园,已辅导500多家企业上市成功。专注于:产业研究、专项调研、产业规划、产业转型升级、产业布局、产业招商、IPO咨询(募投可研、业务与技术撰写、工作底稿咨询)、产业大数据平台搭建等解决方案。









原创声明:本文内容为前瞻产业研究院原创文章,未经授权,不得转载至公众号或其它第三方平台,侵权必究!如需转载请在相应文章底部留言或微信添加懂行帝(微信:qianzhanseo)授权。




















