手机版
二维码
购物车
(
0
)
供应
求购
公司
团购
展会
资讯
招商
品牌
人才
知道
专题
图库
视频
下载
商圈
推广
热搜:
采购方式
滤芯
甲带
气动隔膜泵
减速机
减速机型号
带式称重给煤机
履带
无级变速机
链式给煤机
首页
供应
求购
公司
团购
展会
资讯
招商
品牌
人才
知道
专题
图库
视频
下载
商圈
首页
>
资讯
>
机械设备
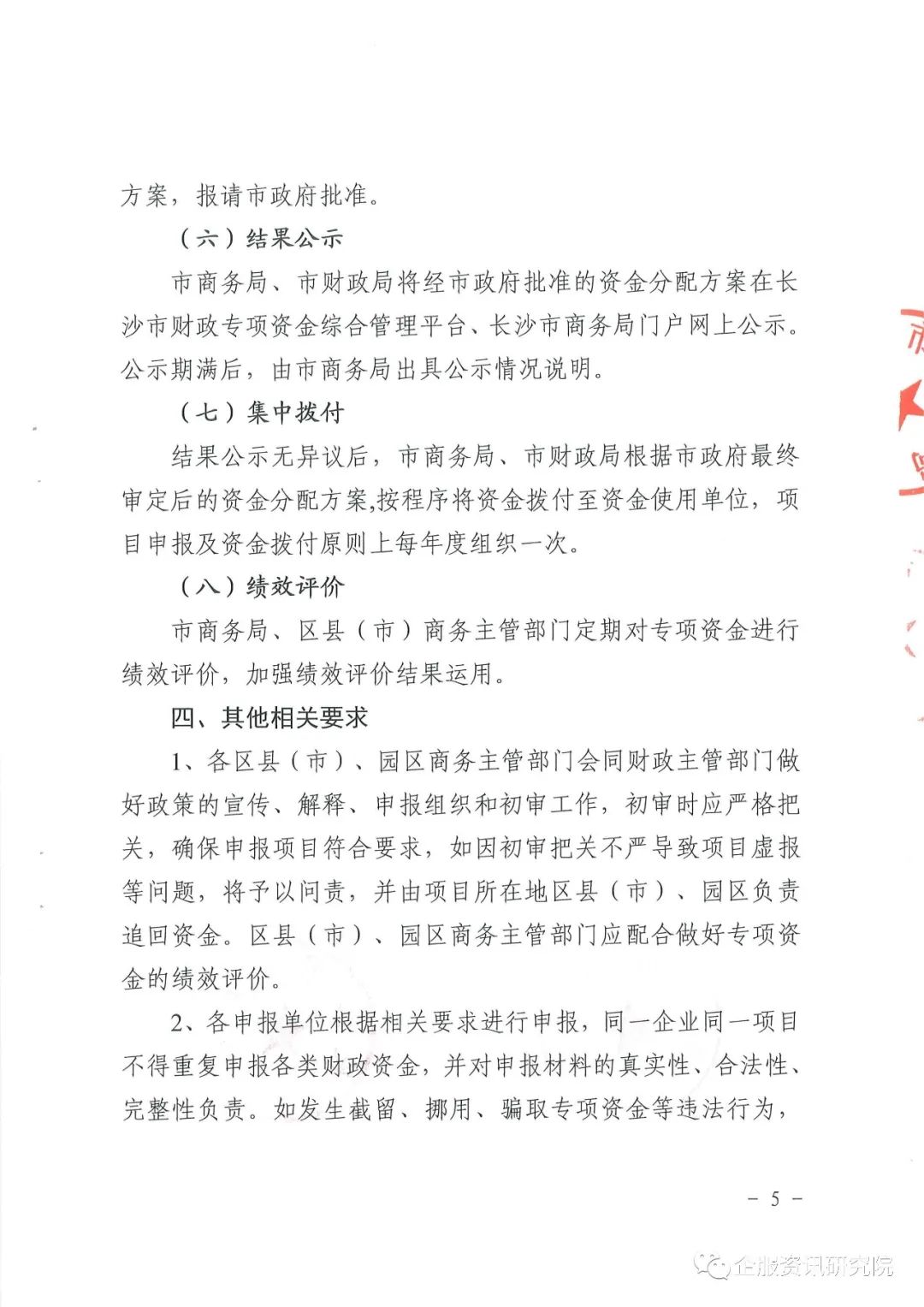
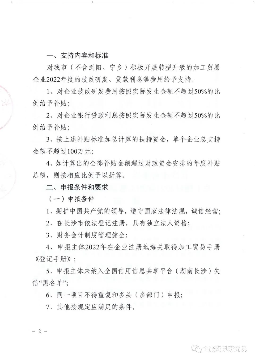
长沙市 关于做好2023年加工贸易资金申报工作的通知
日期:2023-09-08 19:55:35 来源:网络整理 作者:本站编辑 浏览:
51
评论:0
湖南政策资讯
有趣有温度,有料有深度
关注
长沙市商务局 长沙市财政局关于做好2023年加工贸易资金申报工作的通知
附件:
【版权声明】本公众号所分享的图片及文字
,
旨在方便大家及时了解最新政策信息
,如有涉及版权及相关权益侵犯问题,请及时通知我们,我们将在第一时间及时删除。
扫码关注我们
获取更多资讯信息
政策咨询张小姐:18627571989
长沙市商务局 长沙市财政局关于做好2022年加工贸易资金申报工作的通知
长沙市商务局 长沙市财政局关于做好2021年加工贸易资金申报工作的通知
长沙市关于2021年加工贸易资金分配方案的公示
END
分享,收藏,点赞,在看,安排一下?
打赏
更多
>
同类资讯
• 做机械设备自动化的采购你们在
• 长期采购:饮料领域机械设备配
• 机械外贸怎么找客户
• 食品、医疗、日化、化工设备技
• 入题,找个靠谱非标自动化的厂
• 是做齿轮链轮⚙️的厂子嘛~
• 链轮、齿轮、伞齿轮
• 链轮、齿轮
• 本人采购
• 来自一名重工业工厂厂二代的自
0
条
相关评论
推荐图文
推荐资讯
点击排行
3
1
不用预热焊接耐磨板专用焊丝 JD825耐磨钢焊丝
3
2
进来谈谈?
3
3
机械外企采购
3
4
找采购或者技术啦
3
5
歌尔机械开发岗单2硕
3
6
供应1.4418不锈钢
3
7
政企采购必看!国产智能图书设备清单大公开
2
8
?️【日本公司招聘|机械类/自动化类岗位】
2
9
寻冲压件壳体!
网站首页
|
关于我们
|
联系方式
|
使用协议
|
版权隐私
|
网站地图
|
排名推广
|
广告服务
|
积分换礼
|
网站留言
|
RSS订阅
|
违规举报
|
皖ICP备20008326号-18
(c)2008-2022 免费发布网 All Rights Reserved