
点击上方蓝色文字关注我们
【三人行教育集团】是一家专注于一二级建造师,二级造价,BIM工程师,学历,职称,三类人员过关拿证的专业培训辅导机构

通知全文:

各省、自治区住房城乡建设厅,直辖市住房城乡建设(管)委,上海市交通委员会,山东省交通运输厅,新疆生产建设兵团住房城乡建设局:
为贯彻落实国务院关于加快推进电子证照扩大应用领域和全国互通互认的要求,提升建筑施工安全监管数字化水平,决定开展建筑起重机械使用登记证书电子证照(以下简称电子证照)试运行工作。现将有关事项通知如下:
一、试运行范围
自2023年12月1日起,在北京、天津、黑龙江、浙江、安徽、福建、山东、湖北、海南、重庆、贵州、云南、新疆等13个省(自治区、直辖市)开展电子证照试运行工作。
总结电子证照试运行工作经验,自2024年7月1日起,在全国实行建筑起重机械使用登记证书电子证照制度。
二、试运行内容
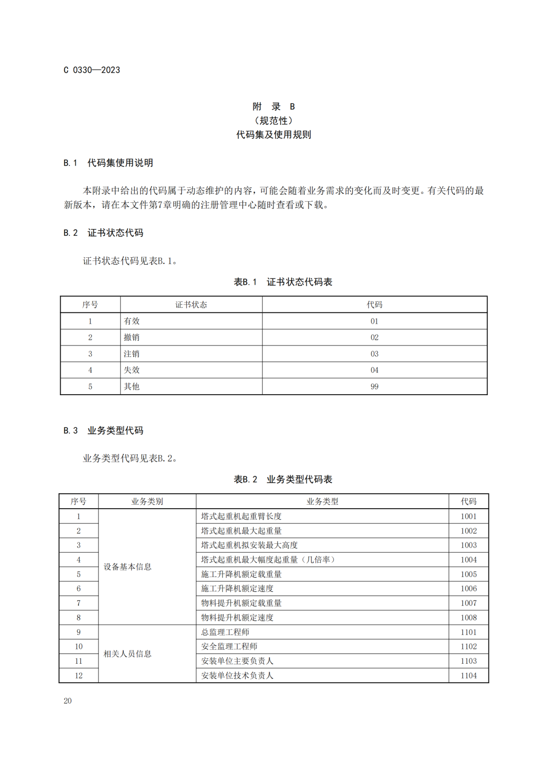
(一)统一制证标准
各试点地区建筑起重机械使用登记证书发证机关(以下简称发证机关)要按照《全国一体化政务服务平台电子证照建筑起重机械使用登记证书》(C0330-2023)(附件1)和《全国工程质量安全监管信息平台电子证照归集共享业务规程(试运行)》(附件2)要求,规范开展电子证照制作、签发和信息归集工作,通过全国工程质量安全监管信息平台进行电子证照赋码,形成全国统一的电子证照版式,切实做到照面规范、内容全面、数据真实。各试点地区发证机关应当在辖区内安装单位办理建筑起重机械拆卸告知书时,同步注销相应使用登记证书。
(二)建设信息平台
各试点地区住房城乡建设主管部门要结合本地区实际,建设统分结合的建筑起重机械管理信息平台(以下简称信息平台),实现建筑起重机械备案、检测、验收、使用登记、安装拆卸告知全流程数字化监管,政务服务事项“一网通办”。省级主管部门统建信息平台的,要注意做好与市、县级发证机关电子签章的对接;市、县级主管部门分建信息平台的,省级主管部门需在统一赋码和信息归集等环节发挥纽带支撑作用,推动实现部、省、市、县四级联动,避免“数据孤岛”,确保电子证照试运行工作顺利实施。
(三)数据互联互通
各试点地区省级住房城乡建设主管部门要全量、实时归集辖区内建筑起重机械使用登记证书电子证照数据,将新制发的电子证照数据实时上传至全国工程质量安全监管信息平台,并动态维护证书变更信息。我部将通过全国工程质量安全监管信息平台及关联的微信小程序,向全社会提供建筑起重机械使用登记证书电子证照信息公开查询及二维码扫描验证服务,同时向各试点地区省级住房城乡建设主管部门共享电子证照信息,实现建筑起重机械使用登记证书电子证照跨省互通互认、数据互联共享。
三、工作要求
各地要高度重视,充分认识到实行电子证照制度是推动房屋建筑和市政基础设施施工安全监管工作数字化转型的重要手段,将推广应用电子证照和安全生产工作统筹起来,明确目标任务和落实措施,加强经费保障,压实工作责任,加大工作力度,推动部门间业务协同和数据共享。
各地省级住房城乡建设主管部门应于2023年8月20日前明确业务、技术联系人,并将接口服务授权申请表(附件3)反馈至住房城乡建设部工程质量安全监管司。
参与电子证照试运行工作的省(自治区、直辖市)要于2023年11月1日前完成信息平台建设、系统升级和联调测试工作,出台辖区内纸质证照转换电子证照实施细则,主动向服务对象和社会公开办事指南。未参与试运行工作的地区要积极学习试点地区的先进经验,于2024年6月1日前完成建筑起重机械使用登记证书电子证照发放准备工作。
联系人及电话:任忠仁 010-58933253
技术咨询电话:武彦清 010-58934536
电子邮箱:aqc@mohurd.gov.cn
附件:
全国一体化政务服务平台电子证照建筑起重机械使用登记证书(C0330-2023).pdf
住房城乡建设部办公厅
2023年8月14日
(此件主动公开)
附件1.全国一体化政务服务平台电子证照建筑起重机械使用登记证书(C0330-2023)

上下滑动查看内容↑↓
附件2.全国工程质量安全监管信息平台电子证照归集共享业务规程(试运行)

上下滑动查看内容↑↓

一建 二建培训
职称评审 二级造价
BIM工程师 健康管理师
扫描二维码关注我

三人行教育集团

甘肃三人行必有师教育信息咨询有限公司,是一家专注于一、二建建造师过关拿证的培训服务机构。为省内众多知名建筑企业集团培养了众多专业优秀人才,凭借核心管理团队在教育界和培训界的多年工作经验,依靠实力创造了独特文化和品牌、新颖的教学模式,赢得了社会各界的高度赞誉。坚持“服务、自理、开发、特色”的办学方针,不断完善办学条件,不断改善教育环境。努力成为适应集团发展需求和满足社会需要,具有行业特色的现代化企业培训基地。




联系我们:

省内二建问题咨询马老师:18153670227
省内建筑资质咨询许老师:19944194240
省内一建二造咨询刘老师:18993047617
省内其他问题咨询海老师:18153655090
代理合作问题咨询马工 :13519612739
学员投诉及反馈热线:
0931—8400631
地 址:城关区桥门大厦
你“在看”我吗?










































