关于公开征求强制性行业标准《化工企业可燃液体常压储罐区安全管理规范(征求意见稿)》意见的函

为强化化工企业可燃液体常压储罐区安全风险管控,应急管理部危化监管一司组织有关单位编制了《化工企业可燃液体常压储罐区安全管理规范(征求意见稿)》和编制说明(见附件1、2),现公开征求意见。此次公开征求意见时间为即日起至2023年11月6日,反馈意见请填写应急管理标准项目征求意见表(见附件3)后发送至指定电子邮箱(cycgqaq@163.com)。
联系人及电话:孙焕,010-83933553。
附件:1.化工企业可燃液体常压储罐区安全管理规范(征求意见稿)
2.化工企业可燃液体常压储罐区安全管理规范(征求意见稿)编制说明
3.应急管理标准项目征求意见表
危化监管一司
2023年9月4日
随着我国化工产业不断发展,石油化工、煤化工、精细化工等化工企业厂区内的常压储罐区数量和储量不断增加常压储罐呈现规模大型化、种类复杂化、类型多样化等特点这些存在于生产企业中的常压储罐区主要储存有原油、成品油、甲醇、乙醇、苯等各类液体化工品,普遍属于具有火灾危险性的易燃易爆物质,一旦发生事故容易造成火灾大面积蔓延,扑救难度高,还可能引发流消火、蒸汽云爆炸、风险外溢等多米诺效应。近年来国内发生了河北沧州市渤海新区南大港东兴工业区鼎睿石化有限公司“5·31”火灾事故、山东淄博峻辰新材料科技有限公司“4·29”火灾事故等多起典型事故。
为深刻吸取事故教训,全面强化常压储罐区安全风险管控能力,2023 年 1月,应急管理部危化监管一司委托中国安全生产科学研究院牵头组织起草化工企业可燃液体常压储罐区安全管理规范,从规划设计、施工质量、试车投用、运行、检维修、应急等各环节,进一步强化常压储罐区安全风险管控要求,从根本上提升本质安全水平和安全保障能力。
本标准编制以我国危险化学品安全生产相关法律法规、标准规范为依据,坚持安全第一、预防为主、综合治理的指导原则,按照对标国际、本质提升的要求,着力问题导向和
目标导向,深刻吸取事故教训,针对常压储罐发展及运行管理现状,对常压储罐区安全管理进行了系统性规范。本标准同国内法律法规无冲突。
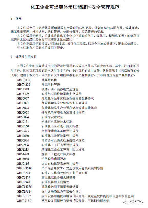
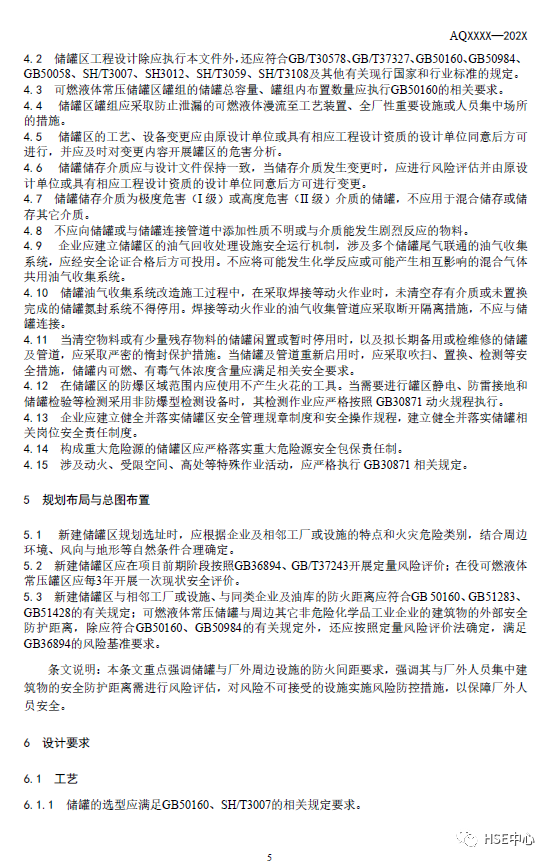
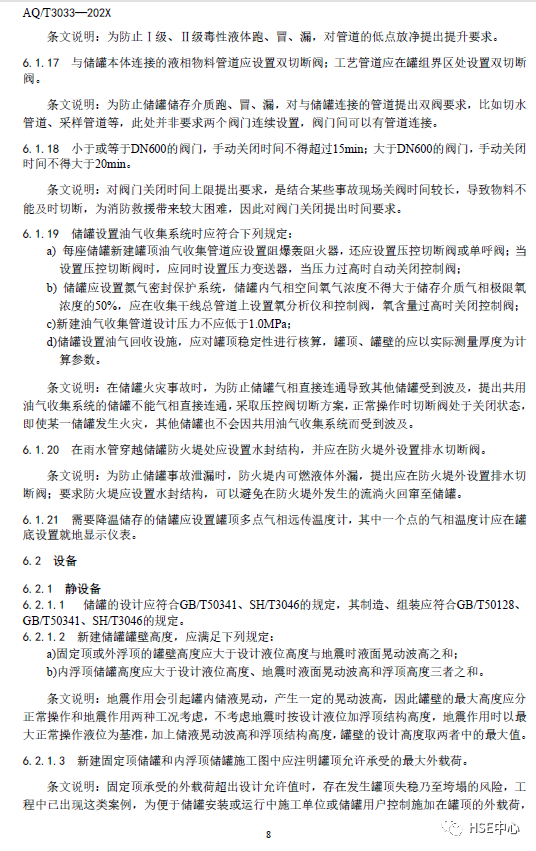
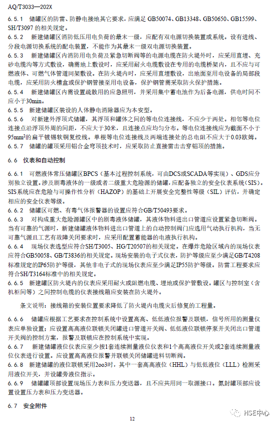
本文件规定了可燃液体常压储罐区安全管理的总体要求、规划布局与总图布置、设计要求、施工质量管理、投料试车、运行管理、检维修管理、应急管理的要求。
本文件适用于新建、扩建或改建化工企业 (包括石油化工、煤化工、精细化工等 ) 的储存可燃液体常压储罐区及在役可燃液体常压储罐区。
本文件不适用于石油库、石油储备库、液体化工品库以及全冷冻式储罐区、覆土式储罐区。
我国常压储罐的有关标准主要集中在罐体本身或检测等方面,其中储罐安全方面主要包括《常压储罐完整性管理》( GB/T 37327-2019 )、《常压储罐基于风险的检验及评价》(GB/T 30578-2014 )、《常压与低压储罐呼吸安全规范》( SY/T6673-2013 )、《钢制常压储罐 第 1部分: 储存对水有污染的易燃和不易燃液体的埋地卧式圆筒形单层和双层储罐》(AQ3020-2008 )、《常压储罐的灭火处理》( SY/T 6306-2008 )、《常压与低压储罐通风的推荐作法》( SY/T 6673-2006 )、《大型地面常压储罐防火和灭火》( SY/T 6556-2003 )、《易燃、可燃液体常压储罐的内外灭火》(SY/T 6306-1997) 等;在材质和检测检验方面主要包括《常压和低压储罐检验的推荐作法》SY/T 6926-2012 )、《静置常压焊接热塑性塑料储罐(槽 )》( GB/T 25197-2010 )、《无损检测 常压钢质储罐焊缝超声检测方法》(JB/T 9212-2010 )、《钢制常压储罐 第 1部分: 储存对水有污染的易燃和不易燃液体的埋地卧式圆筒形单层和双层储罐》( AQ 3020-2008 )、《无损检测常压金属储罐声发射检测及评价方法》(JB/T 10764-2007 )、《无损检测常压金属储罐漏磁检测方法》(JB/T 10765-2007 )、《常压钢制焊接储罐及管道磁粉检测技术标准》( SY/T 0444-1998 )、《常压钢制焊接储罐及管道渗透检测技术标准》( SY/T0443-1998 )、《常压立式储罐抗震鉴定技术要求》( SY4064-1993)等。目前的现行标准缺少系统性全面覆盖常压储罐区各个方面的安全规范。
本标准是基于针对安全风险管理、提升本质安全的理念,结合常压储罐区运行管理需求,针对常压储罐区规划布局与总图布置、设计要求、施工质量管理、试车投用、运行管理.检维修管理、应急管理等方面,进行了系统性安全管理规范是对现行标准的整合补充和提升。
标准涉及的产品清单:可燃气体和有毒气体检测系统、工业电视监控系统、安全仪表系统、VOCs 收集系统、氮气保护系统、消防水喷淋系统、耐火浮顶、耐火电缆、紧急切断阀、切水器、压缩机、泵、防爆对讲机、便携式有毒气体检测仪、人体静电消除器、数字化交付、安全完整性等级评估、基于风险的检验、焊缝无损检测、法兰测厚、罐体测厚、底板测厚。
化工企业可燃液体常压储罐区安全管理规范征求意见稿.pdf






























DB32/T4484-2023 常压储罐定期检验规则
思考:常压储罐的浮盘在运行中到底能不能落底?
T/CCSAS 020-2022《常压储罐腐蚀监测方法与实施指南》2022年12月21日起实施
中国石化易燃和可燃液体常压储罐区整改指导意见
团体标准《在役立式圆筒形钢制焊接储罐安全附件检验技术规范》征求意见
《内浮顶储罐检修安全规范(征求意见稿)》
应急部关于公开征求《内浮顶储罐检修安全规范(征求意见稿)》《化工企业液化烃储罐区安全管理规范(征求意见稿)》两个标准意见的函
已实施!DB13/T 5551《浮顶储罐及气柜在线监测系统安全运行规范》
应急管理部关于印发《化工企业液化烃储罐区安全风险排查指南(试行)》的函
应急管理部对《液化烃储罐区安全风险排查指南(试行)》征求意见
【华安HSE问答】(第139期)关键词:常压储罐压力表、槽车在储罐和鹤管之间灌装、储罐不加保温、原油储罐硫化氢检测仪、车间储罐
