手机版
二维码
购物车
(
0
)
供应
求购
公司
团购
展会
资讯
招商
品牌
人才
知道
专题
图库
视频
下载
商圈
推广
热搜:
采购方式
甲带
滤芯
气动隔膜泵
减速机
带式称重给煤机
履带
减速机型号
链式给煤机
无级变速机
首页
供应
求购
公司
团购
展会
资讯
招商
品牌
人才
知道
专题
图库
视频
下载
商圈
首页
>
资讯
>
机械设备
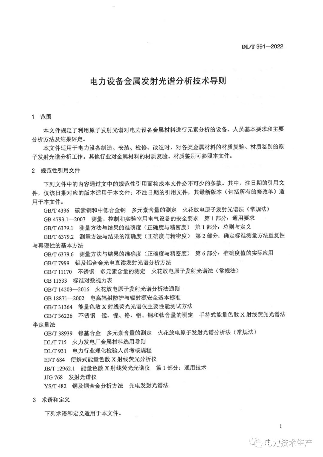
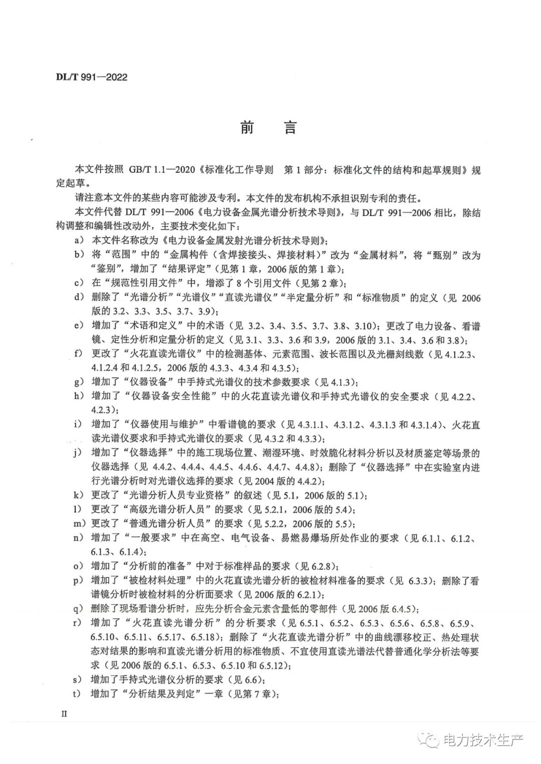
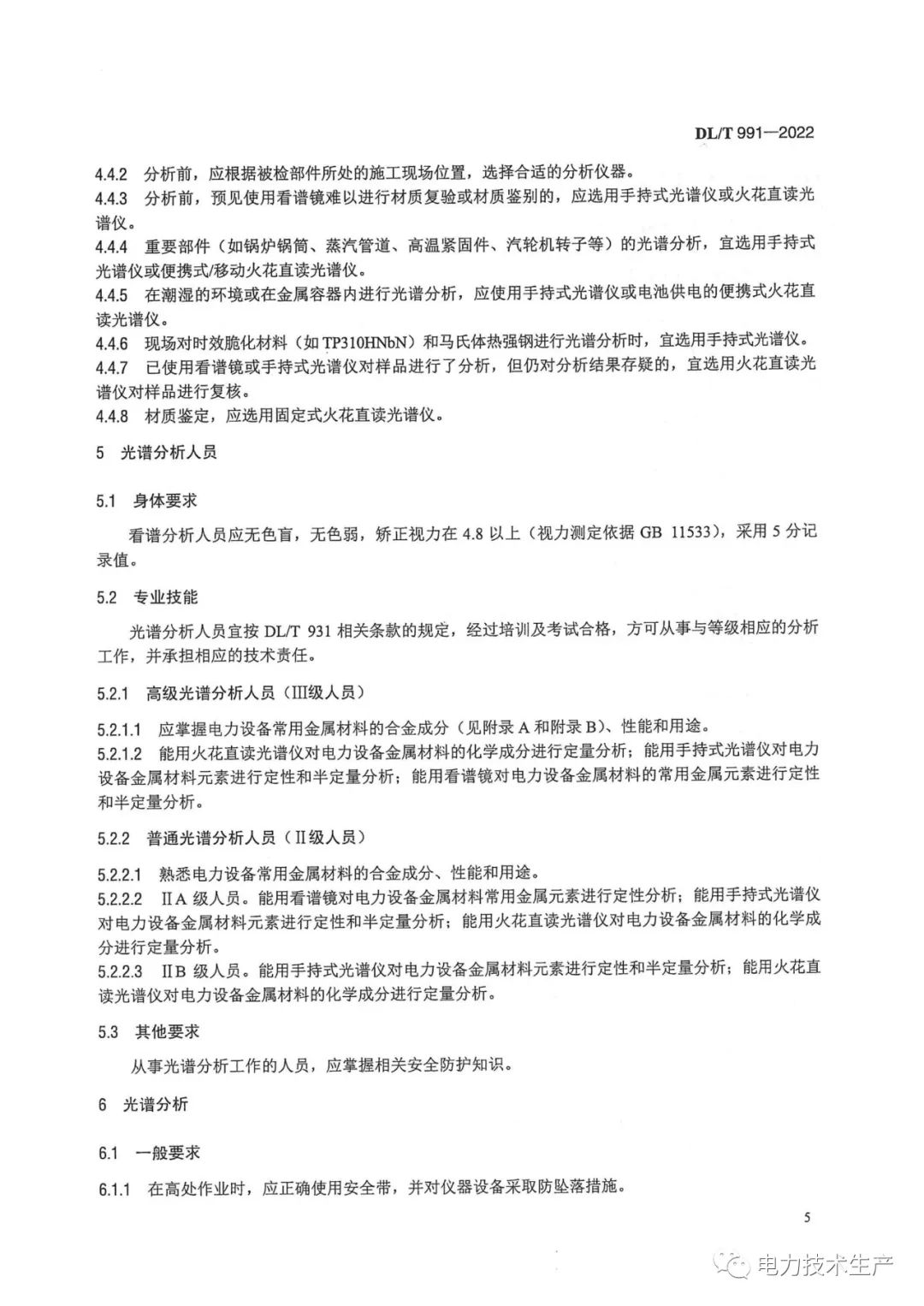
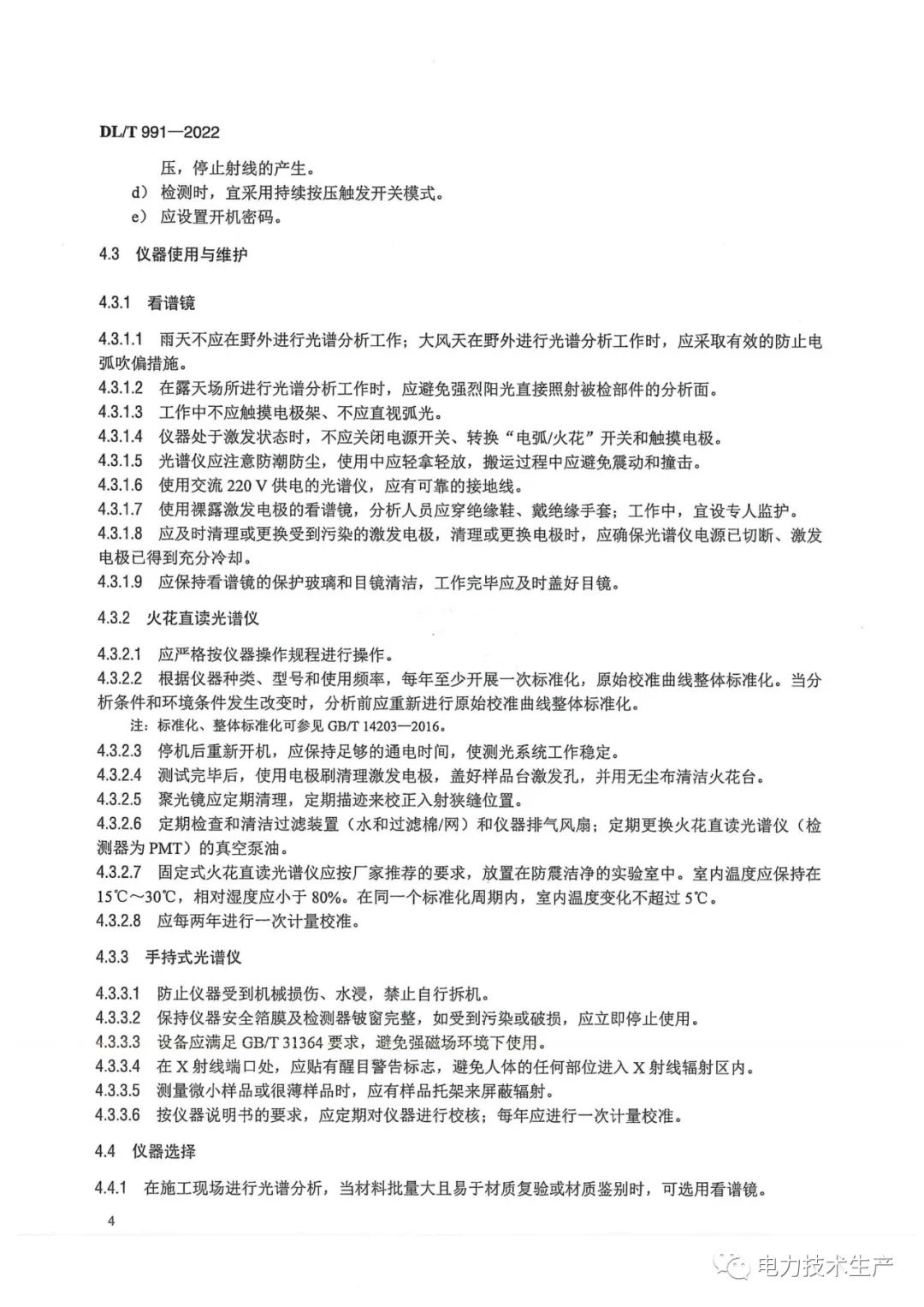
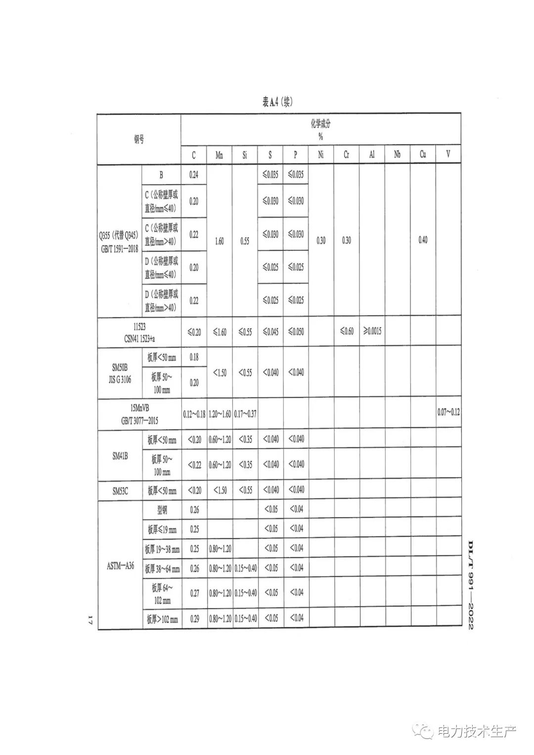
DLT 991-2022 电力设备金属发射光谱分析技术导则
日期:2023-09-03 01:45:07 来源:网络整理 作者:本站编辑
评论:0
世界上只有一种投资是只赚不赔的,那就是学习!人生无捷径,坚守成大器!我用心,爱如电!
本公众号所有资料转发就送!公众号所有资料仅做参考用,不能用作现场操作的标准!现场操作请严格执行国标,行标,企标以及你所在企业的规章制度安全制度!
免责声明:本文来自于网络,由电力技术生产整理分享,本公众号仅供学习交流,所有课件仅做参考分析,不作为实际标准,不可作为现场操作依据,不用做商用,!我们注重专业知识的学习,交流,分享,探讨。版权归原作者所有,如有异议请告知,我们及时删除!如果朋友们发现文章里面有技术性,专业性的错误,请及时联系我们,或者留言,我们及时改正!非常感谢!其他公众号转发本公司文章敬请注明本公众号全名称,并请勿用于商业目的!
关注公众号,扫描小编二维码,送您5
49
页高压电气设备的试验与状态诊断和8
31页高电压技术!
征
稿
为了更好交流,学习,了解国网南网各大院校电力技术发展情况,能充分展示大家的技术风采,体现大家的技术心得,衷心欢迎大家投稿给我们,包括您在工作学习中的技术心得,技术案例,电力安全事故案例分析报告!
投稿要求:
1、文稿可采用图文格式,也可以采用PPT
格式,PDF格式。
2、文字大于300
字以上,PPT格式
PPD格式10页以上!
3、稿件为原创,其他各种自媒体公众号还没发布为好。
感谢您的投稿支持!
1、作者具有知识产权,署名权。
2、单篇文字一经录用,付您50元稿酬,内容比较大,有案例意义的可以加大稿酬。电力安全事故通报,事故分析100元!
3、可以共享本公众号的资料。
4、可以按您的专业加入各种专业技术交流群进行技术交流,享受定期推送的各种专业技术资料!
联系手机号同微信
13733378069
或者识别扫描下面二维码!
河北如电企业
简介
:
这个企业我们是做什么的
,
我们主要生产哪方面设备,我们主要做哪方面服务,我们主要拥有哪些资质!我们如电公司的企业文化是什么!
河北如电主要服务
于电力能源行业,做电网和能源行业的在线监测设备和检测仪器仪表,以及电力试验调试,带电检测服务,各种特殊试验服务!新产品新技术科技项目的合作研发,合作推广!
1
:
咱们
如电主要生产产品,
分为两大系列
系列
1
在线监测智能电网
系统,数字孪生
AI
融合技术
,智能识别与诊断系列,输变电设备状态感知与智能应用
2
智能数字测试设备!
其中系列
1
在线监测智能电网,数字孪生设备
特色产品
RDPD9000
智能套管在线监测装置(介质损耗局放监测二合一),
RDPD600E
型分布式电缆局放监测与评估系统,
RDZH800
变压器综合监护系统
(振动,局放,温度等)
,
RDDLX
系列地埋电缆预防破坏地钉地桩监测报警装置,
RDXDC90
系列蓄电池在线监测系统,
RDPD
系列变压器,电缆,
GIS,
开关柜等局放在线监测系统,
RDX
系列
输电线路温度在线监测,
RDJ
系列变电站轨道轮式巡检机器人,
DYJ7
系列光伏电站智能清扫机器人等!
智能识别与诊断系列,输变电设备状态感知与智能应用!
系列
2
智能数字测试设备:配网物资测试系统,电力安全工器具试验电学力学、
电动车充电桩系列检测设备、变压器绕组变形频响阻抗、便携式交直流电源、串联谐振耐压、电缆检测故障检测
、发电机、互感器及计量设备、回路电阻、继电保护、接地地网、绝缘交直流耐压、绝缘子、氧化锌避雷器过电压保护器、油化
SF6
、直流电阻、直流系统及蓄电池
等各种检测仪器!以及代理国外各种仪器设备!拥有自己的仪器设备超市化商务平台,可以供广大朋友一站式够齐,合理化性价比采购各种电压等级试验设备仪器仪表!
2
:
咱们
如电主要服务:
带电检测服务
电力安全工器具设备的试验检测
通过
CMA
认证
CNS
认证
各种电气试验调试类服务。
带电检测服务主要包含:
(
后面有详细列表
)
大地网接地参数综合测试接地装置特性试验(
50A
地网检测
5A
地网检测)、电容电流、开关柜局部放电、
电动车充电桩,
红外热成像可见光紫外光学、
GIS
一体化、电缆线路、变压器及电抗器测、电能质量,线损低压用电查、电缆
振
荡波超低频介损、氧化锌避雷器带电测、
SF6
气体密封,
SF6
气体成分分析,直流系统维护蓄电池充放电内阻,电缆故障定位、电缆路径识别、绝缘子
等检测、基于人工智能技术的电力无人机巡检。
3
:
新产品新技术科技项目的合作研发,合作推广!
公司拥有数十名科技研发人员,和各大院校合作,通过和我们合作,把您的创新想法变为现实,通过合作创新解决您工作实际中的各种问题,使工作变得更简单,更安全,更高效!更有乐趣,更有成就感!也可以通过合作把科研院校一些成品半成品进一步开发成实用产品,以及您在工作中研发的一些成品半成品进一步研发推向市场!
咱们
如电
公司
拥有的资质:
我们拥有高新技术企业证书,省科技型中小企业证书,电力承装修试资质,
ISO9001
质量管理体系,
ISO14001
环境管理体系和
ISO45001
职业健康安全管理体系!
咱们
如电公司的企业文化
我用心
爱如电!
世界上只有一种投资是只赚不赔的,那就是学习!
打赏
更多
>
同类资讯
• 欢迎光临《2026第28届上海电机展
0
条
相关评论
推荐图文
推荐资讯
点击排行
0
1
螺旋纹窑变砂锅:细节戳中炖菜党
0
2
寻找做消防设备的工厂
0
3
高效FPC加工设备,助力企业腾飞
0
4
爱与祝福|藏地牦牛毛吉祥结
0
5
开等!大等特等??
0
6
跨境职位中企公司生产车间自动化、仪表工
0
7
挑战厂区
0
8
叉车采购
0
9
小红书上找客户
网站首页
|
关于我们
|
联系方式
|
使用协议
|
版权隐私
|
网站地图
|
排名推广
|
广告服务
|
积分换礼
|
网站留言
|
RSS订阅
|
违规举报
|
皖ICP备20008326号-18
(c)2008-2022 免费发布网 All Rights Reserved