
一、奖学金项目设置
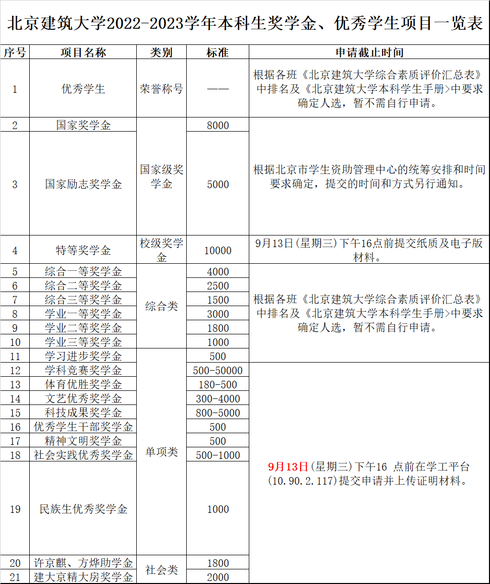
我校秋季学期奖学金分为国家奖学金、国家励志奖学金、特等奖学金、综合奖学金、学业奖学金、单项奖学金、社会奖学金。各奖学金的名称、奖励标准、评选条件及要求等内容,详见《北京建筑大学2022-2023学年本科生奖学金、优秀学生项目一览表》(附件1)。
二、申报对象、评选条件及要求
1、奖学金的申报对象为我校正式录取的二年级及以上的在籍在读的本科生。
2、所有参评学生均须满足以下基本条件:
(1)具有中华人民共和国国籍;
(2)热爱社会主义祖国,拥护中国共产党的领导;
(3)遵守国家法律法规,遵守学校的规章制度,参评期间未受学院及学校批评、处分;
(4)诚实守信,道德品质优良;
(5)勤奋学习,评选学年度学习成绩和综合素质测评优良,无不及格课程;
(6)积极参加体育锻炼,达到《大学生体育合格标准》和《国家体育锻炼标准》要求,身心健康;
3、在符合基本条件的前提下,申请者还须满足各类奖学金要求的其他具体条件。
三、名额说明
各项奖学金名额详见《北京建筑大学2022-2023学年本科生奖学金、优秀学生项目名额说明表》(附件2)。
四、评选程序
(一)学生填报二课系统数据、进行综合素质评价
对拟申请学科竞赛奖学金、文艺优秀奖学金的学生个人或团队,需在9月4日前登录学校二课系统如实填报获奖信息,校团委对获奖信息进行认定评级后,将作为学生申请相应类型奖学金的名录依据,学生个人或团队因任何原因没有在规定时间内填报获奖信息的,不可申请相应奖学金。
综合素质评价是申请各类奖学金的重要基础材料,请以班级为单位,认真填写《北京建筑大学综合素质评价汇总表》(附件3),每名同学确认签字后于9月11日前交至年级辅导员处,电子版发送至jdxuefabucea@163.com,邮件标题为“综合素质评价汇总表+班级”。
注意:各班在填写《北京建筑大学综合素质评价汇总表》非业务素质成绩前,需同年级同专业各班共同商议评分标准,保证同年级同专业学生非业务素质成绩评价标准一致。
(二)学生提交申请
各类校级奖学金均由参评学生通过学生工作平台(10.90.2.117)向所在学院提交申请,申请者根据个人实际情况认真撰写填报,如敷衍了事或抄袭或虚报将取消奖励资格。
对特等奖学金和团体奖学金作特殊要求如下:
特等奖学金,由学工部负责组织特等奖学金答辩会,校级答辩会暂定于9月15日(星期五),请申请特等奖学金的同学提交《北京建筑大学2022-2023学年特等奖学金推荐审核表》(附件4,电子版和纸质版)、《北京建筑大学2022-2023学年特等奖学金候选人汇总表》(附件5,电子版)、学生答辩ppt(电子版,要求汇报时间严格控制在3分钟内),电子版材料打包发送至jdxuefabucea@163.com,邮件标题为“特等奖学金申请+班级+姓名”,纸质版交至学院楼C座527办公室,材料提交截至日期为9月13日(星期三)下午16点。
团体奖学金在申请时,由参赛获奖证书上排在第一位的学生申请,并在学工平台申请页面的“团队成员信息”中写明参赛获奖证书上的所有组员信息,奖金将一次性发放至申请人账户。
学科竞赛奖学金和文艺优秀奖学金获奖的学生个人或团队界定如下:

(三)时间节点

(四)学院审核并公示
学院学生评奖工作评审组对评选结果进行初审,在院内公示无异议后,报送学校学生资助管理中心。
(五)奖学金及证书发放
奖学金将由学校财务处或基金会秘书处发放到获奖学生的银行卡。由社会捐资设立的专项奖学金,需资金到账后才能发放。
国家奖学金、国家励志奖学金证书由设奖单位印制发放;其余各奖项颁发学校统一版式的证书,获奖学生可使用证书自助打印机打印获奖证书,奖学金评选结束后等待学校通知打印时间后再进行打印,大兴校区自助打印机在基础楼B座一层自助业务办理区,西城校区自助打印机在教一楼一层105服务大厅。
六、其他要求及说明
转专业(指学籍异动)学生参评奖学金的处理:学生参评各级各类奖学金时,均在原学院或原专业参评奖学金,占用原学院或原专业名额。
附件:
1. 2022-2023学年本科生奖学金、优秀学生项目一览表
2. 2022-2023学年本科生奖学金、优秀学生项目名额说明表
3. 2022-2023学年学生综合素质评价成绩汇总表
4. 2022-2023学年特等奖学金推荐审核表
5. 2022-2023学年特等奖学金候选人汇总表
6. 国家奖学金、国家励志奖学金和特等奖学金获奖学生事迹模板

扫码下载相关附件材料
编辑 | 网络宣传部 刘逸哲
审核 | 李文超 刘云鹏



