手机版
二维码
购物车
(
0
)
供应
求购
公司
团购
展会
资讯
招商
品牌
人才
知道
专题
图库
视频
下载
商圈
推广
热搜:
采购方式
滤芯
甲带
气动隔膜泵
减速机
减速机型号
带式称重给煤机
履带
无级变速机
链式给煤机
首页
供应
求购
公司
团购
展会
资讯
招商
品牌
人才
知道
专题
图库
视频
下载
商圈
首页
>
资讯
>
五金工具
“蒙速办”【一件事·一次办】我要开建材五金销售店一件事
日期:2023-09-02 00:50:02 来源:网络整理 作者:本站编辑 浏览:
17
评论:0
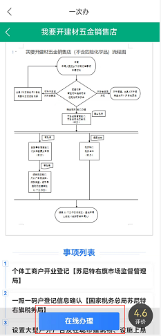
第一步
我要
办理开建材五金销售店一件事
,打开手机“蒙速办”APP,点击进入“一次办”
。
第
二
步
进入“一次办”
专栏,
点击选择“确认授权”
第三步
区划选择苏尼特右旗,点击搜索输入我要开
建材五金销售店
一件事,选择
我要开
建材五金销售店
一件事。
第四步
根据自身情况选择对应的选项,点击“下一步”
第五步
根据流程进行在线办理即可
第六步
出现申报成功,点击完成,此项业务在线办理成功。
来源:苏尼特右旗政务服务局
编辑/初审:付慧敏
复审:德力格尔
终审
:马慧彬
打赏
更多
>
同类资讯
• 高温杀菌锅电汽两用卧式杀菌锅
• 双层不锈钢反应釜实验室小型高
• 新桥凯蒙五金加工店,新春门窗阳
• 程硕五金工厂实拍
• 五金冲压之连续拉伸的3D动画模拟
• 广东泰源锋五金制品有限公司
• 聪榜五金有限公司诚聘!
• 逐浪数字化,亚洲卫浴五金龙头企
• 程硕五金专业团队
• 品牌故事 | USM:如何从一个五金制
0
条
相关评论
推荐图文
推荐资讯
点击排行
网站首页
|
关于我们
|
联系方式
|
使用协议
|
版权隐私
|
网站地图
|
排名推广
|
广告服务
|
积分换礼
|
网站留言
|
RSS订阅
|
违规举报
|
皖ICP备20008326号-18
(c)2008-2022 免费发布网 All Rights Reserved