要想投标并中标,认真研究招标文件,采取正确的投标策略,积极履约提升信任度是做好投标工作的关键。认真研究招标文件只是第一步,而标书制作到标书信息整理 ,再到资料的更新、归档,每一步都关乎着投标最后的结果。因前期准备工作的失误,产生废标是最不经济的做法。招标文件的解读和投标文件的整理至关重要。本文汇总招标文件应包含的内容,总结理解招标文件的“六看”,整理出一套检查投标文件的核查单,详细列举出易出错的115处投标文件“雷区”,希望可以帮助大家解决投标文件编制问题。 招标人或其委托的招标代理机构,根据招标项目的特点和要求编制招标文件,一般招标文件至少应包括下列内容:
一、看资格审查
资格审查是招标项目的必要程序,看资格审查,主要是看业绩、规模、财务、人员等等的硬性指标,再看看自己的企业投标有没有硬性门槛。虽然本着鼓励竞争的原则,资格审查一般不会要求太高或者太特殊,但是也要认真对待。二、看详细审查
主要看招标文件中的一些商务、技术的评分标准。根据自己公司的实力进行大概分析,大概要求什么标准,客观分(比如业绩、财务情况、进度安排等)和主观分(比如方案等)怎样拿高分,根据这些制定投标策略,寻找自己的优势,弥补自己的劣势,做到心中有谱。
三、看投标人须知前附表
细看投标人须知前附表,这里面涵盖的都是关键性条款,认真研读有助于理清楚整个投标文件要怎么做,尤其是包含一些不可偏离条款(实质性条款)。
四、看合同部分
结合商务不可偏离条款,看合同大致要求,结算方式,付款条件等等。
五、看技术规范书
这部分要和技术人员详细充分交流,尽量或者完全满足招标人的要求。
六、看关键点
关键点一般包括:公示期,投标截止日期,保函或者保证金,投标开标地点,文件格式(比如关键页的签字盖章)等等。
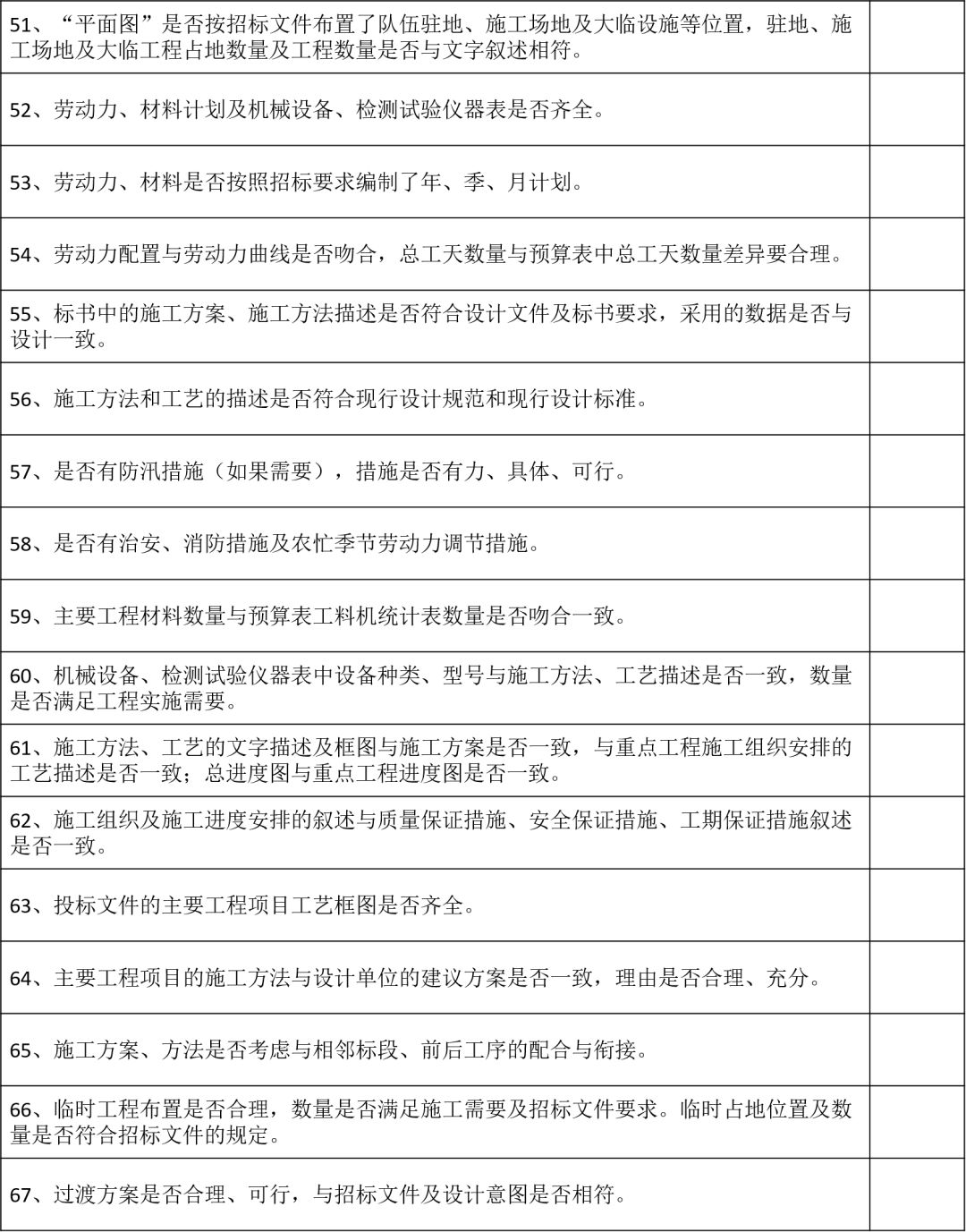
投标文件包含的内容很多,如果整理杂乱无章,文件整理不全,很可能让辛苦制作的标书成为废标。下表整理出检查投标文件的关键点,建议投标前对照下表进行核查。
下面这一套核查表格,涵盖了投标文件容易出错的115处“雷区”,投标文件编制好后按此表格进行核查,能够避免废标的产生。









【免责声明】
本公众号部分内容所涉及的文字、图片源于互联网,版权归原作者所有,若来源标注错误或原作者不同意转摘的,请与本平台联系(QQ398138462),我们将及时更正、删除,谢谢!本平台对转载、分享的内容、陈述、观点判断保持中立,不对所包含内容的准确性、可靠性或完善性提供任何明示或暗示的保证,仅供读者参考,本公众平台将不承担任何责任。