信息咨询 会展服务 会议策划
品牌宣传 人才招聘 宣传制作 专题报道

玻璃纤维行业主要上市公司:中国巨石(600176);中材科技(002080);长海股份(300196)等。
1、政策历程图
玻璃纤维作为一种在建筑、能源、交通等领域应用越来越广的新型材料,政策方面得到了有力的支持。“十二五”时期到“十四五”期间,国家支持玻璃纤维等新型材料的发展,推动行业技术突破;“十四五”规划中明确提出推动电子玻璃产品取得突破,加快关键技术创新应用。

2、国家层面政策汇总及解读
——国家层面玻璃纤维行业政策汇总
2015年以来,玻璃纤维行业多次被列入《重点新材科首批次应用示范指导目录》、《战略性新兴产业分类》、《鼓励外商投资产业目录》等鼓励类行业。2021年《玻璃纤维工业十四五规划》发布,明确了“十四五”期间我国玻璃纤维行业发展规划和重点内容,为行业发展指明了方向。中国玻璃纤维行业相关政策汇总解读如下:


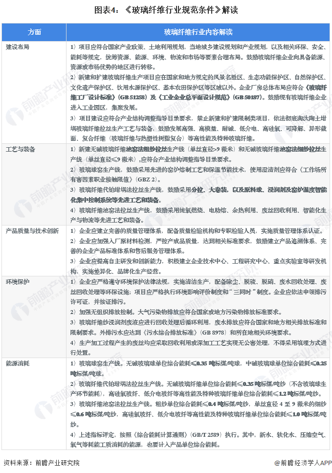
——《玻璃纤维行业规范条件》解读
2020年,工信部发布《玻璃纤维行业规范条件》,对玻璃纤维行业的生产企业布局、工艺与装备、环境保护、产品质量等方面均提出了新的要求,其具体如下:

——《玻璃纤维行业十四五发展规划》解读
2021年9月,中国玻璃纤维工业协会发布《玻璃纤维行业十四五发展规划》,规划提出,到2025年玻璃纤维行业人均主营业务收入要达到120万元及以上;推动行业机构优化,重点发展热塑性玻璃纤维及其制品、复合纤维产品、涂塑纤维产品等。

3、各省市层面的政策汇总及解读
——31省市玻璃纤维行业政策汇总
众多省市将玻璃纤维列入“十四五”规划中,明确了行业发展的目标以及重点发展的细分产品,推动行业集聚。重点省市玻璃纤维行业相关政策汇总如下:



——《浙江省新材料产业发展“十四五”规划》解读
浙江省重视玻璃纤维材料的发展,培育了中国巨石等行业龙头企业。在“十四五”期间,浙江省发布了《浙江省新材料产业发展“十四五”规划》,提出重点发展玻璃纤维等新材料,打造高性能玻璃纤维产业链。规划涉及玻璃纤维的主要内容如下:

——31省市玻璃纤维行业发展目标解读
“十四五”期间,我国主要省份也提出了玻璃纤维行业具体的发展目标,包括重点发展电子级玻璃纤维纱、石墨烯玻璃纤维等细分产品,推动产业链完善。主要省市玻璃纤维行业发展目标汇总如下:

来源:前瞻产业研究院
关注微信公众号

信息咨询 会展服务 会议策划
品牌宣传 人才招聘 宣传制作 专题报道
欢迎投稿 |预定广告
18153409955(微信同号)
【转载声明】:本微信公众号所转载的文章,其版权均归原作者所有,遵循原作者的版权声明,如果原文没有版权声明,我们将按照目前互联网开放的原则,在不通知作者的情况下转载文章。如果转载行为不符合作者的版权声明或者作者不同意转载,请电话告知。
