
缺陷管理在电厂运行中是一个非常重要的环节,是设备的晴雨表。抓好缺陷管理工作,缺陷管理要不折不扣,设备治理要加大力度,使设备处于健康状态,为运行工作提供尽可能好的硬件条件。只有设备治理好了,方可谈及机组的安全稳定运行。
1、一类缺陷
指严重危及到人身安全、设备安全、供热安全和环保参数超标,如不及时消除有可能造成人身伤害、导致停机、导致热电负荷降出力、设备损坏、对外供热部分或全部中断、环保参数超标排放及上传数据超标,必须立即组织消除和采取有效控制措施的缺陷。该类缺陷系指锅炉、汽轮机、发电机、主变、供热、环保、机组主保护、主要辅机和系统等缺陷。
主要辅机设备包含但不限于:
汽动给水泵组 电动给水泵组 凝结水泵 循环水泵 闭式水泵 前置泵 汽机水环式真空泵 定冷水泵 EH油泵 密封油系统空氢侧交直流油泵 一期循泵电机冷却水泵 二期循泵滤网冲洗水泵和管道升压泵 汽机交直流润滑油泵 汽机盘车电机 启动油泵 顶轴油泵 汽动给水泵交直流润滑油泵 一次风机 送风机 引风机 磨煤机 炉循泵 仪用空压机 除灰空压机 给煤机 火检风机 空预器 捞渣机 密封风机 脱硝稀释风机 厂高变 启备变 供氢设备 淡水泵房原水泵 液氨存储设备 供氨设备 GGH 循环浆液泵 脱硝烟气分析仪及其输入输出性仪表 脱硫烟气分析仪及其输入输出性仪表 220kV系统 6KV电动机 励磁系统 6KV母线 380V母线 直流系统 UPS系统 继电主保护故障 热工主要保护故障等。
2、二类缺陷
缺陷不及时处理有可能导致主要辅机跳闸但不连带机组降出力,或者严重影响经济性或造成环境公司内部污染,或者一般辅机脱备(主要辅机以外均为一般辅机);或者热工控制系统和自动装置不能投入;或者有可能影响人身和设备安全运行的缺陷。
3、三类缺陷
指对安全经济运行有一定影响,在机组运行中可以通过采取措施予以消除,消除时不影响机组出力,属于可随时消除的缺陷。该类缺陷指除主设备和主要辅助设备以外的一般生产辅助设备,包含现场设备、设施经评估存在影响安全性的缺陷。
4、四类缺陷
为文明生产缺陷,主要包含照明、土建、物业修缮、设备标牌、阀门标牌、管道介质流向、划线、色标色环、绿化、腐蚀、锈蚀、保温、构建筑物类缺陷(含屋顶、门窗、玻璃、走梯、平台、围护栏、遮拦、护罩、墙壁、地面、综合管架、沟道、孔洞盖板等)、卫生等。其中设备、设施经评估存在影响功能性的填写四类缺陷。
5、零类缺陷
渗点缺陷、设备和设施经评估无影响功能性的其它异常状态填写零类缺陷。

正常消缺:
一类缺陷计划消除时间为24个小时,二类缺陷计划消除时间为48个小时,三类缺陷计划消除时间为72个小时,四类缺陷计划消除时间为120个小时。
对不能在计划时间内完成的方式、物料、技术、其它缺陷延期申请,一类和二类缺陷由设备管理部专业主管提前提出延期申请、三类和四类缺陷由设备管理部、运行部、总经理工作部责任人提前提出延期申请,填写清楚延期原因和延期日期,经责任部门分管领导审核后,方式待机缺陷发送运行部审核,物料待机缺陷由设备管理部审核,其它缺陷延期发送安全监察部缺陷管理人员审核,一类缺陷和技术延期缺陷发送总工程师审核批准。
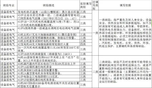
近日,发现部分缺陷填写类别不符合要求,比如缺陷:“发电机铁芯温度(41段21槽轭部)偶尔显示坏值”。从经验判断可能是测量元件损坏,但填写时应认为该缺陷是真实存在的,即该缺陷反映的是发电机铁芯可能存在问题,是发电机的重要参数,该缺陷的存在可能给机组安全运行带来极大危协。以此进行判断填写缺陷。填写缺陷时,值长、机长对重要设备缺陷需把关。
另外,将日常填写的缺陷做部分摘录,列出所填写缺陷存在的问题。判断缺陷类别时以该缺陷存在时可能、应该带来的后果为基准进行判断,不能以经验进行判断。



扫码关注我们
编辑:枫
本文部分文字、图片、音频、视频来源于网络搜索,仅用于内部培训和交流,本公众号不对任何因使用本号所载内容所引致的损失承担任何风险。版权归版权所有者所有,如有侵权请联系我们予以删除


