
因工作需要,洪泽经济开发区国有企业江苏洪泽经济开发区投资控股集团有限公司以及下属子公司将面向社会公开招聘6名工作人员。现就有关事项公告如下:
一、招聘单位、岗位及人数
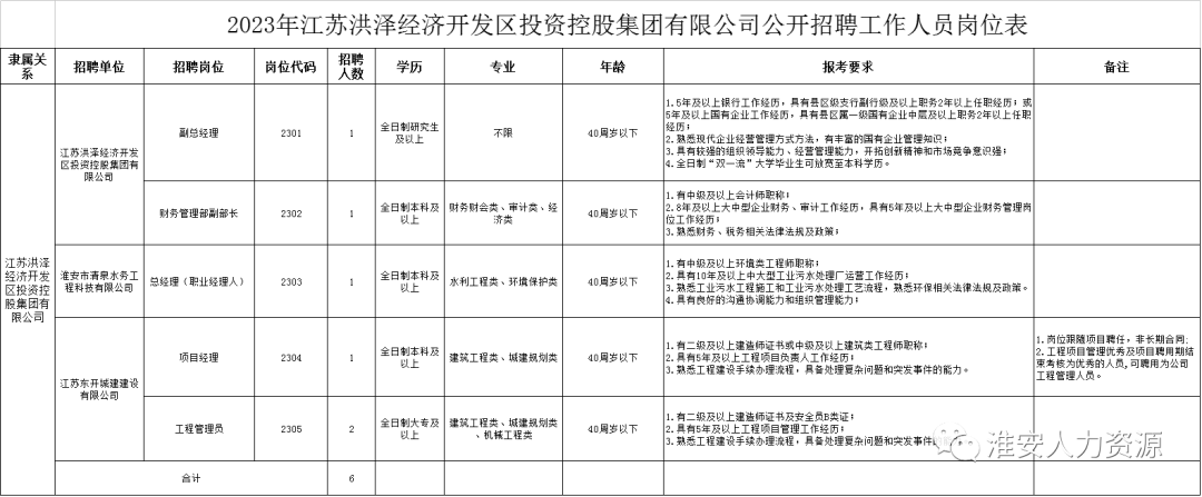
招聘岗位、人数和相关要求详见《2023年江苏洪泽经济开发区投资控股集团有限公司公开招聘工作人员岗位表》(以下简称《岗位表》)。

二、报考条件
1、具有中华人民共和国国籍,遵纪守法,品行端正。
2、年龄在18周岁以上、40周岁以下(1982年8月24日至2005年8月24日期间出生)。
3、具备国家教育行政部门认可及招聘岗位要求的相应学历、专业以及其他资格条件(详见《岗位表》)。
4、专业类别划分参照《江苏省2023年考试录用公务员专业参考目录》。
5、下列人员不得报名:现役军人或国民教育序列普通高校在读非2023届毕业生;尚未解除纪律处分或者正在接受纪律审查的人员;半年内受过行政治安处罚; 受过刑事处罚或者涉嫌违法犯罪正在接受调查的人员;被依法列为失信联合惩戒对象的人员。
三、报名办法
1、报名方式:现场报名
2、报名地点:江苏洪泽经济开发区投资控股集团有限公司综合部(淮安市洪泽区幸福大道6号,江苏洪泽经济开发区管委会北楼三楼)。
3、报名时间:2023年 8月24日-2023年 8月31日(上午9:00-11:30,下午3:00-5:30)。
4、联系人:徐女士 联系电话:0517-83366650
5、报名时须提交的材料:
(1)2023年江苏洪泽经济开发区投资控股集团有限公司公开招聘工作人员报名表,并粘贴本人近期免冠正面彩色一寸照片,另再带本人近期一寸免冠正面彩色照片2张(背面用正楷字注明姓名及报考岗位代码)。
(2)本人户口簿、身份证原件及复印件。
(3)本人有效身份证、学历(学位)证书和岗位要求的其他相关材料原件及复印件各一份,以及教育部学历证书电子注册备案表(学信网www.chsi.com.cn);国外留学人员或者港澳台地区高校毕业生报名的,还需出具教育部留学服务中心的学历认证书;岗位要求专业技术、职业技能证书原件、复印件。
根据适岗评价的要求,请考生在报名时一并提供以下材料:近年来个人工作业绩报告(500字左右);和本职工作相关的荣誉证书、奖状等原件、复印件;反映本人主持或独立完成的工作成果证明材料、本人在权威刊物或网站发表的与专业岗位相关的文章;其他反映本人业绩的材料等。
(4)个人信用报告及违法犯罪记录查询证明。
(5)工作经历证明(劳动合同、养老保险缴费记录、单位开具的工作岗位证明等,时间截至2023年7月31日)。
(6)在职人员单位同意报考证明(如报名时不能提供的,须在进入面试前提供,如届时不能提供的,视为放弃面试资格)。
6、报考人员只能选报一个岗位。
7、符合报名条件报名成功的应聘人员报名材料复印件不予退回,由招聘单位统一登记保管。
四、适岗评价与录用
1、适岗评价。专家测评组根据应聘者提供材料进行适岗评价,适岗评价的内容侧重于个人学习经历、工作经历及业绩表现、专业特长等方面。
适岗评价总分共100分,从高分到低分顺序按岗位招聘人数的2倍比例确定进入面试人员名单,末位成绩并列的应聘者一同确定为拟参加面试人选,若进入拟参加面试范围人数与岗位实际招聘人数之比不足2倍的,该岗位参加适岗评价的应聘者均确定为参加面试人选。确定进入面试人员将在淮安市洪泽区人民政府网站(http://www.hongze.gov.cn)公布公示,面试时间、地点另行通知。
2、面试。组织适岗评价通过人员进行面试。对明确表示放弃的拟参加面试人员,由本人出具书面放弃申请后,取消其面试资格,并在同岗位中按适岗评价成绩从高分到低分顺序依次递补(末位成绩并列的应聘者一同确定为拟参加面试人选)。面试总分100分,60分以上为合格。面试人员以抽签方式确定面试顺序,由评委现场打分,面试结束后,面试成绩当场通知考生。面试时间、地点及注意事项详见《面试通知书》。
在面试成绩合格人员中,按适岗评价成绩、面试成绩各占50%的比例,以百分制合成总成绩(成绩计算环节均取两位小数,第三位四舍五入)。
3、适岗评价成绩、面试成绩和总成绩在淮安市洪泽区人民政府网站(http://www.hongze.gov.cn)公布。
4、体检。按考生总成绩从高分到低分顺序以及岗位实际招聘人数1:1的比例确定进入体检人员。体检的具体时间、地点另行通知。体检费用由应聘人员自理。
5、考察。对体检合格人选开展德、能、勤、绩、廉等方面情况考察,注重考察工作实绩、履职能力及职位匹配程度,并对应聘人员资格条件进行复审。如果考察不合格,取消聘用资格。
6、副总经理岗位人选适岗评价、面试、考察由开发区党工委组织实施。
五、聘用和管理
拟聘用人员名单在淮安市洪泽区人民政府网站公示7天。公示期满无异议后办理聘用手续。被聘用人员试用期为6个月,试用期内考核不合格者取消聘用资格,个人自谋职业。
六、待遇
按洪泽经济开发区国有企业有关工资标准核定,并按国家劳动法律法规规定缴纳各项社会保险。
七、纪律与监督
本次公开招聘人员,严格贯彻“公开、平等、竞争、择优”的原则,严肃招考纪律。报名者须对照本简章规定的条件如实申报,在整个招聘过程中,一经发现不符合规定条件的,则取消招录资格,责任自负。
本公告未尽事宜由江苏洪泽经济开发区投资控股集团有限公司负责解释。
咨询电话:
江苏洪泽经济开发区投资控股集团有限公司 0517-83366650
监督电话:
中共洪泽区纪委江苏洪泽经济开发区工作委员会
18015148377
点击阅读原文下载附件
2023年江苏洪泽经济开发区投资控股集团有限公司公开招聘工作人员报名表.doc
2023年江苏洪泽经济开发区投资控股集团公开招聘工作人员岗位表.xlsx
江苏省2023年度考试录用公务员专业参考目录.doc



