
这份《2026 中国低空经济白皮书》核心内容可概括为:中国低空经济已进入政策完善、规模爆发、场景落地的高速发展期,2026 年有望破万亿,以无人机成熟、eVTOL 即将商用为双引擎,形成制造 — 运营 — 基建 — 配套完整产业链,场景为王、模式多元是核心特征。
一、核心定义与定位
低空经济:以 **1000 米以下(可延至 3000 米)** 低空空域为载体,以民用有人 / 无人驾驶航空器为工具,融合制造、运营、服务的综合性新质生产力。
国家定位:2021 年纳入国家规划,2026 年被明确为新兴支柱产业,政策体系全面法治化、系统化。
二、政策演进(关键节点)
2010:启动低空空域改革
2024:《无人驾驶航空器飞行管理暂行条例》实施,成立低空经济发展司
2025:新《民用航空法》通过,明确统计分类
2026:低空保险、标准体系、治安处罚 “黑飞” 等配套制度落地
地方:广东、北京、重庆、浙江等密集出台规划与资金支持
三、市场规模(核心数据)
整体:2023 年5059.5 亿元(增速 33.8%),2026 年预计破万亿,复合增速约 30%。
无人机:2025 年规模1761 亿元,全球占比超 70%,实名登记 328.7 万架。
eVTOL:2023 年9.8 亿元(增速 78.2%),2026 年预计 95 亿元,进入商业化爆发期。
四、完整产业链(四大板块)
低空制造业:整机(无人机 /eVTOL/ 直升机)、零部件、材料、维修,中国制造全球领先。
低空运营业:生产作业(农林 / 巡检)、公共服务(应急 / 城管)、低空运输(客货)、消费服务(旅游 / 娱乐)。
低空基建与信息服务:空域管理、起降场、通信导航、飞行服务平台。
低空配套业:研发、检测、培训、金融保险、会展。
五、基础设施与飞行器
空域:分类管制,**G 类(300 米以下)、W 类(120 米以下)** 简化审批,适配无人机。
设施:全国通用机场 475 个,计划建超 5000 个垂直起降场,仍落后于美国。
飞行器:
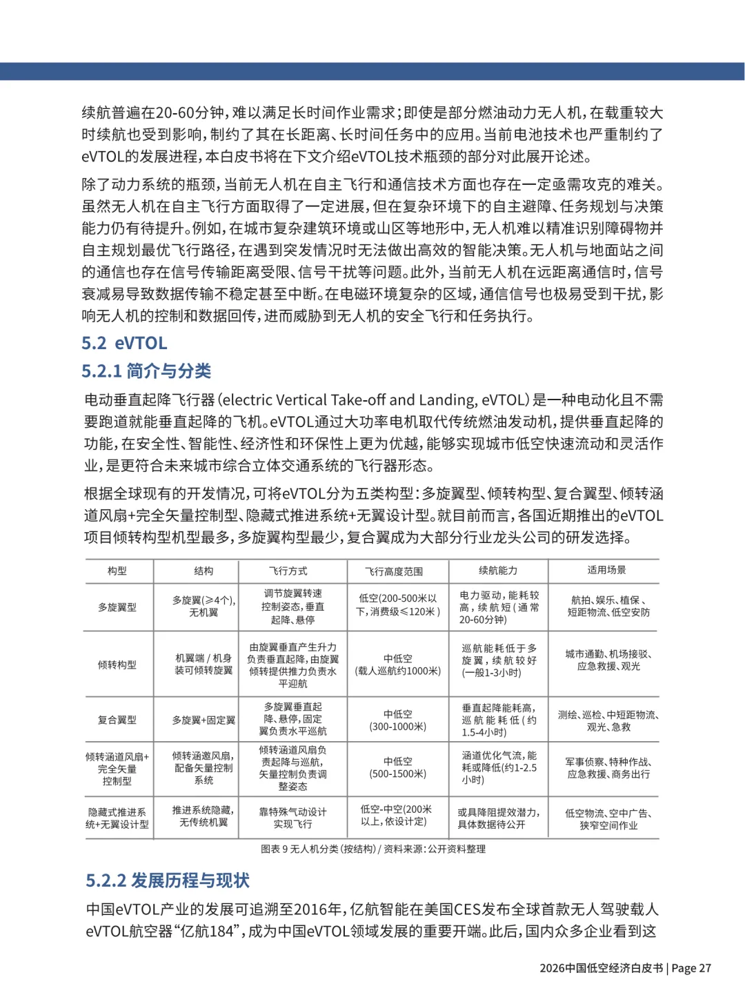
无人机:成熟,续航与通信是瓶颈;
eVTOL:处于适航取证阶段,电池能量密度、空域调度是主要制约。
六、商业化场景(场景为王)
物流:美团、顺丰、京东规模化落地,城市末端 + 跨城 + 应急医疗,2025 年市场预计 1200–1500 亿元。
农林:植保、监测、森林防火,精准作业降本增效。
旅游:直升机、eVTOL 景区观光,成为消费新热点。
巡检:电力、化工、交通、城管,全国标准化落地。
应急救援:通信中继、投送、医疗转运,成为 “空中生命线”。
测绘:高海拔、复杂地形自动化测绘。
七、三大发展模式
制造驱动:以深圳、江西为代表,靠整机与核心技术带动产业链。
运营驱动:以物流、农业运营商为核心,需求反向定义产品与基建。
平台驱动:政府 / 国企主导,建空域、平台、标准,全域开放赋能。
趋势:三者融合,平台筑基 + 场景牵引 + 制造协同成为主流路径。
八、挑战与展望
挑战:空域动态调度不成熟、电池续航不足、基建滞后、eVTOL 适航周期长。
展望:低空经济从研制中心转向运行与应用中心,产学研用深度融合,成为经济新增长引擎。
九、发布方实践亮点
尔特数科:卫星遥感 + 大数据,打造天空地一体化监测与低空智慧物流方案。
中大智航:聚焦超低空受限空间(隧道 / 楼宇),自主导航 + 数字孪生,落地香港与湾区项目。
后台回复“260430”,可获得下载资料的方法。

































