
报告导读:
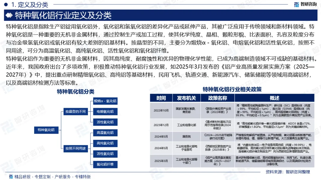
特种氧化铝是指除生产铝锭用氧化铝外,氧化铝和氢氧化铝的差异化产品或延伸产品,其被广泛应用于传统领域和新材料领域。特种氧化铝是一种重要的无机非金属材料,通过控制生产或加工过程,使其化学纯度、晶相、颗粒形貌、比表面积、孔容及粒度分布与冶金级氢氧化铝或氧化铝有较大差别的铝基材料。中国作为全球最大的特种氧化铝市场,近年来市场规模增长显著。2015年中国特种氧化铝行业市场规模达到128.73亿元,到了2025年中国特种氧化铝行业市场规模增长至374.04亿元,年复合增长率为11.3%。这一增长主要得益于中国国内新能源汽车、电子信息、半导体等战略性新兴产业的蓬勃发展,对特种氧化铝的需求急剧增加,推动了市场规模的快速扩大。
基于此,依托智研咨询旗下特种氧化铝行业研究团队深厚的市场洞察力,并结合多年调研数据与一线实战需求,智研咨询推出《2026-2032年中国特种氧化铝行业市场经营管理及未来趋势预测报告》。本报告立足特种氧化铝新视角,聚焦行业核心议题——变化趋势(怎么变)、用户需求(要什么)、投放选择(投向哪)、运营方法(如何投)及实践案例(看一看),期待携手行业伙伴,共谋行业发展新格局、新机遇,推动特种氧化铝行业发展。
观点抢先知:
相关概述:特种氧化铝是指除生产铝锭用氧化铝外,氧化铝和氢氧化铝的差异化产品或延伸产品,其被广泛应用于传统领域和新材料领域。特种氧化铝是一种重要的无机非金属材料,通过控制生产或加工过程,使其化学纯度、晶相、颗粒形貌、比表面积、孔容及粒度分布与冶金级氢氧化铝或氧化铝有较大差别的铝基材料。
政策背景:特种氧化铝作为重要的无机非金属材料,因其高纯度、耐腐蚀性和优异的物理化学性能,已成为高端制造领域不可或缺的基础材料。近年来,我国政府出台了多项政策,积极推动特种氧化铝行业发展,如2023年12月发布的《重点新材料首批次应用示范指导目录(2024 年版)》,其中提出将“高性能氧化铝纤维—氧化铝连续纤维:Al2O3 含量≥72%,纤维强度≥1.8GPa,平均直径≤12μm”列为关键战略材料。2025年3月发布的《铝产业高质量发展实施方案(2025—2027年)》中,提出重点研制精细氧化铝、高纯铝等基础材料,民用飞机、轨道交通、新能源汽车、储氢储能等领域用高端铝材,以及高端铝材检测方法等标准。
产业链:从产业链来看,特种氧化铝行业上游为铝土矿,这是生产氧化铝的核心原料,但我国铝土矿资源禀赋有限,储量占全球的比重较低,加之长期开采导致资源品位下降,导致铝土矿供应趋紧,进口依赖度攀升。其他辅料包括烧碱、石灰、煤炭等。产业链中游为特种氧化铝生产与制备环节。下游广泛应用于电子信息领域、新能源领域、医药领域、材料领域与冶金领域等。
市场规模:中国作为全球最大的特种氧化铝市场,近年来市场规模增长显著。2015年中国特种氧化铝行业市场规模达到128.73亿元,到了2025年中国特种氧化铝行业市场规模增长至374.04亿元,年复合增长率为11.3%。这一增长主要得益于中国国内新能源汽车、电子信息、半导体等战略性新兴产业的蓬勃发展,对特种氧化铝的需求急剧增加,推动了市场规模的快速扩大。
竞争格局:从竞争格局来看,特种氧化铝行业竞争也十分激烈,市场集中度相对较高,但生产企业数量较多,大多为中小型企业参与竞争。主要的竞争集中在价格和产品质量方面。国内的大型企业如中国铝业,凭借其规模化的生产优势和完整的产业链体系,在市场竞争中占据领先地位。而一些中小型企业则通过技术创新和差异化竞争来寻求发展空间。例如,天马新材长期专注于先进无机非金属材料领域,主要从事高性能精细氧化铝粉体的研发、生产和销售。
市场趋势:(1)纳米级特种氧化铝具有小尺寸效应、表面效应和量子尺寸效应等特性,在电子、生物医药、催化剂等领域展现出巨大的应用潜力。(2)新兴应用领域不断拓展,行业未来发展空间广阔。(3)随着市场竞争的加剧和技术创新的需求,特种氧化铝行业可能会出现整合趋势。一些规模较小、技术实力较弱的企业可能会被大型企业并购或淘汰,行业集中度将进一步提高。大型企业通过并购整合,可以实现资源共享、优势互补,提高企业的市场竞争力和抗风险能力。
报告相关内容节选:



数据来源与处理说明:
《2026-2032年中国特种氧化铝行业市场经营管理及未来趋势预测报告》基于最新、最全的中国产业链数据,融合权威官方统计、深度企业调研、资本市场洞察及全球信息,通过严格的智能处理和独家算法验证,确保分析结论高度可靠、透明且可追溯。

智研咨询专注产业咨询十七年,是中国产业咨询领域专业服务机构。公司以“用信息驱动产业发展,为企业投资决策赋能”为品牌理念。为企业提供专业的产业咨询服务,主要服务包含精品行研报告、专项定制、月度专题、市场地位证明、专精特新申报、可研报告、商业计划书、产业规划等。提供周报/月报/季报/年报等定期报告和定制数据,内容涵盖政策监测、企业动态、行业数据、企业排行、产品价格变化、投融资概览、市场机遇及风险分析等。




