
(点击查找星球报告?)


摘要
报告类型:地产、建筑
关键词
建筑装饰、存量翻新、AI 设计、装配式装修、绿色低碳、产业链一体化、房地产调整、现金流管理
研究概述
本报告由 1m 建筑装饰沙龙学会发布,基于从业者与专家问卷调研,解析 2025 年建筑装饰行业深度调整现状。行业受房地产投资低迷拖累,超七成企业业务下滑,呈现明显分化;2026 年将进入低增长、强分化新常态,存量翻新成为核心赛道,AI、装配式、绿色化成为技术主线,企业需从规模扩张转向质量、效率与现金流竞争。
研究要点
行业深度调整,地产拖累与结构分化并行2025 年建筑装饰行业受新房开工量持续下行影响,70.2% 的大众受访者表示业务较去年下滑,专家中 52.5% 持相同判断。行业分化显著:依赖新房精装的地产配套业务大幅收缩,存量房翻新、城市更新、公建商业改造业务更具韧性;少数企业通过转型出海、精细化运营、深耕细分赛道实现逆势增长,中小企业则面临回款难、利润薄的生存压力。
2026 年预期低位企稳,结构性机会成核心增长点大众与专家普遍预判 2026 年行业环境与 2025 年接近或略差,宏观经济稳中放缓,房地产难以大幅回升,行业告别高增长。但结构性机会清晰:存量翻新成为绝对主场(专家认同率 56.4%),县域乡村、公建项目、产业园区改造需求释放;政策托底基建与绿色建筑,为行业提供稳定需求,企业需放弃规模幻想,聚焦细分赛道与经营质量。
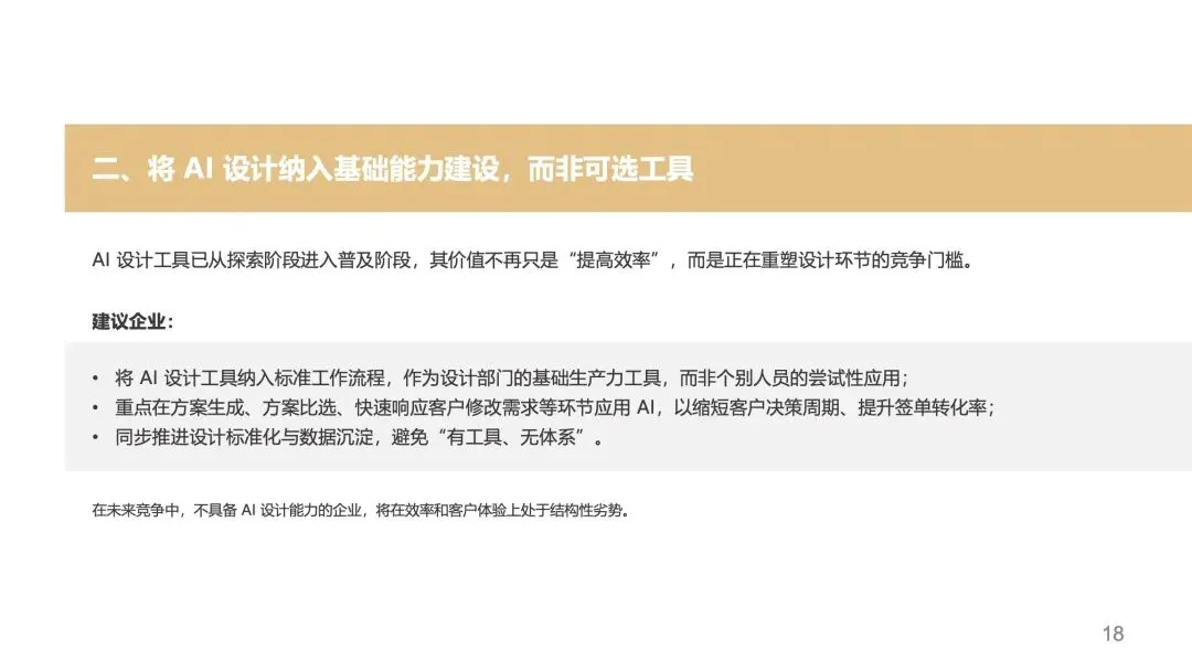
六大核心风向确立,技术重构行业竞争逻辑2026 年行业风向高度一致:存量翻新成主场、AI 设计助理成标配、产业链一体化加速、装配式装修渗透率冲 40%、绿色低碳成准入证、消费分层形成三极市场。AI 设计已渗透 37% 的企业,大幅提升方案效率;装配式装修通过工厂化生产降本增效;绿色低碳从营销卖点变为项目准入门槛,技术能力成为企业核心壁垒。
企业痛点集中爆发,竞争与能力短板双重施压行业核心痛点从 “缺项目” 转向 “综合能力不足”:首要痛点是竞争激烈、客户转化难(行业碎片化、价格战严重);其次是资金流动性紧张、回款周期长、人才短缺与技能错配;智能化落地、绿色转型、供应链管控成为普遍短板。高刚性成本(人力、材料、租金)与低利润形成矛盾,粗放型企业加速出清。
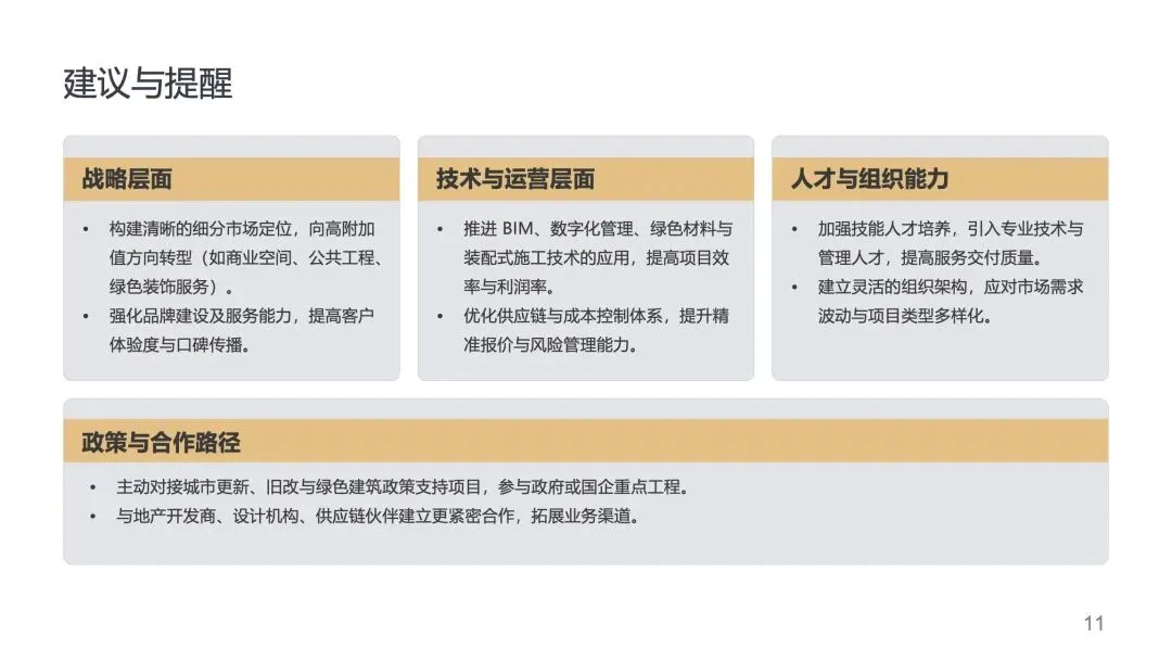
长期技术驱动,企业转型路径清晰可落地未来 10 年行业将由 AI、装配式、数字化、绿色低碳主导,从经验驱动转向技术驱动。企业需执行六大转型策略:聚焦存量翻新重构业务体系、将 AI 设计纳入基础能力、布局装配式装修打造效率优势、把绿色低碳作为准入门槛、明确细分定位避免同质化、强化现金流管理与人才培养,从工程型组织转向服务型、技术型组织。

报告正文

















完整版报告已上传至星球,扫码加入星球查看完整报告

加入星球,获取30000+完整报告集

— 每天进步一点点 —
报告内容来源于网络,报告版权归原撰写发布机构所有
如有侵权,请联系我们删除
⬇️点击阅读原文,获取报告


