
双击手机屏幕,接下来就能更快收到我们的推文信息哦,不再错过迷路。不信你试试~

现代化产业体系主要由三部分构成:一是推动传统产业提质升级;二是着力打造新兴支柱产业;三是前瞻布局未来产业。

新兴支柱产业:已具备产业化基础,是高质量发展的新增长引擎。
未来产业:处于技术孕育期,代表长远竞争力和技术前沿。
传统产业:国民经济的基础,需通过提质升级巩固其“压舱石”作用。

传统产业是现代化产业体系的基石,主要指那些依托资源、劳动力和既有技术基础的行业,如矿业、冶金、化工、轻工、纺织、机械、船舶、建筑、食品加工等。
并非放弃,而是通过智能化、绿色化、融合化改造实现“焕新”。
技术改造与数智化转型:应用人工智能、工业互联网等技术,推动智能制造、绿色制造、服务型制造。
产业基础再造:强化核心基础零部件、关键基础材料等“工业四基”,提升产业链自主可控水平。
优化布局与有序转移:促进产业在国内梯度转移,巩固在全球分工中的地位和竞争力。
传统产业增加值、营收、利润等占全部制造业约80%,其转型升级对于经济稳增长、发展新质生产力至关重要。
新兴产业是指以重大技术突破为基础,代表未来科技和产业发展方向的产业,具有高成长性、战略引领性。主要包括集成电路、航空航天、生物医药、低空经济、新型储能、智能机器人等。
打造新兴支柱产业,形成新的经济增长引擎。
实施产业创新工程:一体推进创新设施建设、技术研发和产品迭代,加快产业集群发展。
拓展应用场景:通过大规模应用示范行动,加速新技术、新产品、新场景的市场化、规模化。
完善产业生态:促进中小企业专精特新发展,培育独角兽企业,强化产业链上下游协同。
是推动产业升级、赢得国际竞争主动权、形成高质量发展新动能的关键。
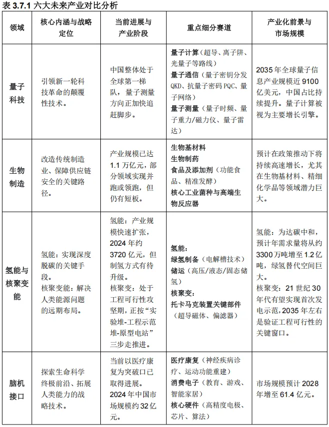
未来产业是基于前沿、颠覆性技术,当前尚处于孕育萌发阶段,但未来潜力巨大的产业,代表着产业发展的终极方向。
量子科技、生物制造、氢能与核聚变能、脑机接口、具身智能(人形机器人)、第六代移动通信(6G)、未来网络、深海空天开发等。
开辟新赛道,创建未来产业先导区,使其成为新的经济增长点。
探索多元技术路线与商业模式:鼓励前沿探索,建立适应未来产业规律的监管和支持体系。
创新投入与风险分担机制:发展创业投资,建立未来产业投入增长和风险分担机制。
强化有组织创新:通过国家重大科技项目、揭榜挂帅等方式,在前沿领域实施战略性攻关。
事关中长期全球经济主导权和国家安全,是实现从“跟跑”到“并跑”甚至“领跑”的核心举措。
协同并进:三者共同构成现代化产业体系。发展新质生产力需要兼顾传统产业技术革新与新兴产业、未来产业的因地制宜布局。
融合赋能:新兴产业和未来产业的技术(如AI、大数据)反向赋能传统产业升级;传统产业的深厚基础为新兴和未来产业提供市场和应用场景。
因地制宜:发展新质生产力不能“一哄而上”。各地区需根据自身资源禀赋、产业基础和科研条件,科学理性地确定发展重点,打好“特色牌”。
当前产业发展战略是 “优化提升传统产业、培育壮大新兴产业、前瞻布局未来产业” 三位一体,通过科技创新和产业创新深度融合,共同巩固壮大实体经济根基,构建以先进制造业为骨干的现代化产业体系。
关于传统产业、新兴产业、未来产业,推荐读者深度研读以下三份材料:(文末附全文PDF下载)
1、36氪研究院《重点产业前瞻与发展路径研究》
聚焦新兴支柱产业、未来产业与传统产业三大板块的协同演进,通过详实数据刻画产业发展动态,并前瞻性地探讨其发展路径,为把握新一轮产业变革与科技革命的历史性机遇提供决策参考。

新兴支柱产业:万亿级市场的核心驱动力

未来产业:锻造长远竞争力的"制高点"


2、中国电子信息产业发展研究院工业经济研究所:《我国新兴产业发展活力研究(2025)》
本文采用2025年工业和信息化部《国家新兴产业发展示范基地创建活动工作方案》提出的“新一代信息技术、新能源、新材料、生物、高端装备、智能网联新能源汽车、绿色环保、低空装备、航空航天”九个重点领域为基础,细化拆分出人工智能产业,共计形成十大新兴产业。总体看,2020一2025年,我国新兴产业发展活力持续增强,产业从“量”上的快速扩张逐步转向“质”上的稳步发展,为高质量发展积蓄更多势能。


3、赛迪智库《2026年我国未来产业发展形势展望》:
展望2026年,我国未来产业发展将迎来重要转折点,多赛道有望实现从技术突破到产业化落地的关键跨越。如,量子科技逐步从实验室走向特定场景应用,在金融风控、药物研发等领域开展试点示范;生物制造技术路线持续成熟,在医药研发、农业育种等领域的应用深度不断拓展;可控核聚变进入工程可行性验证关键阶段,商业化落地加速。这种多技术群协同突破、交叉融合的发展态势,将推动未来产业从单点创新迈向系统突破,为经济高质量发展注入新动能。

展望2026年,前沿技术融合化、智能化趋势将更加显著,未来产业多赛道有望实现从实验室到产业化的关键跨越,场景驱动有望加速技术到产业的转化进程。然而,我国未来产业发展仍面临区域创新资源不均、耐心资本不足、高端人才短缺等挑战,建议通过完善多元投入机制、强化场景开放牵引、优化人才发展生态等举措,系统培育发展未来产业,打造经济增长新引擎,全面构建高质量发展新格局。

上述资料已上传『制造前沿』知识星球
扫描下方二维码
成为会员
搜索关键词『产业』
可快速查找下载
更多数字化转型、智能制造、人工智能、人形机器人、低空经济等重点行业最新进展和研究报告仅发布在知识星球上,请扫码下载。



2025全年资料下载
点击下图

推荐” 和 “
” 
素材来源:文字内容由『制造前沿』原创编辑。本公众号所载文章为本公众号原创或根据网络搜索下载编辑整理,文章版权归原作者所有,仅供读者学习、参考,禁止用于商业用途。因转载众多,无法找到真正来源,如标错来源,或因文中所使用的图片、文字、链接等如有侵权,请联系我们删除,谢谢!


