做锂电池工贸小微企业,最怕三件事:检查不过关、隐患没闭环、出事担全责。今年监管更严、标准更细,一份能直接用的合规报告,就是企业的“保命符、通行证、定心丸”。
一、你是不是也在被这些问题逼到头疼?
•应急、消防、安监一来检查,台账缺、制度缺、记录不全,当场开整改单
•风险辨识不会做、隐患不会判、重大隐患不懂怎么闭环
•注液、化成、老化、仓储等高风险工序,不知道到底要守哪些硬杠杠
•制度写了一堆,和现场两张皮,员工不会、不敢、不愿执行
•想做合规,又没时间、没人力、没模板,从头写要花几十天
一句话:合规不是 optional,是活下去的底线。

二、这份 2026 版锂电合规报告,到底强在哪?
我们基于最新法规 + 山东地方标准 + 锂电行业高风险特点,打磨出一套小微企业直接套用的完整版合规报告,对标官方《工贸行业小微企业安全管理指南(锂电池篇)》,一次成型、一次达标。
全覆盖:一套搞定所有合规要点
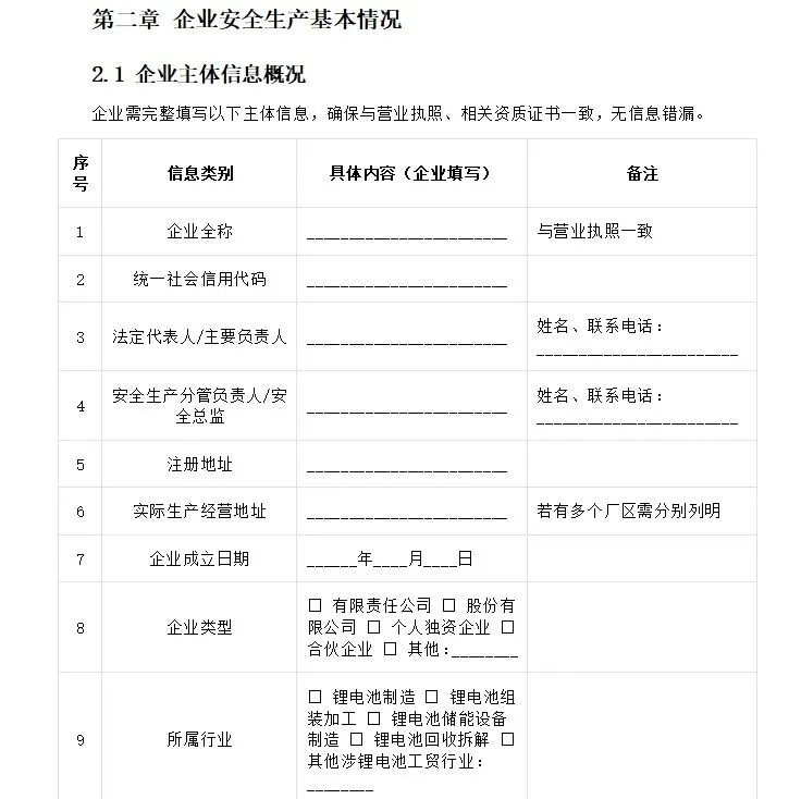
•企业基本情况 + 资质 + 工艺 + 布局 + 人员 + 投入全表
•事故案例警示教育(3 起典型锂电事故深度剖析)
•全员安全生产责任制 + 考核 + 奖惩全链条
•10 + 项核心安全管理制度 + 重点岗位 SOP
•双重预防机制:风险辨识
•7 大核心工序专项管控:涂布 / 注液 / 化成 / 老化 / 仓储 / 故障电池 / 充放电
•重大隐患 + 一般隐患排查治理,五定闭环 + 一患一档
•培训 + 考核 + 应急 + 演练 + 物资全体系
•防爆、消防、危化、特种设备、职业健康专项核查
真落地:不是空文,是能直接交、直接用
•所有表格可直接填写,无此项可标注,不用自己造
•每条核查都带法规依据,检查专家一看就认
•隐患整改自带责任人、措施、时限、验收,直接闭环
•岗位 SOP 直接上墙,员工照着做就合规
•附带全套附件清单,台账一次补齐
强适配:专为工贸小微企业量身做
•不搞大企复杂流程,精简、实用、好执行
•贴合涂布、注液、化成、老化、PACK、回收、仓储等真实场景
•重点盯紧:电解液、NMP、热失控、静电、防爆、联锁等高致死风险
•迎检、自查、标准化、第三方评价一稿多用

三、谁最需要这份报告?
•山东及全国涉锂电池生产 / 组装 / 加工 / 仓储 / 回收工贸小微企业
•安全负责人、厂长、车间主管、企业主
•要迎检、要补台账、要过标准化、要做双重预防机制的企业
•不想再被罚款、停业、整改,想一次把合规做稳的老板
四、拿到手,你能立刻得到什么?
1.完整版 Word 文档:可编辑、可打印、可盖章上报
2.全套表格 + 核查清单:直接填数,不用再设计
3.重点工序 SOP:注液 / 化成 / 老化 / 涂布 / 仓储直接上墙
4.隐患闭环模板:五定原则、一患一档、验收销号全套
5.应急体系 + 演练模板:预案、处置卡、物资清单一次配齐
真正做到:当天拿到、当天填写、当天可用。
五、为什么现在就要下手?
•2026年锂电安全监管加码严查,火灾爆炸事故一查到底
•越早补齐合规,越能避开风险
六、怎么买?怎么发?
•私信回复:锂电合规报告
•付后立即发送完整版Word电子文档,无加密、可修改、可直接使用
最后说一句实在话
做锂电,安全不是成本,是命。一份合规报告,护的是员工安全、保的是企业生存、守的是老板平安。
别等检查来了、事故来了,才后悔没早做合规。现在私,把 2026 全年的合规问题,一次全部解决。



