
4月18日,在“2026年中国人民大学复印报刊资料转载指数发布暨‘人工智能+哲学社会科学研究’论坛”上,中国人民大学书报资料中心、中国哲学社会科学自主知识体系数字创新平台(学术世界)发布了《哲学社会科学预印本平台高影响力论文、期刊评价研究报告(2025年度)》。
哲学社会科学预印本平台(简称“哲社预印本”,https://zsyyb.cn)自2024年4月25日正式上线以来,获得了学界的广泛关注。截至目前,注册作者5万多人,发布论文7万多篇,签约的合作期刊达800余家,已成为国内最活跃的预印本平台。
开展预印本成果评价,对建构中国自主的知识体系、推动“原创导向”的学术评价体系改革具有重要意义。为此,中国人民大学书报资料中心、中国哲学社会科学自主知识体系数字创新平台(学术世界)积极探索,推出“哲学社会科学预印本平台高影响力论文、期刊评价研究报告”。
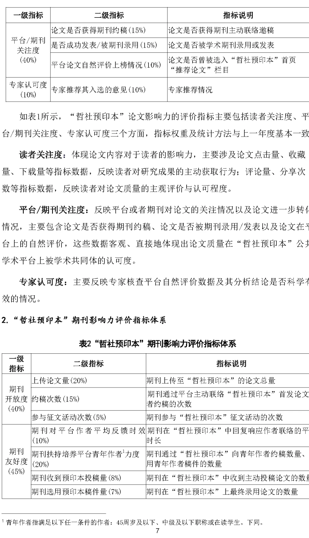
高影响力论文
报告显示,“哲学社会科学预印本平台高影响力论文(2025年度)”评选依据“哲社预印本”2025年1月至2025年12月期间4万余篇论文数据,综合参考读者关注度、平台/期刊关注度以及专家认可度数据(详见评价指标体系),最终评选出高影响力论文100篇,其中“哲社预印本”首发论文(即预先在预印本平台上发布而尚未向期刊投稿的论文)50篇、非首发论文50篇。
高影响力期刊
根据该报告,“哲学社会科学预印本平台高影响力期刊(2025年度)”评选依据“哲社预印本”2025年1月至2025年12月期间平台运行数据,综合参考期刊开放度、期刊友好度以及所刊论文影响力等数据(详见评价指标体系),最终评选出入选期刊100种,其中综合性期刊49种、非综合性期刊51种。
报告原文






































数据获取
01. 文末点赞+推荐
02. 下载链接:
资料来源:中国人民大学评价研究中心
数字经济近期发表目录
[1]宋大成,温珂,游玎怡. 数据要素市场是否促进城市数字经济发展——基于双重机器学习的准自然实验研究[J/OL].科学学与科学技术管理,1-32[2026-04-19].
[2]王静,杨勇,黄鑫. 农户数字经济参与能促进旅游消费吗?——基于中国家庭金融调查数据的实证研究[J/OL].旅游学刊,1-26[2026-04-19].https://doi.org/10.19765/j.cnki.1002-5006.2026.00.017.
[3]钟军委. 中国数字经济与财政汲取能力耦合协调度的演变特征及收敛性研究[J].湖北社会科学,2026,(04):69-79.DOI:10.13660/j.cnki.42-1112/c.016737.
[4]林柏. 技能转型与劳动力流动:数字经济提升农民工就业质量的双重机制[J].湖北社会科学,2026,(04):53-68.DOI:10.13660/j.cnki.42-1112/c.016733.
[5]陈卫民,李世珂. 数字经济发展增加流动人口收入了吗?[J].上海经济研究,2026,(04):58-71.DOI:10.19626/j.cnki.cn31-1163/f.2026.04.009.
[6]王金明,张鑫. 数字经济发展对全球价值链网络演化的空间溢出效应分析[J].上海经济研究,2026,(04):100-113.DOI:10.19626/j.cnki.cn31-1163/f.2026.04.002.
[7]青平. 数字赋能乡村产业振兴的系统性探索——评田野教授著作《数字经济驱动乡村产业振兴的机理与路径》[J].中国流通经济,2026,40(04):129.
[8]董易航. 评《数字经济驱动下中国文化产业发展的路径与机制研究》[J/OL].统计与决策,2026,(07):2+189[2026-04-19].https://link.cnki.net/urlid/42.1009.C.20260414.1058.031.
[9]田发,李倩. 税负水平、税制结构与数字经济企业创新[J/OL].统计与决策,2026,(07):150-155[2026-04-19].https://doi.org/10.13546/j.cnki.tjyjc.2026.07.024.
[10]李拓夫,周赛,蒋贻晟. 数字经济驱动文化产业发展的影响效应检验[J/OL].统计与决策,2026,(07):132-137[2026-04-19].https://doi.org/10.13546/j.cnki.tjyjc.2026.07.021.
[11]谢地,张继,贺城. 数字经济政策如何影响企业耐心资本——来自国家数字经济创新发展试验区的证据[J/OL].浙江工商大学学报,1-15[2026-04-19].https://link.cnki.net/urlid/33.1337.c.20260414.1318.002.
[12]陈李强,乔柏云,黄晓燕. 汇率波动对中国数字经济产业全球价值链参与的非对称影响:理论、事实与证据[J/OL].经济学报,1-33[2026-04-19].https://link.cnki.net/urlid/10.1175.F.20260409.1324.010.
[13]谷晨旭,刘军. 数字经济与体育产业供需结构适配:理论逻辑与实证检验[J/OL].深圳大学学报(人文社会科学版),1-9[2026-04-19].https://link.cnki.net/urlid/44.1030.C.20260407.1028.012.
[14]张自然,袁媛. 数字经济赋能城市税收——基于产业结构与就业水平的双重视角[J/OL].经济与管理,1-15[2026-04-19].https://link.cnki.net/urlid/13.1032.F.20260403.1936.006.
[15]王澜. 数字经济时代中小企业数字化转型的困境与破局——评《中小企业数字化转型研究》[J].管理世界,2026,42(04):234-235.DOI:10.19744/j.cnki.11-1235/f.2026.0043.
[16]郭子雪,牛桂草. 中国省际数字经济非均衡发展及其对共同富裕的影响[J].东岳论丛,2026,47(03):45-58+191-192.DOI:10.15981/j.cnki.dongyueluncong.2026.03.006.
[17]李冰,姚毓春. 乡村何以成为“希望”而非“退路”?——数字经济时代青年返乡创业的制度张力与实践突围[J].中国青年研究,2026,(04):99-106+120.DOI:10.19633/j.cnki.11-2579/d.2026.0041.
[18]赵川,程广斌,张静. 数字经济赋能城市包容性增长:基于有效要素市场的视角[J/OL].企业经济,2026,(04):113-124[2026-04-19].https://doi.org/10.13529/j.cnki.enterprise.economy.2026.04.011.
[19]肖博,彭铭晗,赵天. 数字经济、政府治理能力与经济韧性[J].统计与决策,2026,42(06):96-101.DOI:10.13546/j.cnki.tjyjc.2026.06.016.
[20]蒋晶,许玲燕,杜建国. 农村数字经济与农业高质量发展的耦合协调格局及障碍因子识别[J].统计与决策,2026,42(06):102-106.DOI:10.13546/j.cnki.tjyjc.2026.06.017.
[21]王怡,孙家明,于楠楠. 数字经济促进农业经济发展的效应研究[J].统计研究,2026,43(03):93-106.DOI:10.19343/j.cnki.11-1302/c.2026.03.007.
[22]王亚菲,李明娜. 数字经济投入产出表编制方法与中国实践[J].统计研究,2026,43(03):25-38.DOI:10.19343/j.cnki.11-1302/c.2026.03.002.
[23]孙传旺,徐梦洁,王博. 数字经济影响能源产出率的动因分解与路径识别——基于可解释性机器学习的研究[J].统计研究,2026,43(03):52-66.DOI:10.19343/j.cnki.11-1302/c.2026.03.004.
[24]胡德鑫. 数字经济能促进教育公平吗——基于2011—2022年相关面板数据的实证分析[J].上海师范大学学报(哲学社会科学版),2026,55(02):141-152.DOI:10.13852/J.CNKI.JSHNU.2026.02.014.
[25]高鹤鹏,贺城. 实体经济和数字经济深度融合的政治经济学研究——基于资本循环理论的阐释[J/OL].河北经贸大学学报,1-9[2026-04-19].https://doi.org/10.14178/j.cnki.issn1007-2101.20260324.002.
[26]余怒涛,成杭,阮萍,等. 耐心资本赋能供应链韧性了吗?——兼论有效市场与数字经济的调节效应[J/OL].财经论丛,1-19[2026-04-19].https://doi.org/10.13762/j.cnki.cjlc.20260323.001.
[27]张杰,李效顺,耿艺伟,等. 中国数字经济对城市土地利用绩效的影响机制[J].地理学报,2026,81(03):807-824.
[28]张力. 算法运用拟人化如何影响数字经济行为归责[J].江淮论坛,2026,(02):127-135.DOI:10.16064/j.cnki.cn34-1003/g0.2026.02.013.
[29]杨本建,唐金汶. 数字经济与区域产业布局[J].经济研究,2026,61(03):238-260.
[30]辛宝英,范红丽,杨真,等. 数字经济时代老年人数字适应力对其消费潜力的释放效应研究[J].人口与经济,2026,47(02):91-102.
[31]李粮. 数字经济、稀缺心态与企业决策效率[J].经济问题,2026,(03):89-98.DOI:10.16011/j.cnki.jjwt.2026.03.006.
[32]徐文斌,程恩富. 从数字要素到数字资本垄断:数字经济时代的资本逻辑与规范发展[J].上海经济研究,2026,(03):16-25.DOI:10.19626/j.cnki.cn31-1163/f.2026.03.009.
[33]赵放,祝晓薇. 数字经济时代促进高质量充分就业的现实挑战与实践路径[J].理论学刊,2026,(02):124-134.DOI:10.14110/j.cnki.cn-37-1059/d.2026.02.006.
[34]楼俊超. 唯物史观视域下数字经济全球化发展中的辩证张力[J].理论探讨,2026,(02):109-116.DOI:10.16354/j.cnki.23-1013/d.2026.02.013.
[35]程康,俞乃畅,张兴旭,等. 数字经济环境下的投资者行为为与资产定价[J/OL].计量经济学报,1-26[2026-04-19].https://link.cnki.net/urlid/10.1738.f.20260312.1946.002.
[36]赵彬彬,李国兵,肖年乐,等. 数字经济与体育产业耦合协调的障碍度及提升路径[J/OL].沈阳体育学院学报,1-8[2026-04-19].https://link.cnki.net/urlid/21.1081.G8.20260312.1946.016.
[37]董康,孙可可. 数字经济、技术进步与经济均衡发展——基于夜间灯光数据的实证分析[J/OL].产业组织评论,1-23[2026-04-19].https://link.cnki.net/urlid/cn.20260312.1424.010.
[38]苏甜甜,李翠霞. 数字经济对我国畜牧业绿色全要素生产率的影响研究[J/OL].中国农业资源与区划,1-20[2026-04-19].https://link.cnki.net/urlid/11.3513.S.20260311.1454.014.
[39]张社梅,胡颖钰,邓杰豪. 产业链视角下数字经济参与对农户种植结构“非粮化”调整的影响[J].干旱区资源与环境,2026,40(04):47-58.DOI:10.13448/j.cnki.jalre.2026.060.
[40]唐洁尘,于冰. 数字经济赋能旅游经济韧性:理论机制与经验证据[J/OL].旅游科学,1-15[2026-04-19].https://doi.org/10.16323/j.cnki.lykx.20260310.001.
[41]任保平. 以实体经济和数字经济深度融合巩固壮大实体经济根基[J].红旗文稿,2026,(05):36-38.
[42]程玉,杨勇. 数字经济如何影响旅游业发展质量—基于中国的经验研究[J/OL].旅游科学,1-26[2026-04-19].https://doi.org/10.16323/j.cnki.lykx.20260306.002.
[43]刘林,毛晨曦,李泽昌. 数字经济政策如何赋能企业数据资产化——基于国家大数据综合试验区的准自然实验[J/OL].财经论丛,1-17[2026-04-19].https://doi.org/10.13762/j.cnki.cjlc.20260306.001.
[44]崔圣君,武装,于丽娜. 数字经济时代产业合作复杂网络上的资源配置初探[J/OL].产业组织评论,1-32[2026-04-19].https://link.cnki.net/urlid/CN.20260305.1624.002.
[45]张良,张立冬,顾纯磊. 家庭数字经济水平与农民农村共同富裕[J/OL].产业组织评论,1-22[2026-04-19].https://link.cnki.net/urlid/CN.20260304.1853.014.
[46]卢洪雨,何大安. 数字经济下制造业与服务业的融合趋势分析[J].浙江学刊,2026,(02):163-171+240.DOI:10.16235/j.cnki.33-1005/c.2026.02.005.
[47]林轲亮. 数字经济视野下算力产业资助的规范进路[J].政治与法律,2026,(03):47-65.DOI:10.15984/j.cnki.1005-9512.2026.03.003.
[48]谢丹夏,魏文石,李尧. 数据与算力经济:一个数字经济的一般均衡理论[J].管理世界,2026,42(03):37-56+77+57-63.DOI:10.19744/j.cnki.11-1235/f.2026.0033.
[49]陈海豹,王正新. 数字经济能否提升产业链韧性——基于产业多样化和创新能力的视角[J].中国科技论坛,2026,(03):118-126.DOI:10.13580/j.cnki.fstc.2026.03.004.
[50]孙毅,张卓昕,栾婕. 统筹发展和安全:数字经济分类监管框架与平台经济验证[J].财经问题研究,2026,(03):17-29.DOI:10.19654/j.cnki.cjwtyj.2026.03.002.
[51]杜蕾,高曼姿,卢巍. 数字经济的碳减排效应及城市空间结构的调节机制研究——来自成渝城市群的经验证据[J/OL].科技进步与对策,1-13[2026-04-19].https://link.cnki.net/urlid/42.1224.G3.20260303.1655.002.
[52]王勤. 新加坡数字经济转型的动因、路径及成效[J].广西社会科学,2026,(01):51-58.
[53]王妍霏,李维嘉,张改清. 数字经济赋能农业新质生产力的机理及效应研究[J].东岳论丛,2026,47(02):74-87.DOI:10.15981/j.cnki.dongyueluncong.2026.02.008.
[54]孙丽鹏. 数字经济创新发展试验区对企业新质生产力的影响研究[J].管理现代化,2026,46(01):158-167.DOI:10.19634/j.cnki.11-1403/c.2026.01.016.
[55]卢垚,严匡穗,战明华,等. 数字经济背景下的财政货币政策效果与协同路径——基于商品与货币市场利率敏感性交互传导的视角[J].国际金融研究,2026,(02):28-44.DOI:10.16475/j.cnki.1006-1029.2026.02.001.
[56]张凤荣,郑维卓. 习近平关于发展数字经济重要论述的政治运思[J/OL].学术探索,1-9[2026-04-19].https://link.cnki.net/urlid/53.1148.c.20260228.1417.010.
[57]朱杰,周语,杜云晗. 数字经济、要素配置效率与碳排放[J].经济体制改革,2026,(02):111-120.
[58]刘玥,刘能毓. 数字经济时代的区域互动:印太与亚太的产业链结构与贸易效应评估[J].经济体制改革,2026,(02):121-130.
[59]王江哲,叶浩宇,刘益. 数字经济平台中流行度线索对消费者购买行为的影响研究——来自元分析的证据[J].管理评论,2026,38(02):160-172.DOI:10.14120/j.cnki.cn11-5057/f.2026.02.007.
[60]孙聪,仝昊天,夏恩君,等. 数字经济、城乡融合与中国式农业农村现代化[J].统计与决策,2026,42(04):117-121.DOI:10.13546/j.cnki.tjyjc.2026.04.019.
[61]张恒,陈春华,赵茂. 数字经济、经济韧性与绿色发展的协同演进特征及障碍因素分析[J].统计与决策,2026,42(04):122-128.DOI:10.13546/j.cnki.tjyjc.2026.04.020.
[62]董敏凯,郭静婷,周腾军. 数字经济赋能体育产业创新发展的效应识别与机制检验[J].北京体育大学学报,2026,49(02):41-55.DOI:10.19582/j.cnki.11-3785/g8.2026.02.005.
[63]梁誉苧,程文广. 生成与重塑:数字经济时代体育消费场景拓展的逻辑、困境与路径[J].北京体育大学学报,2026,49(02):73-85.DOI:10.19582/j.cnki.11-3785/g8.2026.02.007.
[64]霍朝光,赵栋祥. 数据公平:数字经济时代社会新命题[J].情报学报,2026,45(02):165-179.
[65]焦豪,匡明慧,李楠. 数字经济发展对企业动态能力的影响及其机制研究——基于国家大数据综合试验区的准自然实验[J].科学管理研究,2026,44(01):132-141.DOI:10.19445/j.cnki.15-1103/g3.2026.01.013.
[66]武亚楠,夏杰长,彭壁玉. 数字经济对交通运输业碳排放强度的影响——来自中国城市层面的证据[J].生态文明研究,2026,(01):33-53.
[67]郭全中,彭子滔,韦薇. 数字经济视角下传媒经济研究的范式突破——兼论互联网经济的发展逻辑与困境[J].中国编辑,2026,(02):64-70.
[68]王华,杜博涵. 闽台数字经济政策比较研究——基于政策文本的量化分析[J].台湾研究集刊,2026,(01):79-99.DOI:10.14157/j.cnki.twrq.2026.01.008.
[69]刘书生,郭翠. “技术-组织-环境”框架下数字经济提升高校科技成果转化率的路径研究——基于我国30个省份的动态定性比较分析(QCA)[J].科技管理研究,2026,46(04):101-109.
[70]金玉萍,李光勤,黄浩权. 数字经济时代的资本流动新逻辑——基于数据交易市场的双向赋能[J].经济管理,2026,48(02):24-50.DOI:10.19616/j.cnki.bmj.2026.02.002.
[71]游龙飞,王兆红. 伙伴国数字经济发展赋能中国体育用品出口贸易效率提升——基于跨国面板数据的实证研究[J].中国体育科技,2026,62(02):61-75.DOI:10.16470/j.csst.2025114.
[72]张鹏,许贝妮,李齐沿,等. 数字经济对城市土地绿色利用效率的影响及作用机制——以长三角为例[J].中国土地科学,2026,40(02):46-57.
[73]陈刚,俞宗宝. 公共数据开放对数字经济与体育产业融合的影响——基于公共数据平台上线的准自然实验[J].体育科学,2026,46(02):67-85.DOI:10.16469/J.css.2026KX010.
[74]程瑜,李玉婷. 数字经济时代政府间财力配置的趋势、困境与优化建议[J].经济纵横,2026,(02):107-115.DOI:10.16528/j.cnki.22-1054/f.202602107.
[75]李泰奇,徐博,姚东旻. 数字经济背景下税收税源背离的事实验证、成因分析与制度优化[J].中央财经大学学报,2026,(02):22-35.DOI:10.19681/j.cnki.jcufe.2026.02.002.
[76]张祥建,郭跃驰,李珞珈,等. 数字经济如何影响城市绿色创新?——基于知识溢出与要素配置的视角[J].上海经济研究,2026,(02):30-44.DOI:10.19626/j.cnki.cn31-1163/f.2026.02.005.
[77]郎元柯,范柏乃,宋孜涵,等. 数字经济是否促进了代际收入向上流动?——基于双边随机前沿模型的探索[J/OL].系统工程理论与实践,1-27[2026-04-19].https://link.cnki.net/urlid/11.2267.N.20260213.1953.002.
[78]袁晓燕,禹瑾橦,翁士汉,等. 数字经济如何影响创业?——基于“宽带中国”的准自然实验[J].劳动经济研究,2026,14(01):133-169.
[79]易岚,付葛亮,刘春年. 长江经济带三大城市群数字经济水平的空间关联网络结构特征与演化机制[J].经济地理,2026,46(02):59-69.DOI:10.15957/j.cnki.jjdl.2026.02.006.
[80]王睿,周雯珮,张赫,等. 数字经济时代城市新零售空间重构的实证——以天津市书店的文化消费空间为例[J].地理科学进展,2026,45(02):424-436.
[81]李泽锦,刘强. 数字经济集聚与区域创新能力提升——来自京津冀城市群的经验证据[J].统计与决策,2026,42(03):138-142.DOI:10.13546/j.cnki.tjyjc.2026.03.023.
[82]李典,李阳. 评《数字经济与竞争法治》[J].统计与决策,2026,42(03):2+189.
[83]张文武,周子杰,许国辉. 数字经济新业态与包容性就业:基于外卖站点入驻的研究[J].世界经济,2026,49(02):221-248.DOI:10.19985/j.cnki.cassjwe.2026.02.007.
[84]梁怡彤,王承云,吴佳颖,等. 长三角地区数字经济与绿色创新耦合协调演进及政策建议[J].自然资源学报,2026,41(03):928-942.
[85]任保平,陈婧文. 实体经济与数字经济深度融合新范式[J].西安财经大学学报,2026,39(01):1-11.DOI:10.19331/j.cnki.jxufe.2026.01.001.
[86]陈红玲,蔡权有. 中国省域高等教育与数字经济协同发展——动态演进趋势与障碍因子识别[J].高教探索,2026,(02):5-15.
[87]李研. 数字经济如何激活“小店经济”——基于个体工商户创业活跃度的实证研究[J].财经问题研究,2026,(02):76-88.DOI:10.19654/j.cnki.cjwtyj.2026.02.006.
[88]杜建军,朱尧,张军伟. 数字经济赋能与农业智慧化:理论机理、创新模式与政策体系[J].经济地理,2026,46(01):193-203.DOI:10.15957/j.cnki.jjdl.2026.01.019.
[89]蔡万焕. 数字经济下数字资本与金融资本关系研究[J].马克思主义研究,2026,(01):129-141.
[90]刘洋,王志浩. 数字经济发展与科技创新效率提升:人力资本视角[J/OL].工程管理科技前沿,1-10[2026-04-19].https://link.cnki.net/urlid/34.1336.N.20260131.1219.004.
[91]李林木,李振宇,袁劲. 共享税自给度对共同富裕的影响——兼论数字经济的调节效应[J].税务研究,2026,(02):97-103.DOI:10.19376/j.cnki.cn11-1011/f.2026.02.019.
[92]湖北省税务学会课题组,孙荣洲,黄英,等. 数字经济背景下税收征管模式优化——基层视角下的税收征管改革路径探析[J].税务研究,2026,(02):112-117.DOI:10.19376/j.cnki.cn11-1011/f.2026.02.014.
[93]杨小勇,刘群. 推动西部地区数字经济发展的价值意义、现实困境与实现路径——基于区域协调发展的视角[J].上海财经大学学报,2026,28(01):3-18+50.DOI:10.16538/j.cnki.jsufe.2026.01.001.
[94]戚聿东,罗天舒. 高质量发展视域下数字经济的发展成就与未来进路——“十四五”回顾与“十五五”展望[J].中共中央党校(国家行政学院)学报,2026,30(01):38-54.DOI:10.14119/j.cnki.zgxb.2026.01.003.
[95]刘亦文,阳超,邓楠. 国家重大战略下中国数字经济发展的时空特征及影响因素[J].管理评论,2026,38(01):27-38.DOI:10.14120/j.cnki.cn11-5057/f.2026.01.003.
[96]林木西,牙颖毅. “十五五”时期促进实体经济和数字经济深度融合的理论机理与实现路径[J].西安财经大学学报,2026,39(02):1-11.DOI:10.19331/j.cnki.jxufe.20260129.002.
[97]肖平. 评《数字经济驱动传统产业高质量发展理论、机理与路径》[J].统计与决策,2026,42(02):2+189.
[98]时丹丹,陈庚哲. 中国数字经济与低碳发展的耦合协调水平研究[J].统计与决策,2026,42(02):117-122.DOI:10.13546/j.cnki.tjyjc.2026.02.019.
[99]王力,王一峰. 数字经济与实体经济的耦合协调发展水平测度、时空演进与驱动路径[J].统计与决策,2026,42(02):106-111.DOI:10.13546/j.cnki.tjyjc.2026.02.017.
[100]刘威,吴芮,郑雪丽,等. 数字经济对粮食生产韧性的影响及作用机制检验[J].统计与决策,2026,42(02):123-128.DOI:10.13546/j.cnki.tjyjc.2026.02.020.
[101]李程. 数字经济时代知识产权可信数据空间的核心内涵与创新挑战[J].出版广角,2026,(01):3-11.DOI:10.16491/j.cnki.cn45-1216/g2.2026.01.001.
[102]凌斌,马润艺. 数字经济的双重挑战及其规制转型[J].兰州大学学报(社会科学版),2026,54(01):52-64.DOI:10.13885/j.issn.1000-2804.2026.01.005.
[103]蒲晓轩,李瑞海,朱颖隽. 数字经济赋能、政府环境审计与企业绿色创新[J].工程管理科技前沿,2026,45(01):91-97.
[104]毕亚娜,邓美薇. 日本对东南亚的数字经济政策调整:内涵、动因与实施路径[J/OL].世界经济与政治论坛,1-21[2026-04-19].https://link.cnki.net/urlid/32.1544.F.20260126.1521.002.
[105]王瑞荣,李志彬. 数字经济与共同富裕耦合协调时空演变及影响因素[J/OL].重庆大学学报(社会科学版),1-16[2026-04-19].https://link.cnki.net/urlid/50.1023.c.20260123.2028.004.
[106]朱杰,张晓龙,王军,等. 中国数字经济核心产业企业分异特征及其影响因素[J].经济地理,2026,46(01):129-140.DOI:10.15957/j.cnki.jjdl.2026.01.013.
[107]方舒,王艺霏. 数字经济时代金融社会工作的作用机理与实践向度[J].甘肃社会科学,2026,(01):140-150.DOI:10.15891/j.cnki.cn62-1093/c.2026.01.023.
[108]张怡娜,丛建辉. “双碳”目标与数字经济双驱动下煤炭资源型区域转型路径审视[J].环境保护,2026,54(Z1):73-78.DOI:10.14026/j.cnki.0253-9705.2026.z1.022.
[109]贺灿飞,蒋晟,王鑫鹏. 数字经济与区域制造业结构升级:作用路径与影响机制[J].东北大学学报(社会科学版),2026,28(01):1-14.DOI:10.15936/j.cnki.1008-3758.2026.01.001.
[110]赵雪,孙湜. 数字经济与实体经济融合赋能民族地区高质量发展的实践路径[J].黑龙江民族丛刊,2026,(01):97-105+114.DOI:10.16415/j.cnki.23-1021/c.2026.01.008.
[111]王凡凡. 数字经济发展对城市绿色创新的影响及其空间溢出[J].海南大学学报(社会科学版),2026,44(01):118-127.DOI:10.15886/j.cnki.hnus.202408.0131.
[112]张一凡,许宪春. 数字经济对居民福利的影响机制研究[J].统计研究,2026,43(01):29-40.DOI:10.19343/j.cnki.11-1302/c.2026.01.002.
[113]苏冰杰,许永洪. 中国数字经济热度结构与区域网络关系透视——基于互联网大数据的高频指数构建[J].统计研究,2026,43(01):71-84.DOI:10.19343/j.cnki.11-1302/c.2026.01.005.
[114]郑冰,赵彦云. 数字经济发展如何影响区域碳排放强度?——基于省级面板数据的实证分析[J].统计研究,2026,43(01):85-97.DOI:10.19343/j.cnki.11-1302/c.2026.01.006.
[115]李戎,李沛益. 数字经济背景下财政政策的目标、挑战与优化策略[J].学习与探索,2026,(01):119-125.DOI:10.20231/j.cnki.xxyts.2026.01.012.
[116]李秋香,李泽阳,王宗宪. 抑制还是促进?数字经济赋能生产性服务业与制造业融合发展研究[J].技术经济,2026,45(01):1-18.
[117]刘望,张晨怡,谢彩红. 数字经济、空间溢出与先进制造业产业链韧性[J].财经理论与实践,2026,47(01):136-142.DOI:10.16339/j.cnki.hdxbcjb.2026.01.017.
[118]徐珣,李科平. 数字经济赋能新质生产力发展的提升路径——基于模糊集定性比较分析[J].技术经济,2026,45(01):65-76.
[119]柴王军,耶盼. 数字经济赋能体育产业链韧性提升的作用机理与实现路径[J].山东体育学院学报,2026,42(01):44-54.DOI:10.14104/j.cnki.1006-2076.2026.01.005.
[120]王帅. 数字经济下超级平台反垄断协同治理的体系构建[J].河北大学学报(哲学社会科学版),2026,51(02):141-151.
[121]余川江,李腾,宫兆淼. 数字经济的空间之谜与中国事实[J/OL].重庆大学学报(社会科学版),1-17[2026-04-19].https://link.cnki.net/urlid/50.1023.C.20260123.0932.002.
[122]黄阳华,张津硕,张钟文. 基于数据要素的数字经济增长与核算理论[J].中国人民大学学报,2026,40(01):37-47.
[123]张樨樨,赖俊明. 数字经济破解能源三重困境的机制与路径[J].广东财经大学学报,2026,41(01):82-96.DOI:10.20209/j.gcxb.441711.20260121.002.
[124]陈玉珠,高明. 数字经济促进长三角“无废城市”协同共建了吗?——基于复杂网络分析视角[J/OL].长江流域资源与环境,1-17[2026-04-19].https://link.cnki.net/urlid/42.1320.x.20260120.1512.002.
[125]葛建军,彭余琴. 数字经济与绿色发展:基于环境库兹涅茨曲线的实证分析[J].贵州社会科学,2026,(01):136-147.DOI:10.13713/j.cnki.cssci.2026.01.009.
[126]陈怡,冯荷容. 数字经济发展是否能促进机会公平?——基于代际收入流动的视角[J].贵州社会科学,2026,(01):148-160.DOI:10.13713/j.cnki.cssci.2026.01.016.
[127]刘宁宁,张雪钗,陈治均. 数字经济如何影响家庭教育支出——基于家庭文化价值观的分析[J].湖南师范大学教育科学学报,2026,25(01):46-56+73.DOI:10.19503/j.cnki.1671-6124.2026.01.006.
[128]李燕凌,李民梁. 湖南省数字经济与新型城镇化动态协调发展研究[J/OL].地域研究与开发,1-15[2026-04-19].https://link.cnki.net/urlid/41.1085.P.20260114.1708.002.
[129]孟雅婧,王群勇,范云朋. 地方城投债、数字经济与企业债务融资成本[J/OL].当代经济科学,1-17[2026-04-19].https://link.cnki.net/urlid/61.1400.F.20260115.0955.002.
[130]杨子杨. 以立法促进数字经济发展的体制机制建设[J].宏观经济管理,2026,(01):56-62.DOI:10.19709/j.cnki.11-3199/f.2026.01.012.
[131]王妍,于丽萍. 数字经济时代货币法偿性制度:问题与改进[J].北方法学,2026,20(01):121-134.DOI:10.13893/j.cnki.bffx.2026.01.005.
[132]吕昭诗,陈宇. 数字经济治理的现实挑战与优化路径[J].区域经济评论,2026,(01):83-92.DOI:10.14017/j.cnki.2095-5766.2026.0014.
[133]何春,高歌,刘荣增. 数字经济赋能城市生态韧性提升的作用机理与实证检验——基于长江经济带105个城市的实证分析[J].长江流域资源与环境,2026,35(01):17-28.
[134]木鑫,张少华,黎美玲,等. 马克思主义视角下的中国数字经济的规模测度与最终需求效应分析[J].贵州财经大学学报,2026,(01):65-76.
[135]郑展鹏,刘笑言. 数字经济与产业结构升级——基于供需视角的再考察[J].上海经济研究,2026,(01):68-81.DOI:10.19626/j.cnki.cn31-1163/f.2026.01.008.
[136]王泉,金丽馥. 数字经济赋能农业“四链”耦合协同发展:理论逻辑与实践路径[J].现代经济探讨,2026,(01):124-132.DOI:10.13891/j.cnki.mer.2026.01.005.
[137]焦勇,齐梅霞. 数字经济推动人文经济高质量发展[J].经济与管理评论,2026,42(01):29-40.DOI:10.13962/j.cnki.37-1486/f.2026.01.003.
[138]魏彤. 数字经济时代破坏生产经营罪适用的挑战与应对[J].财经法学,2026,(01):88-104.DOI:10.16823/j.cnki.10-1281/d.2026.01.009.
[139]时宏远,熊伯涵. 数字经济赋能碳解锁:理论逻辑、现实困境与关键路径[J].齐鲁学刊,2026,(01):119-130.
[140]周慧,刘杨. 数字经济缓解城乡要素错配的机制、空间溢出及门槛效应[J].重庆大学学报(社会科学版),2026,32(01):95-114.
[141]邱书钦,蔡臣臣,谭宓. 数字经济赋能农业产业链韧性提升的实证检验[J].统计与决策,2026,42(01):129-134.DOI:10.13546/j.cnki.tjyjc.2026.01.021.
[142]唐亦博,翁钢民,田菲菲. 数字经济与文旅产业融合发展水平的时空演变及影响因素[J].统计与决策,2026,42(01):97-102.DOI:10.13546/j.cnki.tjyjc.2026.01.016.
[143]庄子银. 构筑可信数据空间助力数字经济高质量发展[J].人民论坛,2026,(01):60-65.
[144]赖宁菲,王绍媛,郑亚松. 数字经济政策如何驱动出口产品质量升级——机制检验、异质性分析与政策启示[J].现代财经(天津财经大学学报),2026,46(02):57-73.DOI:10.19559/j.cnki.12-1387.2026.02.004.
[145]王文军,傅晨辉. 地方政府债务、数字经济与城市经济韧性[J].首都经济贸易大学学报,2026,28(01):63-74.DOI:10.13504/j.cnki.issn1008-2700.2026.01.006.
[146]孙忠娟,李伟东,冯佳林. 数字经济、实体经济发展对企业新质生产力的影响效应[J].首都经济贸易大学学报,2026,28(01):22-35.DOI:10.13504/j.cnki.issn1008-2700.2026.01.003.
[147]李晶. 数字经济驱动襄阳市外贸数字化转型的机制与路径探究[J].中国教育学刊,2026,(01):126.
[148]段娟,余子龙,盛蕾,等. 数字经济对产业空间重构的影响研究[J].西南民族大学学报(人文社会科学版),2026,47(01):101-117.
[149]刘兴华,石涵林. 数字经济如何驱动企业价值创造?[J].西南金融,2025,(11):3-17.
[150]唐岚敕. 数字经济时代增值税专用发票犯罪的理论解构[J].税务与经济,2026,(01):20-28.
[151]刘立光,李庄园. 数字经济对老年人健康的影响——基于中国健康与养老追踪调查的实证分析[J].税务与经济,2026,(01):83-92.
[152]陈梦根,李趣鼎. 数字经济对城乡融合发展的影响研究[J].暨南学报(哲学社会科学版),2025,47(12):125-144.
[153]王利. 数字经济时代新媒体在校园文化建设中的创新应用研究[J].中国软科学,2025,(S1):412-419.
[154]李涛. 数字经济对城市经济高质量发展的影响与机制[J].中国流通经济,2026,40(02):89-103.DOI:10.14089/j.cnki.cn11-3664/f.2026.02.007.
[155]张成,侯娜,高宇萌,等. 从“增量”到“提质”:数字经济如何赋能农民收入质量提升?[J/OL].中国农业资源与区划,1-15[2026-04-19].https://link.cnki.net/urlid/11.3513.S.20260105.1529.023.
[156]张爱英,胡壮程. 数字经济和农业融合对乡村人居环境的影响研究——基于30个省级行政区的面板数据[J].东岳论丛,2025,46(12):5-15+191.DOI:10.15981/j.cnki.dongyueluncong.2025.12.001.
[157]付蓉,邓创. 数字经济与数字政府的协同如何影响城市低碳转型?——基于长三角41个城市的实证研究[J].企业经济,2026,45(01):130-140.DOI:10.13529/j.cnki.enterprise.economy.2026.01.012.
[158]沈维敏. 数字经济时代国际反垄断的规范外溢与制度回应[J].福建论坛(人文社会科学版),2026,(01):143-156.
[159]冀云阳,杨雨晨,王秀磊. “新基建”融资与数字经济发展——来自专项债发行的证据[J].金融研究,2026,(01):95-112.
[160]王正新,牛嘉玮. 数字经济何以促进中低收入群体增收——基于CFPS的微观证据[J].吉林大学社会科学学报,2026,66(01):155-170+269-270.DOI:10.15939/j.jujsse.2026.01.jj3.
[161]洪银兴,韩绿艺. 消费经济与数字经济的深度融合[J].消费经济,2026,42(01):1-7.
[162]孙宁华,徐慎晖. 耐心资本赋能数字经济高质量发展的理论逻辑、作用机理与制度安排[J].河北学刊,2026,46(01):138-150.
[163]马为彪,方大春,梁昌一,等. 数字经济驱动了边界地区的知识溢出吗——来自专利转移的证据[J].财经科学,2026,(01):141-156.
[164]李国政. 数字经济发展对城市创业生态的影响效应与机理研究[J].工业技术经济,2026,45(01):160-168.
[165]史琳琰,张彩云,刘乃毓. 数字经济何以促进居民消费升级——基于行业工资变化的新证据[J].经济体制改革,2026,(01):95-105.
[166]许唯聪,林发勤,张寒. 数字经济、空间溢出与农业全球价值链韧性:理论机制与实证检验[J].经济问题探索,2026,(01):1-21.
[167]张森. 数字经济下沉推动县域城乡融合发展的理论逻辑与实践路径[J].农村经济,2026,(01):184-192.DOI:10.26957/j.cnki.cn51-1029/f.2026.01.005.
[168]秦书生,温佩莹. 实体经济和数字经济深度融合的作用机理、现实困境与治理对策[J].经济体制改革,2026,(01):30-38.
[169]胡圣,刘雪淼,李建军. 适配数字经济发展的税制结构:理论与实证[J].财政科学,2026,11(01):102-119.DOI:10.19477/j.cnki.10-1368/f.2026.01.009.
[170]张明玉,吴峥,苏志文,等. 数字经济如何促进农业高质高效发展?——来自中国30个省份数据样本的证据[J].管理评论,2025,37(12):16-27.DOI:10.14120/j.cnki.cn11-5057/f.2025.12.002.
[171]高莉,李富有. 东道国数字经济发展与中国企业对外直接投资绩效[J].国际经贸探索,2026,42(01):90-107.DOI:10.13687/j.cnki.gjjmts.20251229.006.
[172]林凌,沈环. 数字经济、技术创新与农业高质量发展[J].重庆社会科学,2025,(12):33-47.DOI:10.19631/j.cnki.css.2025.012.003.
[173]郭岩. 数字经济赋能农业新质生产力发展:理论机制与实证检验[J].统计与决策,2025,41(24):17-22.DOI:10.13546/j.cnki.tjyjc.2025.24.003.
[174]王宏. 数字经济、数据要素错配与绿色创新绩效[J].统计与决策,2025,41(24):165-170.DOI:10.13546/j.cnki.tjyjc.2025.24.028.
[175]曹如中,朱皓雪,曹雨蓉,等. 数字文化产业与数字经济的交互关系:基于动态面板门槛模型的实证[J].统计与决策,2025,41(24):129-135.DOI:10.13546/j.cnki.tjyjc.2025.24.022.
[176]陈勇,程钰,张悦,等. 黄河流域数字经济产业集聚演化及其对绿色技术创新的影响[J].地理科学进展,2025,44(12):2584-2599.
[177]胡兴黎,李江涛. 数字经济时代体育产业跨界融合的理论基础与演化路径研究[J].中国软科学,2025,(S1):49-56.
[178]黄章权. 数字经济时代环境下体育文化融合国家公园双创与增值[J].中国软科学,2025,(S1):65-72.
[179]吴海松,范祖奎. 数字经济时代下的新兴职业发展路径研究[J].中国软科学,2025,(S1):405-411.
[180]郭绍轩. 农业数字经济融合发展的障碍与突破策略:基于农村电商视角的研究[J].中国软科学,2025,(S1):134-141.
[181]李金生,李歌鹏. 数字经济、人才资本与区域创新生态系统韧性[J].中国软科学,2025,(S1):176-187.
[182]周莉. 数字经济时代财务共享服务对企业经济绩效的影响及优化路径[J].中国软科学,2025,(S1):216-223.
[183]张嵌玮,席广亮. 融合GWRF和SHAP的长三角城市群数字经济与碳排放时空耦合特征及影响因素研究[J].热带地理,2026,46(01):110-128.DOI:10.13284/j.cnki.rddl.20250510.
[184]魏庆,王海鹰. 数字经济背景下省域居民消费均衡化发展驱动力研究[J].经济地理,2025,45(12):54-64.DOI:10.15957/j.cnki.jjdl.2025.12.006.
[185]丁娟,赵明月,阮传镇. 数字经济赋能乡村旅游全要素生产率提升的多元路径——基于安徽省县域数据的组态分析[J].经济地理,2025,45(12):228-237.DOI:10.15957/j.cnki.jjdl.2025.12.023.
[186]李秋利,李国兵. 高质量发展背景下数字经济与体育产业的省域耦合协调研究[J/OL].成都体育学院学报,1-13[2026-04-19].https://link.cnki.net/urlid/51.1097.G8.20251225.1105.002.
[187]陈梦根,陈曦,葛建军. 数字经济对货币供应量统计的挑战及改进思路[J].统计研究,2025,42(12):31-46.DOI:10.19343/j.cnki.11-1302/c.2025.12.003.
[188]雷泽坤,许宪春,彭慧,等. 中国数字经济融合产业测算研究[J].经济科学,2025,(06):5-26.
[189]纪雯雯. 数字经济发展对劳动者灵活就业的影响及机制研究[J].西北人口,2026,47(02):69-84.DOI:10.15884/j.cnki.issn.1007-0672.2026.02.006.
[190]宋虹桥,曾卫红. 数字经济驱动产业结构转型升级:来自286个城市的经验证据[J].统计与决策,2026,42(02):112-116.DOI:10.13546/j.cnki.tjyjc.2026.02.018.
[191]袁华锡,黄小洪,袁歌骋,等. 数字经济发展影响重污染企业绿色创新的渠道和经济效应研究[J].科研管理,2025,46(12):179-189.DOI:10.19571/j.cnki.1000-2995.2025.12.018.
[192]余维臻,章俨,刘秀芬,等. 数字生态涌现高水平县域数字经济的组态研究[J].科研管理,2025,46(12):90-99.DOI:10.19571/j.cnki.1000-2995.2025.12.009.
[193]刘静,王旭,解茹玉. 创新生态视角下数字经济创新水平测度及区域分异研究——基于改进的主客观组合赋权的逼近理想解模型[J].科技管理研究,2025,45(24):56-68.
[194]陈禹衡. 数字经济时代稳定币洗钱犯罪的全流程刑法治理[J].苏州大学学报(法学版),2025,12(06):32-44.DOI:10.19563/j.cnki.sdfx.2025.06.008.
[195]田丰. 技术红利与代际选择:数字经济时代青年就业的“溢价”悖论及其形成机制[J].社会科学辑刊,2026,(01):74-84+206+209.
[196]刘彦. 数字经济的就业质量效应:青年群体就业赋能路径的再审视[J].社会科学辑刊,2026,(01):85-93.
[197]毕芙蓉. 实践中介的延伸与悖反:数字经济的历史唯物主义审思[J].社会科学辑刊,2026,(01):45-51.
[198]刘晓曦,葛扬. 数字经济发展与企业创新链延伸[J].统计与决策,2025,41(23):159-164.DOI:10.13546/j.cnki.tjyjc.2025.23.027.
[199]刘良志. 评《数字经济的产业组织与反垄断:数字市场全球治理及中国政策》[J].统计与决策,2025,41(23):2+189.
[200]钟军委. 数字经济发展对地方财政收入质量的影响研究[J].地方财政研究,2025,(12):34-46.
[201]黄志光. 推动香港数字经济和智能社会发展[J].中国网信,2025,(12):31-35.
[202]熊琛然,翟珊,梁茂林,等. 中美在东南亚地区的数字经济权力时空格局及竞争态势[J].世界地理研究,2025,34(12):48-60.
[203]任雪,秦瑶,周先东,等. 数字经济全口径增加值核算方法研究[J].当代经济科学,2026,48(01):1-16.DOI:10.20069/j.cnki.DJKX.2026008.
[204]田亦君,朱斌. 劳动过程视角下数字经济对超时工作的影响研究[J].北京工业大学学报(社会科学版),2026,26(01):29-43.
[205]李民梁,李燕凌. 数字经济对长江经济带生态韧性的影响机制及其空间效应[J/OL].长江流域资源与环境,1-20[2026-04-19].https://link.cnki.net/urlid/42.1320.x.20251210.1312.002.
[206]李倩. 数字技术赋能电影产业生态演进——评《电影3.0:数字经济开启电影产业新未来》[J].当代财经,2025,(12):2+171.DOI:10.13676/j.cnki.cn36-1030/f.2025.12.004.
[207]袁娇,陆扬帆,孙涵田. 税收制度与数字经济新业态:适配困境与改革路径[J].国际税收,2025,(12):72-81.DOI:10.19376/j.cnki.cn10-1142/f.2025.12.001.
[208]蔡旺. 新质生产力引领数字经济高质量发展:理论阐释、机理分析与推进路径[J].西南大学学报(社会科学版),2025,51(06):188-198+282.DOI:10.13718/j.cnki.xdsk.2025.06.017.
[209]马天月,柳卸林. 破坏性创新:中国企业抵御西方战略遏制的路径--以东南亚地区数字经济市场为例[J/OL].科学学研究,1-12[2026-04-19].https://doi.org/10.16192/j.cnki.1003-2053.20251208.002.
[210]吴海军,杨登宇,邓洲. 新型研发机构赋能数字经济产业发展:基于创新价值链视角[J].财经问题研究,2025,(12):18-29.DOI:10.19654/j.cnki.cjwtyj.2025.12.002.
[211]蔡佳怡,赵新宇. 数字经济、要素市场化配置与城乡融合发展[J].经济问题,2025,(12):52-60.DOI:10.16011/j.cnki.jjwt.2025.12.002.
[212]杨柔,马艳. 实体经济与数字经济融合的生成逻辑与均衡机制——基于马克思再生产理论的研究[J].经济学家,2025,(12):95-104.DOI:10.16158/j.cnki.51-1312/f.2025.12.008.
[213]刘柏惠,史笑天. 数字经济税收治理:制度创新、核心争议与中国应对方案[J].财政研究,2025,(12):41-56.DOI:10.19477/j.cnki.11-1077/f.2025.12.004.
[214]张天宇,高良谋. 数字经济时代的松散耦合与组织模块化:理论逻辑与战略转向[J].兰州学刊,2026,(01):59-71.
[215]武昊,王康宁,吴永红. 地区数字经济政策强度与企业劳动收入份额——基于要素配置和人力资本的机制研究[J].软科学,2026,40(01):1-11.DOI:10.13956/j.ss.1001-8409.2026.01.01.
[216]陈志恒,祖珺. 数字经济驱动下中国制造业服务化对全要素生产率的影响研究[J].经济问题探索,2025,(12):1-17.
[217]郑小碧. 数字经济、劳动技能配置与“过劳贫困”[J].社会科学战线,2025,(12):83-91+281.
[218]孙嘉璐,许健,李钏,等. 数字经济是推动国内大循环的法宝吗?——基于非竞争型数字经济投入产出表[J].管理评论,2025,37(11):94-109.DOI:10.14120/j.cnki.cn11-5057/f.2025.11.014.
[219]李磊,刘嘉骥. 数字经济对生育行为的影响——家庭时间投入、就业收入与生育保障[J].人口与发展,2025,31(06):110-119.
[220]程时雄,胡书玢. 数字经济助力“数字丝绸之路”的逻辑分析与路径探索[J].国际贸易,2025,(11):49-59.DOI:10.14114/j.cnki.itrade.2025.11.003.
[221]祝树金,李啸霄. 数字经济如何赋能地区绿色化发展——基于降低资本错配的视角[J].湖南大学学报(社会科学版),2025,39(06):30-40.DOI:10.16339/j.cnki.hdxbskb.2025.06.005.
[222]梁巧,韩子名. 数字经济促进了新型农业经营主体生成吗——兼论对主体生存的影响[J].农业技术经济,2025,(11):4-26.DOI:10.13246/j.cnki.jae.2025.11.004.
[223] 广东财经大学广东数字经济研究院简介[J].广东财经大学学报,2025,40(06):132.
[224]李瑾,魏修建. 数字经济发展对中国市场一体化的影响研究——基于2002-2023我国283城市的研究[J/OL].工程管理科技前沿,1-11[2026-04-19].https://link.cnki.net/urlid/34.1336.N.20251127.1539.004.
[225]余长江. 数字经济时代中国—东盟的跨国网络犯罪治理合作[J].东南亚研究,2025,(06):111-131+157-158.DOI:10.19561/j.cnki.sas.2025.06.111.
[226]廖润东,柴宇曦. 评《数字经济时代我国跨境电商高质量发展路径研究》[J].统计与决策,2025,41(22):2+189.
[227]马珂琦. 数字经济、数据要素市场化配置与中国式农业农村现代化[J].统计与决策,2025,41(22):96-101.DOI:10.13546/j.cnki.tjyjc.2025.22.016.
[228]许静,王德仁,庞婉晴. 长三角数字经济网络格局韧性测度及其影响因素[J].热带地理,2025,45(11):2003-2018.DOI:10.13284/j.cnki.rddl.20250383.
[229]吕守军,王一伊,杨柔. 数字经济时代社会福利的提升路径探析[J].上海交通大学学报(哲学社会科学版),2025,33(11):18-28.DOI:10.13806/j.cnki.issn1008-7095.2025.011.002.
[230]李睿琪,马春艳. 数字经济对农业技术创新效率的影响研究——基于创新价值链的两阶段视角[J/OL].中国农业资源与区划,1-19[2026-04-19].https://link.cnki.net/urlid/11.3513.S.20251124.1850.006.
[231]肖红军,张丽丽. 数字经济时代推动新兴产业创新需求机会涌现的制度逻辑与行动策略[J].北京师范大学学报(社会科学版),2025,(06):135-144.
[232]邵军,居震. 数字经济发展如何驱动全球价值链攀升——基于产业链与创新链融合的视角[J].国际贸易问题,2025,(11):156-174.DOI:10.13510/j.cnki.jit.2025.11.007.
[233]刘伟江,郝一哲. 数字经济的劳动力资源再配置效应——基于双重机器学习方法[J].经济体制改革,2025,(06):55-64.
[234]刘智勇,李俊蓉,范如国. 数字经济、教育人力资本与工资性收入[J].经济体制改革,2025,(06):75-85.
[235]孙洁民. 数字经济时代生产劳动与非生产劳动的新变化——基于生产组织演变的视角[J].世界社会主义研究,2025,10(11):97-108+124.
[236]夏杰长,苏敏. 实体经济与数字经济深度融合的基础条件、现实梗阻与推进路径[J].学习与探索,2025,(11):55-62.DOI:10.20231/j.cnki.xxyts.2025.11.006.
[237]刘思远. 数字经济中价值创造边界的三重嬗变——基于《资本论》及其手稿的阐释[J].中国矿业大学学报(社会科学版),2025,27(06):73-86.DOI:10.20089/j.cnki.issn.1009-105x.2025.06.006.
[238]王娟娟. 数字经济时代我国粮食安全的区域分异研究[J].甘肃社会科学,2025,(06):195-206.DOI:10.15891/j.cnki.cn62-1093/c.2025.06.021.
[239]郭立祥,岳书敬. 数字经济、多中心空间结构与区域经济差距[J].统计研究,2025,42(11):47-59.DOI:10.19343/j.cnki.11-1302/c.2025.11.004.
[240]胡晓鹏. 数字经济时代新质生产力的本质内涵、系统结构与发展能力[J].求索,2025,(06):144-153+208.DOI:10.16059/j.cnki.cn43-1008/c.2025.06.015.
[241]刘文勇. 数字经济发展体制机制改革的逻辑起点、锚定方向与主要任务[J].天津社会科学,2025,(06):38-47+175.DOI:10.16240/j.cnki.1002-3976.2025.06.008.
[242]刘艳红. 数字经济时代个人信息保护的民行刑一体化推进研究[J].华东政法大学学报,2025,28(06):6-21.
[243]刘艳红. 数字经济时代个人信息的民行刑一体化保护[J].华东政法大学学报,2025,28(06):5.
[244]郭晗,冯星源. 数字经济对家庭财富机会不平等的影响——基于“增量追赶”与“存量重构”的双重视角[J].中国经济问题,2025,(06):176-191.DOI:10.19365/j.issn1000-4181.2025.06.12.
[245]易晓明. 高质量发展视域下数字经济与数字贸易协同机制构建研究——评《数字经济与数字贸易协同发展路径研究》[J].国际经济合作,2025,41(06):95.
[246]李景睿,黄明杰. 数字经济发展、技能溢价与性别收入差距[J].现代财经(天津财经大学学报),2025,45(12):109-126.DOI:10.19559/j.cnki.12-1387.2025.12.007.
[247]张武康,张驰. 数字经济赋能现代流通体系建设的要素识别与路径组合——基于BP神经网络与fsQCA的分析[J].贵州财经大学学报,2026,(01):54-64.
[248]黄伟庆. 数字经济下数据要素流通的平台治理规则研究——基于党的二十届四中全会精神与“十五五”规划部署[J].西北民族大学学报(哲学社会科学版),2025,(06):13-24.DOI:10.14084/j.cnki.cn62-1185/c.20251117.001.
[249]张公嵬. 数字经济驱动新质生产力发展:逻辑机理与实践路径[J/OL].湖南社会科学,2025,(06):54-62[2026-04-19].https://link.cnki.net/urlid/43.1161.C.20251117.1131.014.
[250] 数字经济助力乡村全面振兴的平台实践[J].中国网信,2025,(11):82-83.
[251]彭桥,刘畅,肖尧. 数字经济发展的流动人口社会融合效应研究[J].产经评论,2025,16(06):141-158.DOI:10.14007/j.cnki.cjpl.2025.06.009.
[252]陈晓兵,陈枻豪. 数字经济时代有声出版业的新质生产力实践:机理、风险与路径优化[J].出版发行研究,2025,(11):30-37.DOI:10.19393/j.cnki.cn11-1537/g2.2025.11.029.
[253]赵洲. 数字经济时代征税权益国际分配的再平衡路径模式研究——基于“金额A多边公约”的包容开放路径及方法[J].新疆大学学报(哲学社会科学版),2025,53(06):98-111.DOI:10.13568/j.cnki.issn1000-2820.2025.06.010.
[254]王玥,孟婉荣,赵志超. 数字经济何以赋能劳动力市场性别平等?——基于就业机会创造和效率工资提升的双重视角[J].辽宁大学学报(哲学社会科学版),2025,53(06):30-43.DOI:10.16197/j.cnki.lnupse.2025.06.012.
[255]位涛涛,宁殿霞. 数字经济赋能共同富裕的内在机理、现实挑战与路径选择[J].西藏民族大学学报(哲学社会科学版),2025,46(06):129-135.
[256]王冰冰,宋健. 数字经济背景下企业数字技术应用的治理效应研究[J].经济纵横,2025,(11):118-128.DOI:10.16528/j.cnki.22-1054/f.202511118.
[257]周金飞,金洪飞,郭凤娟. 政府引导基金对数字经济发展的影响[J].上海大学学报(社会科学版),2025,42(06):152-168.
[258] 第二届全国数字经济学术年会在中央财经大学召开[J].中央财经大学学报,2025,(11):161.
[259]黄杏子,杨希雷,周云波. 数字经济提高了机会不平等感知吗——基于数字参与视角的研究[J].经济与管理,2026,40(01):68-76.
[260]高雅婕,陈诚. 长江经济带数字经济发展与新型城镇化耦合协调格局及影响因素[J].统计与决策,2025,41(21):116-121.DOI:10.13546/j.cnki.tjyjc.2025.21.019.
[261]廖苏宏. 数字经济创新、国内国际双循环与现代化产业体系建设[J].统计与决策,2025,41(21):91-97.DOI:10.13546/j.cnki.tjyjc.2025.21.015.
[262]甘星,甘伟. 数字经济发展对劳动收入的影响及机制检验[J].统计与决策,2025,41(21):67-72.DOI:10.13546/j.cnki.tjyjc.2025.21.011.
[263]官永彬,莫兰兰,张丹. 数字经济发展对公共服务供给效率的影响——来自县域层面的经验证据[J].统计与决策,2025,41(21):73-79.DOI:10.13546/j.cnki.tjyjc.2025.21.012.
[264]陈会方. 全国统一大市场如何赋能数字经济促进共同富裕——基于调节效应与区域协调发展的政策启示[J].广西民族大学学报(哲学社会科学版),2025,47(05):125-137.
[265]杨晟一,秦萧,张姗琪,等. 要素流对数字经济产业空间效益的影响研究——以长三角地区为例[J].世界地理研究,2026,35(02):154-170.
[266]张桔,孙元君. 数字经济的二元风险结构及其法律规制[J].河北经贸大学学报,2026,47(01):65-74.DOI:10.14178/j.cnki.issn1007-2101.20251112.002.
[267]余喆,陆元兆,张小林. 数字经济赋能文体旅产业融合发展:理论机制与实证检验[J].山东体育学院学报,2025,41(06):64-74.DOI:10.14104/j.cnki.1006-2076.2025.06.007.
[268]吴丹丹,马仁锋,冯学钢. 数字经济赋能城市旅游业韧性的空间效应与作用机制[J].地理科学,2025,45(12):2586-2599.DOI:10.13249/j.cnki.sgs.20240954.
[269]喻胜华,翟安琪. 数字经济发展对我国城市环境质量的影响研究[J].大连理工大学学报(社会科学版),2025,46(06):18-31.DOI:10.19525/j.issn1008-407x.2025.06.003.
[270]郑玉,刘瀑. 数字经济对产业链现代化的影响机理及空间差异研究[J].地理研究,2025,44(11):2988-3008.
[271]吴志才,谢佳亮. 中国数字经济对文旅协同增效的影响及动态空间效应研究[J].地理研究,2025,44(11):3107-3127.
[272]熊哲超,黄涛珍,叶晨晨. 中国数字经济与水资源绿色效率耦合协调度时空演化与影响因素研究[J].干旱区资源与环境,2025,39(12):26-38.DOI:10.13448/j.cnki.jalre.2025.202.
[273]杨佩卿,王静. 数字经济与新质生产力耦合协调的时空演变及分异机理[J/OL].西北农林科技大学学报(社会科学版),1-14[2026-04-19].https://link.cnki.net/urlid/61.1376.c.20251106.1657.002.
[274]方湖柳,丁雨濛,陈德仙. 数字经济驱动农村产业融合的机制与效应[J].中国流通经济,2025,39(11):57-70.DOI:10.14089/j.cnki.cn11-3664/f.2025.11.005.
[275]北京市高级人民法院课题组. 涉数字经济知识产权审判的理念变革与规则完善[J].法律适用,2025,(11):116-132.
[276]任波. 数字经济与体育产业互动关系的理论内涵与计量实证[J].山东体育学院学报,2025,41(05):78-87.DOI:10.14104/j.cnki.1006-2076.2025.05.010.
[277]高艳云,王馨培. 数字经济畅通双循环的影响机制与路径研究[J].经济问题,2025,(11):50-58.DOI:10.16011/j.cnki.jjwt.2025.11.007.
[278]赵霖,陈仕国. 数字经济赋能文旅产业高质量发展:内在逻辑、现实困境与实践路径[J].经济问题,2025,(11):95-103.DOI:10.16011/j.cnki.jjwt.2025.11.005.
[279]王世强. 数字经济视阈下国有企业理论构建与理论创新——对西方经济学经典理论的整合与突破[J].当代经济管理,2026,48(03):14-25.DOI:10.13253/j.cnki.ddjjgl.2026.03.002.
[280]周颖,唐健雄,吕悦. 产业循环视角下中国数字经济与文旅产业融合发展的区域差异及动态演化[J].热带地理,2025,45(10):1815-1827.DOI:10.13284/j.cnki.rddl.20240744.
[281]朱金生,吴越,石智雷. 数字经济能否助力女性高质量就业?[J].软科学,2026,40(02):56-64.DOI:10.13956/j.ss.1001-8409.2026.02.08.
[282]杨洋,王杰. 数字经济发展对数字技术创新的空间溢出效应——以城市群数字技术创新为视角[J].吉首大学学报(社会科学版),2025,46(06):162-176.DOI:10.13438/j.cnki.jdxb.2025.06.017.
[283]徐曼,胡宁宁,叶阿忠. 数字经济对碳排放的影响研究——基于空间门限效应的分析[J].工业技术经济,2025,44(11):84-95.
[284]杨诚,刘永强. 数字经济背景下的数据资产负债表研究——构建逻辑、实践挑战与应用前景[J].工业技术经济,2025,44(11):153-160.
[285]宁子昂. 数字经济时代企业信用信息权的民法确立及其规范构造[J].社会科学战线,2025,(11):228-238.
[286]程道金,郭校天,郭园园. 数字经济赋能新旧动能转换的效应研究[J].管理现代化,2025,45(05):22-33.DOI:10.19634/j.cnki.11-1403/c.2025.05.003.
[287]廉永生,赵月辉,张小锋. 数字经济赋能高质量就业:作用机理与路径选择——基于神经网络模型的分析[J].商业研究,2025,(06):51-62.DOI:10.13902/j.cnki.syyj.20251030.001.
[288]杨晓章,钟世虎,潘妍. 数字经济创新合作网络的时空演进特征及收入分配效应[J].统计研究,2025,42(11):60-72.DOI:10.19343/j.cnki.11-1302/c.2025.11.005.
[289]吕添贵,黄贤哲,袁梦涵,等. 长江中游粮食主产区数字经济赋能农业新质生产力的作用机制与空间效应[J].农林经济管理学报,2025,24(06):818-829.DOI:10.16195/j.cnki.cn36-1328/f.2025.06.84.
[290]吴信科. 数字经济政策、环境不确定性与企业绿色创新[J].统计与决策,2025,41(20):35-39.DOI:10.13546/j.cnki.tjyjc.2025.20.006.
[291]邱丽洪,林寿富. 数字经济、研发要素流动与区域创新差距[J].统计与决策,2025,41(20):23-28.DOI:10.13546/j.cnki.tjyjc.2025.20.004.
[292]周鸿勇,肖维鸽,张松林. 城市群空间功能分工、数字经济与企业全要素生产率[J].统计与决策,2025,41(20):114-119.DOI:10.13546/j.cnki.tjyjc.2025.20.020.
[293]庄玮. 数字经济、人口流动与城乡共同富裕[J].统计与决策,2025,41(20):11-16.DOI:10.13546/j.cnki.tjyjc.2025.20.002.
[294]裴璇,康宽,刘宇,等. 数字经济与实体经济融合:价值意蕴与特征识别[J].统计与决策,2025,41(20):5-10.DOI:10.13546/j.cnki.tjyjc.2025.20.001.
[295]薛阳,郭世乐,冯银虎,等. 数字经济与物流产业融合发展的时空分异特征及影响因素——以长江经济带为例[J].统计与决策,2025,41(20):125-130.DOI:10.13546/j.cnki.tjyjc.2025.20.022.
[296]白春雨,张明. 数字经济集聚对碳强度的影响机制、外溢效应及其衰减边界[J].统计与决策,2025,41(20):17-22.DOI:10.13546/j.cnki.tjyjc.2025.20.003.
[297]李泽明. 数字经济对企业绿色技术创新的影响——基于融资成本和碳减排约束的中介效应[J].统计与决策,2025,41(20):29-34.DOI:10.13546/j.cnki.tjyjc.2025.20.005.
[298]何继新,李瑞贤,刘高健. 数字经济与银发经济深度融合发展:内涵意蕴、理论逻辑与发展路径[J].哈尔滨商业大学学报(社会科学版),2025,(06):96-108.
[299]朱波,周思彤,裴珊,等. “数”造韧性:数字经济参与如何赋能农户生计韧性提升[J].中国软科学,2025,(10):50-60.
[300]罗云开. 欧美博弈回溯视域下数字经济税收问题探析[J].国际贸易,2025,(10):77-86.DOI:10.14114/j.cnki.itrade.2025.10.009.
[301]田野,王伟,黄进. 数字经济对农业绿色发展韧性的影响研究[J].农业技术经济,2025,(10):130-144.DOI:10.13246/j.cnki.jae.2025.10.005.
[302]曹冰雪,李瑾. 数字经济对超大城市农村居民收入阶层跃升的影响——要素非对称视角下北京市调查数据分析[J].城市问题,2025,(10):81-92.DOI:10.13239/j.bjsshkxy.cswt.251008.
[303]荆春棋,李莉. 社会信用体系、数字经济与企业ESG策略性披露[J].山西财经大学学报,2025,47(10):115-126.DOI:10.13781/j.cnki.1007-9556.2025.10.010.
[304]田晖,张俊鹏. “一带一路”倡议对沿线国家数字经济发展的影响研究[J].经济地理,2025,45(10):49-57+89.DOI:10.15957/j.cnki.jjdl.2025.10.006.
[305]谢耄宜,程艺萍. 数字经济发展水平对城市居民收入的影响——基于不同来源收入视角[J].城市发展研究,2025,32(10):118-122.
[306]席恒,王涵,任行. 数字经济发展与社会保险制度的适应性改革[J].中国行政管理,2025,41(10):113-122.DOI:10.19735/j.issn.1006-0863.2025.10.11.
[307]张丽丽. 西藏数字经济高质量发展的法治保障研究[J].西藏研究,2025,(05):142-154+160.
[308]周玉玺,高瑞敏. 黄河流域乡村数字经济与生态韧性的协同演化及驱动因素[J].资源科学,2025,47(10):2145-2160.
[309]俞杰,吴玲枝. 数字经济背景下多边税收征管合作:挑战与建议[J].财政科学,2025,(10):62-71.DOI:10.19477/j.cnki.10-1368/f.2025.10.013.
[310]张少华,陈鑫,黎美玲. 中国数字经济产业存在税收缺口问题吗?[J].同济大学学报(社会科学版),2025,36(05):116-129.
[311]赖小东,谢过. 中国数字经济网络发展与“绿色中国”建设——基于碳减排的证据[J].技术经济,2025,44(10):60-72.
[312]高江涛,袁红林. 数字经济对中国粮食产业高质量发展的影响研究[J].江西社会科学,2025,45(10):71-82.
[313]王娟娟,徐萍桧,孙久文. 数字经济如何通过消费促进全国统一大市场建设[J].兰州学刊,2025,(06):26-43.
[314]孙文婷,董昕灵. 逆全球化趋势下数字经济、劳动力替代与全球价值链重构[J].西北民族大学学报(哲学社会科学版),2025,(05):108-121.DOI:10.14084/j.cnki.cn62-1185/c.20251023.002.
[315]孙鲲鹏,张颖,白历如. 财税推动数字经济健康发展的中国实践——学习《习近平经济文选》第一卷[J].财贸经济,2025,46(10):18-35.DOI:10.19795/j.cnki.cn11-1166/f.20251021.002.
[316]成鹏飞,李松亮,谢芳婷,等. 数字经济赋能制造业结构优化升级的机理与实证研究[J].系统工程,2025,43(05):56-69.
[317]高艺可,龚向和. 数字经济范式下的劳工权益保障——基于工时认定要素嬗变的分析[J/OL].中南民族大学学报(人文社会科学版),1-13[2026-04-19].https://doi.org/10.19898/j.cnki.42-1704/C.20251011.01.
[318]苏燕. 数字经济时代图书馆典藏流通创新实践[J].山西财经大学学报,2025,47(S2):26-28.
[319]海鹰. 数字经济时代下高校创新创业教育改革路径选择[J].山西财经大学学报,2025,47(S2):196-198.
[320]成彦. 数字经济时代职业院校家政人才培养创新[J].山西财经大学学报,2025,47(S2):235-237.
[321]赵沫. 数字经济时代翻译专业人才培养路径[J].山西财经大学学报,2025,47(S2):292-294.
[322]穆达. 数字经济背景下高校会计学课程教学改革[J].山西财经大学学报,2025,47(S2):277-279.
[323]周正卿. 大型体育赛事对体育消费的影响——基于数字经济背景[J].山西财经大学学报,2025,47(S2):107-109.
[324]殷文奇,马明娟. 数字经济发展对县域经济韧性的影响[J].山西财经大学学报,2025,47(S2):11-13.
[325]韦家正. 物联网赋能数字经济高质量发展的实施路径[J].山西财经大学学报,2025,47(S2):14-16.
[326]黄晓锋. 数字经济对高校学生创新创业能力培养的影响[J].山西财经大学学报,2025,47(S2):199-201.
[327]陆瑶,杨佳. 数字经济时代技术变革对公司金融的影响研究[J].经济科学,2025,(05):162-184.
[328]康琛宇,程紫函. 数字经济对劳动力就业质量的影响研究[J].宏观经济研究,2025,(10):113-127.DOI:10.16304/j.cnki.11-3952/f.2025.10.003.
[329]李彩平,张守夫. 新型集体经济发展对农民农村共同富裕的影响——基于农村劳动力转移和乡村数字经济的双重视角[J].华东经济管理,2025,39(11):13-22.DOI:10.19629/j.cnki.34-1014/f.250521002.
[330]杨万平,姚清宇,李冬. 数字经济赋能高质量发展的空间门槛效应及地理衰减边界——来自长三角的证据[J].华东经济管理,2025,39(11):79-90.DOI:10.19629/j.cnki.34-1014/f.250518005.
[331]何枭吟,陈汉驰,焦成焕. 数字经济对现代化产业体系的非对称影响[J].华东经济管理,2025,39(11):91-100.DOI:10.19629/j.cnki.34-1014/f.250327023.
[332]王娟娟,张可云. 数字经济时代商贸流通促进城乡融合发展的新思路——基于区域协调发展视角[J].社会科学辑刊,2025,(06):120-131.
[333]杨嘉懿,李家祥. 产业资本循环视角下实体经济和数字经济融合模式研究[J].中州学刊,2025,(10):28-35.
[334]宋孟起,李晓华. 数字经济中的超级员工现象及对企业治理的影响——一个制度经济学视角[J].商业经济与管理,2025,(10):68-79.DOI:10.14134/j.cnki.cn33-1336/f.2025.10.005.
[335]张国胜,陈予涵,李欣珏. 双重租金视角下的企业间工资差距:数字经济时代共同富裕的持续性挑战[J].劳动经济研究,2025,13(05):142-168.
[336]纪园园,卫雪心,朱倩. 数字经济对居民消费分布的影响研究——基于分位数回归[J].上海经济研究,2025,(10):66-77.DOI:10.19626/j.cnki.cn31-1163/f.2025.10.008.
[337]张森,温军. 数字经济创新与新质生产力发展融合共生:基本要义、形成机理与实现路径[J].现代经济探讨,2025,(10):15-25.DOI:10.13891/j.cnki.mer.2025.10.010.
[338]欧阳日辉,徐远彬. “十五五”时期我国实体经济和数字经济深度融合的阶段性特征与战略举措[J].经济纵横,2025,(10):9-20+137.DOI:10.16528/j.cnki.22-1054/f.202510009.
[339]余永华,李小玉. 数字经济对城乡融合发展的影响及其空间效应[J].经济纵横,2025,(10):79-87.DOI:10.16528/j.cnki.22-1054/f.202510079.
[340]李磊,陈思佳. 数字经济、非认知能力与女性工资收入[J].劳动经济研究,2025,13(05):92-116.
[341]王敏,张海生. 省域数字经济与高职教育耦合协调性的量化评价[J].教育学术月刊,2025,(10):59-66.DOI:10.16477/j.cnki.issn1674-2311.2025.10.004.
[342]王晓彤,任波. 数字经济与体育产业融合对体育产业链韧性影响的实证研究[J].武汉体育学院学报,2025,59(10):44-52.DOI:10.15930/j.cnki.wtxb.2025.10.004.
[343]乔艺波,张紫柠,罗震东. 数字经济驱动的县域产业空间演化特征与规划启示——基于山东省曹县的经验观察[J].国际城市规划,2025,40(06):55-63.DOI:10.19830/j.upi.2025.366.
[344]李玮玮,郑文清. 数字经济、技术转移与制造业创新效率[J].统计与决策,2025,41(19):106-111.DOI:10.13546/j.cnki.tjyjc.2025.19.018.
[345]王海燕,钱鹏. 数字经济发展与国内大循环:理论分析与实证检验[J].统计与决策,2025,41(19):100-105.DOI:10.13546/j.cnki.tjyjc.2025.19.017.
[346]陈璇,李国平. 数字经济与劳动力职业变动——基于中国家庭追踪调查的微观证据[J].统计与决策,2025,41(19):78-82.DOI:10.13546/j.cnki.tjyjc.2025.19.013.
[347]任保平,豆渊博. 人文经济学实践中文化产业与数字经济的融合[J].经济与管理评论,2026,42(01):19-28.DOI:10.13962/j.cnki.37-1486/f.2026.01.002.
[348]蒋瑛,殷贵坤,杨忠震. 东道国数字经济发展对中国对外直接投资效率的影响——基于随机前沿引力模型和双边随机前沿模型的测算[J].国际经贸探索,2025,41(10):91-107.DOI:10.13687/j.cnki.gjjmts.20251009.001.
[349]刘雅君. 数字经济如何生成区域间创新鸿沟?——基于数字基础设施和创业活跃度视角[J].投资研究,2025,44(10):96-114.
[350]王茂光,张建翔. 数字经济赋能制造业出口升级——基于珠三角城市的经验证据[J].科技管理研究,2025,45(19):96-103.
[351]魏峰,姚欣茹. 数字经济对我国乡村全面振兴的影响——基于机器学习的实证分析[J].科技管理研究,2025,45(19):165-175.
[352]程广斌,栗靖茹,吴家庆. 数字经济、研发要素流动与高技术制造业绿色创新效率[J].统计与信息论坛,2025,40(10):46-60.DOI:10.20207/j.cnki.1007-3116.2025.0041.
[353]郑耀群,张彬,柴建. 中国数字经济关联网络结构特征及演化机制研究[J/OL].系统工程理论与实践,1-19[2026-04-19].https://link.cnki.net/urlid/11.2267.N.20251009.0915.010.
[354]朱炎生. 价值创造:数字经济时代国际税制的理论基础[J].国际税收,2025,(10):3-12.DOI:10.19376/j.cnki.cn10-1142/f.2025.10.007.
[355]刘志安,吴强,孙全民,等. 数字经济背景下完善税收风险管理的思考[J].国际税收,2025,(10):69-73.DOI:10.19376/j.cnki.cn10-1142/f.2025.10.001.
[356]冯佳林,袁祎开,孙忠娟. 数字经济政策如何赋能企业新质生产力?[J].经济与管理研究,2025,46(10):129-144.DOI:10.13502/j.cnki.issn1000-7636.2025.10.008.
[357]何思祺,李傲然,刘培学,等. 城市数字经济水平如何影响文旅企业空间选择?——基于上市公司总部-分支网络的研究[J].旅游学刊,2025,40(10):117-133.DOI:10.19765/j.cnki.1002-5006.2025.10.012.
[358]马志越,朱风宁. 数字经济与区域经济韧性:影响机制与分异研究[J].学术交流,2025,(10):98-115.
[359]战明华,吴程熙,卢垚. 数字经济、预期形成机制与货币政策效果——基于卢卡斯批判的再审视[J].财经研究,2025,51(10):4-18.DOI:10.16538/j.cnki.jfe.20250902.201.
[360]方师乐,王伟新,殷徐康,等. “数”风凭借力:数字经济时代的性别鸿沟弥合[J].财经研究,2025,51(10):35-49.DOI:10.16538/j.cnki.jfe.20250720.401.
[361]朱方伟. 数字经济时代高校人才培养模式改革——湖北数字经济学院的探索[J].新文科教育研究,2025,(03):5-12+141.
[362]阳镇,王文娜. 数字经济国际竞争力:有为政府视角[J].重庆社会科学,2025,(09):20-37.DOI:10.19631/j.cnki.css.2025.009.002.
[363]徐紫嫣,李涛,赵显莉. 数字经济对城市绿色全要素生产率的影响及其作用机制[J].改革,2025,(09):64-79.
[364]丁国峰. 论数字经济背景下扼杀式并购的反垄断规制之优化[J].甘肃政法大学学报,2025,(05):26-37.
[365]张利敏,黄熔,武前波,等. 数字经济产业空间格局演化及影响因素:以东莞市为例[J/OL].世界地理研究,1-16[2026-04-19].https://link.cnki.net/urlid/31.1626.P.20250928.1314.002.
[366]滕云. 评《数字经济下的文化创意产业集聚发展研究》[J].统计与决策,2025,41(18):2+189.
[367]兰梓睿,刘保留. 数字经济与创新要素配置效率:影响效应与作用机制[J].统计与决策,2025,41(18):89-94.DOI:10.13546/j.cnki.tjyjc.2025.18.015.
[368]李静雯,邱国庆. 数字经济与制造业现代产业体系耦合协调发展研究[J].统计与决策,2025,41(18):83-89.DOI:10.13546/j.cnki.tjyjc.2025.18.014.
[369]樊晓燕,李娜. 数字经济发展、公共服务现代化与农民农村共同富裕[J].统计与决策,2025,41(18):36-40.DOI:10.13546/j.cnki.tjyjc.2025.18.006.
[370]陈美华,曹智焰. 数字经济时代零工经济模式中的时间规训机制研究[J].政治经济学评论,2025,16(05):164-182.
[371]刘子林,张志敏,胡润哲,等. IPEF数字经济合作对中国数字产业的影响评估与应对思路[J].国际贸易,2025,(09):49-60+84.DOI:10.14114/j.cnki.itrade.2025.09.010.
[372]李慧泉,简兆权. 制造业生产率提升与创新发展:数字经济赋能的实证研究[J].系统管理学报,2025,34(05):1355-1367.
[373]王雨薇,赵德起. 数字经济对制造业转型升级的影响——基于空间杜宾模型的实证分析[J].工程管理科技前沿,2025,44(05):60-67.
[374]寇明婷,陈宁宁. 数字经济与区域创新:投入产出双增的效率悖论[J/OL].科研管理,1-16[2026-04-19].https://link.cnki.net/urlid/11.1567.G3.20250926.1609.002.
[375]张新林,仇方道,李珞珈,等. 碳排放对数字经济驱动产业升级的动态调节机制——以长三角地区为例[J].经济地理,2025,45(09):139-148+180.DOI:10.15957/j.cnki.jjdl.2025.09.014.
[376]杨兴龙,孙芳城. 数字经济时代的会计服务业:视域拓展、分析框架与演进路径[J].财务研究,2025,(05):27-39.DOI:10.14115/j.cnki.10-1242/f.2025.05.002.
[377]黎文飞,陈雪莹. 数字经济政策赋能企业数字技术创新:效应与机制[J].财务研究,2025,(05):56-72.DOI:10.14115/j.cnki.10-1242/f.2025.05.010.
[378]谢景伟,郭丽君. 数字经济赋能农业现代化的机制与效应研究[J].财经理论与实践,2025,46(05):123-128.DOI:10.16339/j.cnki.hdxbcjb.2025.05.015.
[379]熊卓然,张志民,钟玮. 数字经济赋能制造业转型升级——来自重庆市面板数据的证据[J].财经理论与实践,2025,46(05):146-152.DOI:10.16339/j.cnki.hdxbcjb.2025.05.018.
[380]贾玉成. 数字经济发展与企业对外绿地投资“瘦身”[J].国际经贸探索,2025,41(09):90-108.DOI:10.13687/j.cnki.gjjmts.2025.09.003.
[381]候永康,王婷,王科斌. 数字经济与老年劳动参与——赋能还是抑制?[J].人口与经济,2025,(05):128-143.
[382]张园园,孙燕芳. 数字经济要素驱动区域新质生产力提升的路径——基于黄河流域与长江经济带的对比[J].资源科学,2025,47(09):1839-1853.
[383]陈浩天,肖延玉. 数字经济与公共服务高质量发展耦合协调的时空演化和影响因素[J].北京师范大学学报(社会科学版),2025,(05):147-160.
[384]刘晓瑞,杨燕,剌美香,等. 数字经济对农业高质量发展的影响研究——基于山西省2012—2022年面板数据的分析[J].中国农业资源与区划,2025,46(09):155-164.
[385]白云朴,赵鸿洋. 数字经济政策赋能新质生产力——基于大数据综合试验区的准自然实验[J/OL].科学学与科学技术管理,1-25[2026-04-19].https://doi.org/10.20201/j.cnki.ssstm.20250923.002.
[386]周文,余琦. 数字经济与企业组织形态变革[J].江西财经大学学报,2025,(06):63-74.DOI:10.13676/j.cnki.cn36-1224/f.20250924.001.
[387]任会明,余运江,叶明确. 数字经济对新质生产力的空间溢出效应研究——来自大数据综合试验区的证据[J].兰州学刊,2025,(06):95-114.
[388]朱焱,袁搏,张佃波. 数字经济驱动体育城市全民健身智慧化转型的门槛效应[J].体育学刊,2025,32(06):50-59.DOI:10.16237/j.cnki.cn44-1404/g8.20250922.003.
[389]陈燕儿,周建芳. 人口高质量发展对数字经济的影响研究——来自OECD国家的证据[J].西北人口,2026,47(01):25-38.DOI:10.15884/j.cnki.issn.1007-0672.2026.01.003.
[390]戴翔. 数字经济下全球要素分工新趋势、新挑战及中国开放新举措[J].天津社会科学,2025,(05):104-111.DOI:10.16240/j.cnki.1002-3976.2025.05.015.
[391]员巧云,张清华,张聪志,等. 数字经济背景下的无形资产——生产率增长的催化剂[J].南开经济研究,2025,(09):97-115.DOI:10.14116/j.nkes.2025.09.006.
[392]战明华,卢垚. 数字经济、市场结构变迁与货币政策传导的双重效应[J].经济研究,2025,60(09):25-46.
[393]郑雪梅,邹粉菊. 数字经济赋能制造业供应链韧性路径研究[J].中国经济问题,2025,(05):79-94.DOI:10.19365/j.issn1000-4181.2025.05.06.
[394]胡梦晨. 以数字经济发展赋能中国式现代化迈上新台阶——评《现代化新征程中的数字经济》[J].国际经济合作,2025,41(05):2.
[395]曲娜. 数字经济如何推动共同富裕进程——评《数字经济赋能的理论与实践路径》[J].国际经济合作,2025,41(05):95.
[396]高瑜,李响,刘凯丰. 数字经济、居民收入与乡村全面振兴——基于技能偏向性技术进步的视角[J].南开学报(哲学社会科学版),2025,(05):103-115.
[397]宋科. 数字经济时代的人民币国际化之路[J].学术研究,2025,(09):99-107.
[398]彭坤杰,沈航,陈丹. 长三角地区科技创新与数字经济适配度的时空演化特征及提升路径[J].科技管理研究,2025,45(18):94-105.
[399]宋琪,吴宇森. 数字技术创新合作网络的演化特征及影响因素——以中国数字经济核心产业专利为例[J].科技管理研究,2025,45(18):150-160.
[400]廉同辉,杨胜志,王昕. 数字经济背景下文旅企业数字化转型影响因素研究——基于“TOE”框架[J].苏州大学学报(哲学社会科学版),2025,46(05):116-129.DOI:10.19563/j.cnki.sdzs.2025.05.011.




目明心亮
立心力行
声明:资料源于网络,经作者整理筛选调整清洗,仅供学习,禁止商用,如有侵权联系我们立即删除。
我知道你“在看”哟~


