手机版
二维码
购物车
(
0
)
供应
求购
公司
团购
展会
资讯
招商
品牌
人才
知道
专题
图库
视频
下载
商圈
推广
热搜:
采购方式
甲带
滤芯
气动隔膜泵
带式称重给煤机
减速机型号
无级变速机
链式给煤机
履带
减速机
首页
供应
求购
公司
团购
展会
资讯
招商
品牌
人才
知道
专题
图库
视频
下载
商圈
首页
>
资讯
>
展会资讯
深圳市2026年3月房地产市场报告
日期:2026-04-21 11:10:16 来源:网络整理 作者:本站编辑
评论:0
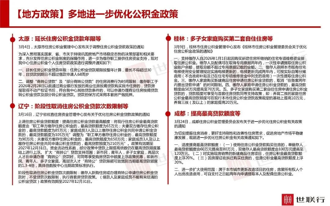
深圳市2026年3月房地产市场报告
打赏
更多
>
同类资讯
• 【工作动态】省市场监管局赴富
0
条
相关评论
推荐图文
推荐资讯
点击排行
0
1
2026年工业电气行业,这5个方向要起飞
0
2
AI时代趋势发展与个人探索方向研究报告
0
3
2026低空经济行业分析以及标杆企业研究报告(定制)
0
4
兖矿能源——2025企业能力分析研究报告
0
5
关于“病娇疯批”型角色审美现象的专题研究报告
0
6
机器人具身智能产业机遇研究报告(2026-2035)
0
7
伊利股份——2025企业能力分析研究报告
0
8
中铝国际——2025企业能力分析研究报告
0
9
2026年中国人才市场深度报告:岗位需求、薪资差异与城市选择
网站首页
|
关于我们
|
联系方式
|
使用协议
|
版权隐私
|
网站地图
|
排名推广
|
广告服务
|
积分换礼
|
网站留言
|
RSS订阅
|
违规举报
|
皖ICP备20008326号-18
(c)2008-2022 免费发布网 All Rights Reserved