
2025年,中国公募基金行业在监管“长牙带刺”、推动高质量发展的大背景下,经历了强监管、严问责的一年。自当年5月证监会发布《推动公募基金高质量发展行动方案》以来,监管机构持续强化执法力度,对各类违规行为保持高压态势。
根据新华财经和面包财经研究员不完全统计,2025年,共有超过25家公募基金管理人因各类违规被各地证监会、中国证券业协会等监管机构处罚。其中,富国基金、华安基金等公司涉及多领域违规,西部利得基金等公司年内多次被监管 “点名”。
富国、华安基金等因多项违规被罚
2025 年公募基金监管处罚中,富国基金、华安基金等机构违规覆盖领域较多。
2025年11月11日,中国证监会上海监管局对富国基金采取了责令改正的行政监管措施。根据信披公告,富国基金在公司治理、合规内控、投资运作、人员管理、其他问题(销售问题、财务管理)方面存在违规情形。同日,公司两名高级管理人员分别因投资运作、其他问题(销售管理)被出具警示函。

图1:富国基金因公司治理、合规内控等问题被责令改正
富国基金在公告中披露,截至报告期末,公司己采取包括完善公司相关制度细则、优化相关系统流程、完善合规内控机制在内的一系列整改措施。公司整改成果已经上海证监局验收通过,相关措施已被解除。
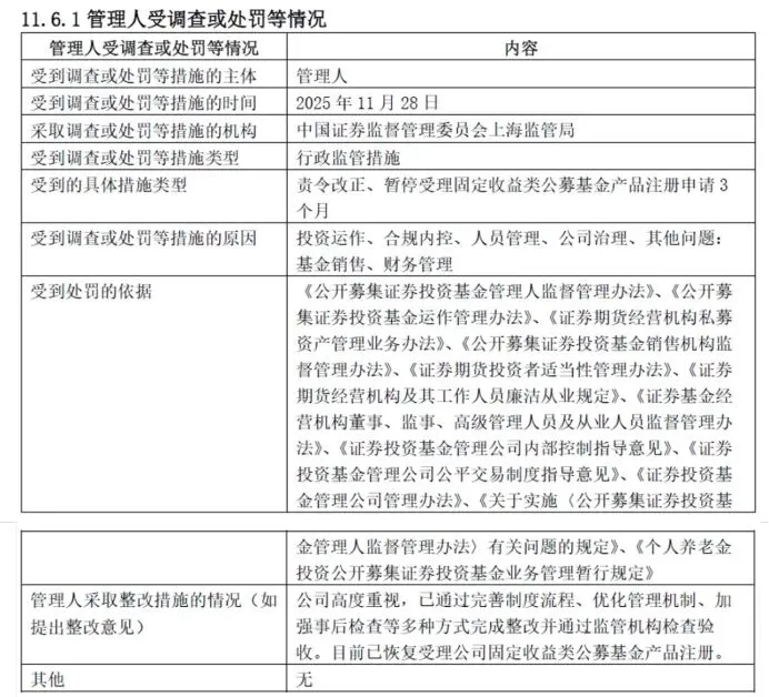
华安基金则于2025年11月28日被中国证监会上海监管局责令改正、暂停受理固定收益类公募基金产品注册申请3个月。其违规问题同样涉及投资运作、合规内控、人员管理、公司治理、基金销售及财务管理等多个环节。同日,华安基金4名高级管理人员因相关违规问题,被监管部门分别出具警示函。

图2:华安基金因多项违规被责令改正并暂停受理部分产品注册
华安基金在信披报告中称,公司高度重视,已通过完善制度流程、优化管理机制、加强事后检查等多种方式完成整改并通过监管机构检查验收。目前已恢复受理公司固定收益类公募基金产品注册。
除上述头部机构外,长安基金、南华基金等公司在2025年也因多类问题被罚,违规事项涉及合规内控、人员管理、信息披露等领域。
西部利得基金年内两次被监管“点名”
从 2025 年公募基金处罚频率来看,西部利得基金年内两次被监管采取措施,是受罚次数较多的机构之一。
根据公告披露,2025年3月26日,西部利得基金因合规内控、人员管理、廉洁从业及其他问题被中国证监会上海监管局出具警示函。同日,公司高管因信息技术等问题被出具警示函。西部利得基金在产品2025年中报中称,公司已积极采取整改措施,包括但不限于流程优化、加强员工执业培训等方式。截至报告期末,整改工作已完成。

图3:西部利得基金被出局警示函
值得关注的是,2025年12月23日,西部利得基金再度因信息披露违规被中国证监会上海监管局出具警示函,受到处罚的依据为《公开募集证券投资基金信息披露管理办法》。
【读财报】是由新华财经与面包财经共同打造的一档以上市公司财报解读为主要内容的栏目。新华财经是新华社承建的国家金融信息平台,内容全面覆盖全球股市、汇市和债市等金融市场,提供权威、专业、全面的金融信息服务。
免责声明:本文仅供信息分享,不构成对任何人的任何投资建议。
版权声明:本作品版权归面包财经所有,未经授权不得转载、摘编或利用其它方式使用本作品。
面包财经官网邮箱:mt@mbcaijing.com


