人形机器人行业的快速发展正驱动传感器市场持续扩展,尤其是视觉、力觉及触觉传感器领域迎来显著增长机遇。视觉传感器作为机器人感知环境的核心组件,3D视觉技术因其高精度物体识别与空间感知能力,正逐步成为工业和服务机器人领域的标配。力觉传感器方面,六维力传感器凭借其在高精度操作和人机交互中的关键作用,市场需求持续攀升,预计未来几年内将实现快速增长。触觉传感器则处于产业化早期,但随着机器人灵巧操作要求的提升,其作为高端机器人系统的核心感知模块,市场潜力巨大。
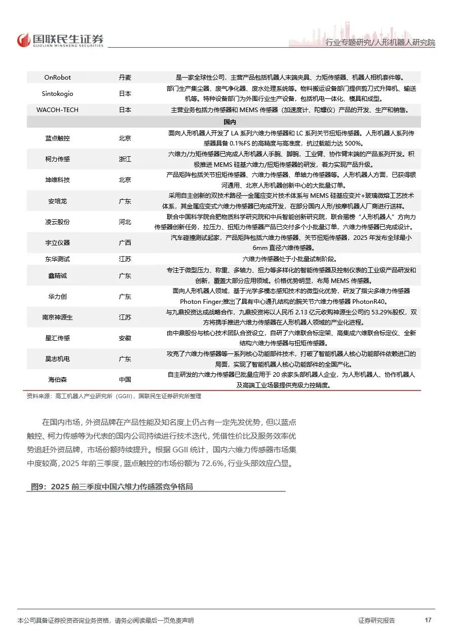
在人形机器人传感器市场中,国内外多家企业正积极布局并加速技术迭代。视觉传感器领域,海康威视、奥比中光等国内企业凭借全栈解决方案和高精度产品,逐步缩小与国际巨头的差距。力觉传感器方面,柯力传感、凌云股份等企业通过技术创新和规模化生产,推动六维力传感器成本下降,加速国产替代进程。触觉传感器领域,尽管海外厂商目前占据主导地位,但国内帕西尼、汉威科技等企业正积极布局,通过柔性阵列式、磁/霍尔阵列式及光学视触觉等多路径探索,推动触觉传感器技术向更高精度和更低成本方向发展。随着机器人应用场景的不断拓展,传感器市场将持续受益,迎来更广阔的发展空间。
































人形机器人行业传感器深度报告-感知无界,智领未来:机器人传感器加速智能进化
1、
1、2026AI领域数据合理使用的司法实践与产业启示报告-赛迪前瞻.pdf
2、电力设备行业深度报告:电新行业,储能、锂电、海风高景气,长期配置价值凸显.pdf
3、华泰证券:海峡管控逾月致亚洲石化链断供加深.pdf
4、量化测算绿电弹性与空间:算电协同、绿电直连:AI时代的“绿色石油”.pdf
5、煤炭海外再平衡收紧——卡塔尔、印尼、美国影响分析.pdf
6、摩托车行业2025Q4复盘:张雪机车的海外竞争对手经营状况如何?-中信建投.pdf
7、能源缺口对全球增长意味着什么?.pdf
8、汽车零部件行业专题研究:汽车零部件全球化赛道.pdf
9、汽车行业专题:汽车智能化+出海成为主赛道,机器人有望提升板块估值.pdf
10、人形机器人行业传感器深度报告-感知无界,智领未来:机器人传感器加速智能进化.pdf
11、赛迪智库:2026建立未来产业投入增长机制研究报告.pdf
12、商业航天电源行业深度报告:全球卫星星座加速组网,空间电源需求拐点将至.pdf
13、食品饮料:多元工业化奇点将至,企业迎来黄金发展期.pdf
14、腾讯营销洞察(TMI):年轻世代QQ社交行为洞察报告(2026).pdf
15、通信行业量子科技专题报告:全球竞逐量子科技,产业化开启发展新周期.pdf
16、通胀专题深度报告:物价复苏的线索与资产配置思路.pdf
17、中信建投证券:医药消费及生物制品行业2026展望.pdf
18、中邮证券-新天然气-603393-深度报告:UCG技术解锁煤炭开发全新模式.pdf
本平台只做公开内容的整理分析分享,内容来源于网络,仅供参考,不构成任何建议,版权归原撰写发布机构所有,所有内容通过公开合法渠道获得合理引用,如涉及侵权,请及时联系我们删除;如对内容存疑,请与撰写、发布机构联系。



