

《宠物行业蓝皮书》由apa亚宠会旗下亚宠研究院联合知名咨询公司、头部电商平台、行业优秀品牌、知名宠物连锁门店、医院等众多战略合作方共同出品,旨在通过市场调研、大数据分析、企业访谈、专题研究等形式,产出专业性、前瞻性、指导性的研究成果,为宠物业界人士和即将进入宠物行业的人士提供可靠、有依据的信息、资讯,助力中国宠物行业迈向更规范、更健康、更具温度的未来。
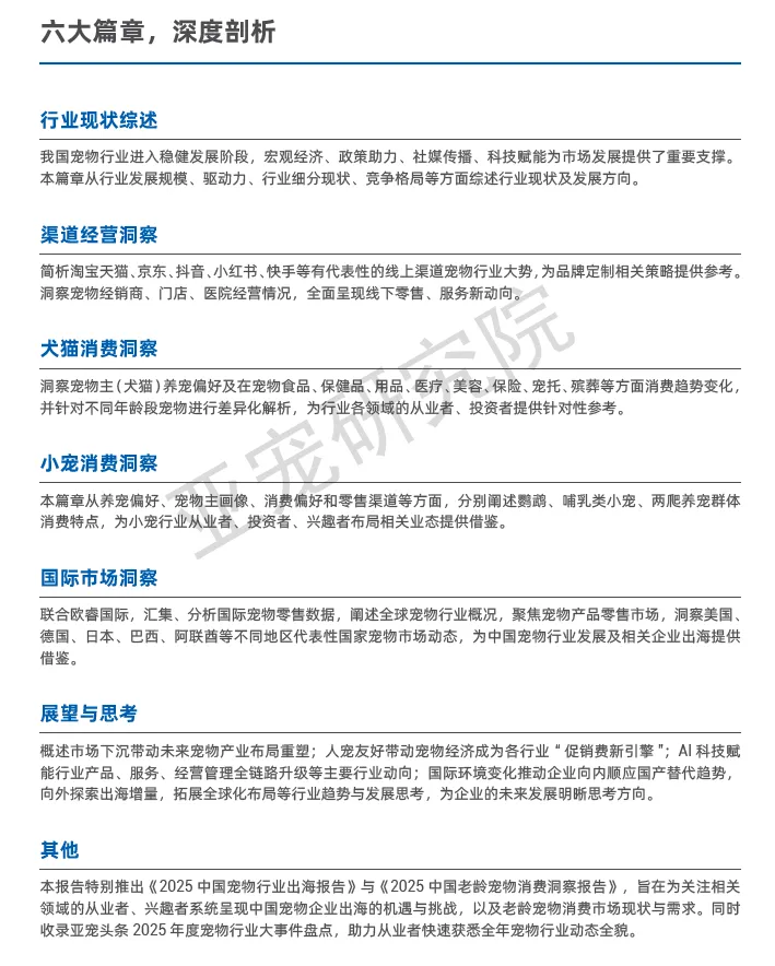
现《宠物行业蓝皮书:2025中国宠物行业发展报告》完整版在业界众多企业家、专家的指导下以及数百名从业者和逾万名宠物主的支持与帮助下全面发行。报告在保留行业现状综述、渠道经营洞察、犬猫消费洞察、小宠消费洞察、国际市场洞察、展望与思考六大板块的基础上特别收录《2025中国宠物行业出海报告》、《2025中国老龄宠物消费洞察报告》,以及亚宠头条2025年宠物行业大事件盘点,全书既有对市场规模、增长态势、竞争格局的客观分析,也有对消费痛点、行业短板、创新方向的深度思考;既展现了宠物行业蓬勃发展的生机与活力,也直面产业发展过程中的问题与挑战 ; 同时,也对国际宠物行业现状做了简要洞察,力求全面、精准地呈现 2025 年中国宠物行业的真实全貌。

2025年,宏观经济环境稳步复苏,居民消费理念持续升级,人口结构变迁与生活方式转变,进一步推动宠物行业朝着精细化、科学化、智能化、人性化方向深度演进,宠物经济也成为消费市场中极具活力与韧性的细分赛道。养宠人群不断年轻化、多元化,Z 世代成为消费主力军,银发养宠群体与新市民养宠需求逐步释放,下沉市场潜力持续激活,行业增长逻辑从 “ 数量扩张 ” 转向 “ 质量提升 ”,单宠消费能力不断增强,产业链上下游协同发展的格局愈发清晰。
同时,2025 年是宠物经济 “ 政策元年 ”,行业从野蛮生长进入高质量发展新阶段,并成为消费升级核心赛道。各地政府密集下场,纷纷提出发展宠物经济,建设产业集群(产业园);支持企业发展,提出资金奖补,倡导宠物友好城市。可见发展宠物经济已经从「民间」到「官方」,从「单一」到「全链」,从「无序」到「提质」。
此外,行业面临着全新的变革与考验。消费端对宠物食品的安全健康、用品的智能便捷、服务的专业贴心提出了更高要求,品质化、个性化、功能化成为消费核心诉求;供给端则面临着品牌竞争加剧、产品同质化、技术创新不足、行业标准待完善等问题;国产替代与品牌升级成为行业共识,科技赋能与模式创新成为突破瓶颈的关键。从宠物食品的工艺革新与营养细分,到宠物医疗的规范化发展与预防医学普及;从智能用品的 AI 技术落地,到小宠经济、老龄宠物市场的悄然崛起,每一个细分赛道的变化,都折射出行业发展的新动向,也蕴藏着产业升级的新机遇。
发展趋势一
宏观经济稳定,人口结构变迁,情感属性助力以及社会环境变化推动市场规模稳定上扬
2025 年我国经济总量平稳增长,核心 CPI 同比上涨 0.7%,其中,宠物所属的其他用品及服务类别同比上涨 9.3% 。
单身人口与老龄人口不断增加、城镇化率持续上升、养宠消费的 “ 情感属性 ” 加持,以及社会对养宠的包容度的提升均有益于宠物消费潜力的进一步释放。
发展趋势二
政府扶持地方产业集群化发展,市场下沉带动未来宠物产业布局重塑
近年来宠物市场下沉趋势明显,不同线级城市存在消费差异,将对相关产品的定价逻辑与营销策略带来影响。
同时各地方政府持续加码宠物产业支持,从政策、消费、就业、产业链等多维度全面激活城市宠物经济活力,不断推动宠物经济与城市消费、文旅融合,依托地方资源发展当地特色宠物产业成为行业重要发展方向之一。
发展趋势三
人宠友好带动宠物经济成为各行业“促销费引擎”
携宠出行热潮与宠物友好环境建设双向赋能,“宠物友好” 、“可带宠物” 搜索量飙升,各地积极出台宠物友好扶持政策,助力人宠共融消费场景增加。
随着人宠共融加深,食品、保健、服饰、家电、汽车、酒店、交通运输等各行业全面拥抱宠物经济,产业外企业加速宠物赛道布局、融合。
发展趋势四
AI 科技赋能行业研发、服务、经营管理等全链路升级
宠物智能成为继医疗保健后的第二大吸金赛道。AI 技术可赋能智能产品研发,在升级实现更精准的宠物健康管理与行为监测的同时可汇集数据反哺生产研发端优化产品、服务,形成良性循环,提升行业整体服务能级。
AI 技术可协助破解企业数字化增长痛点,优化供应链管理体系,提生企业经营效率。
发展趋势五
工艺创新驱动食品市场扩张,宠物全生命周期精准营养成为主流趋势
宠物食品加工工艺持续迭代创新,酥化粮、鲜粮快速兴起,与烘焙粮、冻干粮、罐头、保健零食共同推动市场规模稳步增长。
宠物主“专宠专用”的消费理念升级,为爱宠选择专用产品时,年龄是犬猫主人共同考虑的首要因素。围绕不同年龄的宠物精准营养解决方案,已成为犬猫食品赛道主流研发方向。
发展趋势六
宠物用品向健康管理、情感价值以及全场景多维度赋能
宠物用品在满足基础功能、宠物体型适配等基本要求上,围绕健康管理监测、人宠双向情感价值赋能、出行与共居全场景多样化创新延展。
美容清洁用品保持高增速,吸引跨界品牌入局;家居用品深度融合人宠共居理念,兼顾家居美学与使用便利;宠物出行场景由犬市场向猫市场延伸,功能化、时尚服装配饰受青睐。
智能用品加速科技赋能与多设备联动,从单一智能硬件向全场景智能养宠与健康跟踪管理生态升级。
发展趋势七
短视频平台带动零售、服务双增长, 即时零售作为新兴履约方式逐渐渗透
短视频平台直播及内容运营已成为零售、服务增长的重要推手,2025 年相关平台宠物类目GMV、直播商家数量及场次均实现大幅增长,不仅带动宠物零售品类销量攀升,还推动宠物洗护、健康科普、寄养等服务的线上转化与普及。
即时零售凭借线上下单、门店发货,30 分钟可达模式快速渗透,电商平台与线下门店合作通过 “即时配送 + 体验” 实现价值重塑。
发展趋势八
服务赛道营收承压,专业化、体验化升级成为破局关键
宠物医院、门店数营收增长面临压力;宠物医院通过延伸医疗服务场景、设立专科门诊、开展衍生业态拓展营收来源,并通过提升就诊环境与社媒营销引流拓客;宠物门店头部梯队以服务为主要营收来源,商品零售贡献相比一般门店占比较低,说明高附加值服务与精细化客户管理仍是经营重点。
此外,宠物超市、宠物主题餐厅等特色经营模式的出现标志着宠物经济从 “基础需求供给”向 “生活方式提升” 的转变,体验化服务重要性将进一步升级。
发展趋势九
年轻养宠群体带动小宠市场趋向精细化喂养与养宠场景升级
小宠市正成为年轻养宠群体的新宠,线上增速超越宠物行业整体水平。宠物主对小宠生活品质的重视程度持续提升,追求喂养环节的精细化,同时关注居家与出行场景的消费双升级,消费理念、趋势向更为成熟的犬猫市场靠拢。
发展趋势十
国际环境变化推动企业向内顺应国产替代趋势,向外探索出海增量,拓展全球化布局
国际环境变化与关税问题未来仍是焦点,中美关税不断变化,加速国产替代与出海企业海外本地化建厂进程。
近年来中国宠物零售规模增速逐年放缓,出海仍是中国企业寻找新的增量市场的有效途径之一。出于已有客户资源、产品适配性、政策关税和品牌建设考虑,亚太地区仍是目前国内宠物企业出海意向较高的目标市场。
此值中国宠物行业走过粗放发展,迎来理性繁荣、精细深耕的全新纪元,《宠物行业蓝皮书:2025中国宠物行业发展报告》完整版正式发售,并将在公众号的后续系列文章中精选各章节更多细分维度与详实调研数据进行分享解读,敬请关注!





