手机版
二维码
购物车
(
0
)
供应
求购
公司
团购
展会
资讯
招商
品牌
人才
知道
专题
图库
视频
下载
商圈
推广
热搜:
采购方式
甲带
滤芯
气动隔膜泵
减速机
带式称重给煤机
履带
减速机型号
链式给煤机
无级变速机
首页
供应
求购
公司
团购
展会
资讯
招商
品牌
人才
知道
专题
图库
视频
下载
商圈
首页
>
资讯
>
机械设备
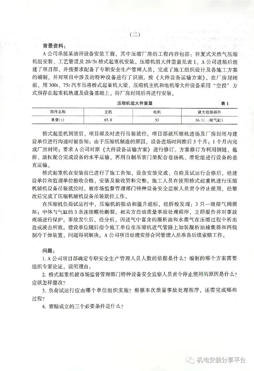
2023年一建机电冲刺上岸试卷(必做)
日期:2023-08-24 16:08:04 来源:网络整理 作者:本站编辑
评论:0
打赏
更多
>
同类资讯
• 欢迎光临《2026第28届上海电机展
0
条
相关评论
推荐图文
推荐资讯
点击排行
0
1
工业之美 璀璨而有力量!
0
2
西安需要机加工的看过来啦!
0
3
创业后才懂的扎心真相
0
4
一篇吃透:10大半导体设备企业及市场布局
0
5
✨一枚关于上海造币厂的实物资料
0
6
除了华创哪个更有前景?
0
7
该不该签一机啊
0
8
大家快来看!!海南真的有特种设备培训公司吗
0
9
30-35k 中联重科招聘俄语中亚大区总经理
网站首页
|
关于我们
|
联系方式
|
使用协议
|
版权隐私
|
网站地图
|
排名推广
|
广告服务
|
积分换礼
|
网站留言
|
RSS订阅
|
违规举报
|
皖ICP备20008326号-18
(c)2008-2022 免费发布网 All Rights Reserved