会员下载文件夹位置:人力资源板块—025 人才盘点工具
01 资料列表
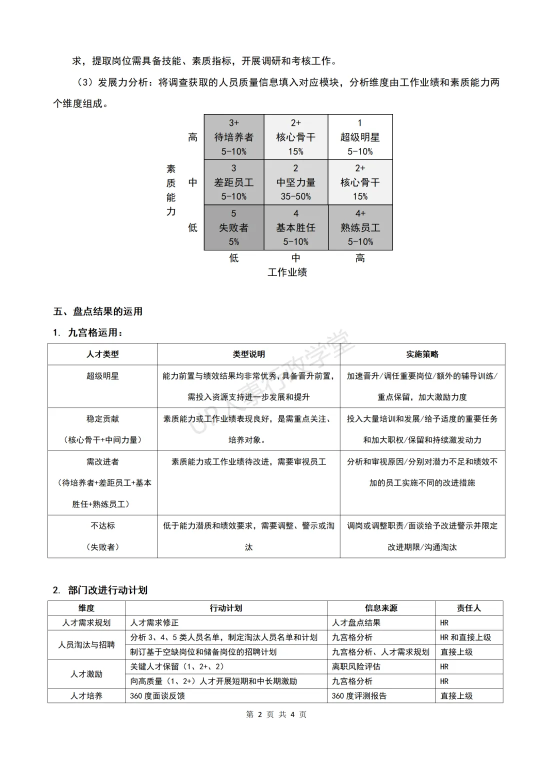
《人才盘点工具》资料包内含人才盘点概念步骤介绍PPT、人才盘点操作手册、关键岗位人才盘点重点与难点PPT、九宫格圆桌会议实践方法PPT、人才盘点实施计划方案、人才盘点研究报告、人才盘点项目工作报告、人才盘点表格表单等,合计94份文件。


02 部分资料展示
▼ 某部门人才盘点结果报告.doc(7页,推荐)





▼20XX年人才盘点计划模板.ppt

▼ 某公司人才盘点项目方案.ppt

▼ 人才盘点计划.xls


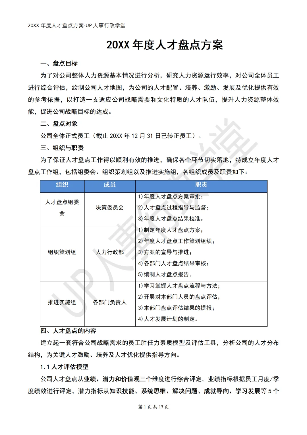
▼ 20XX年度人才盘点实施方案.doc(13页)








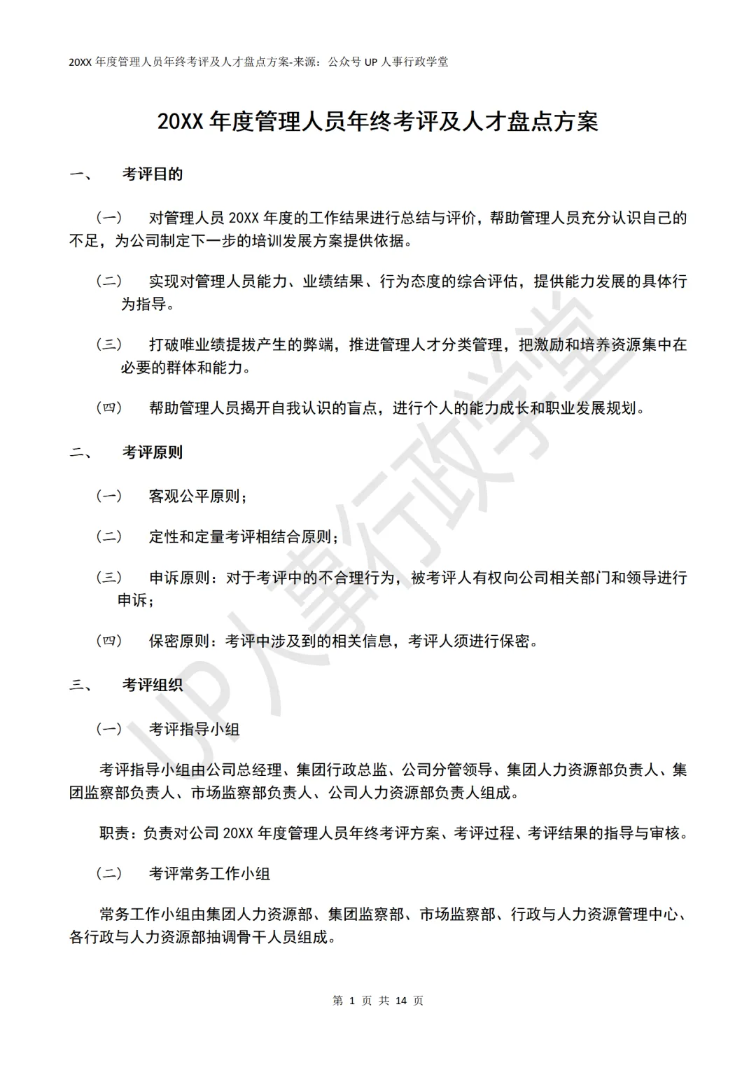
▼ 年度管理人员年终考评及人才盘点方案.doc(14页)




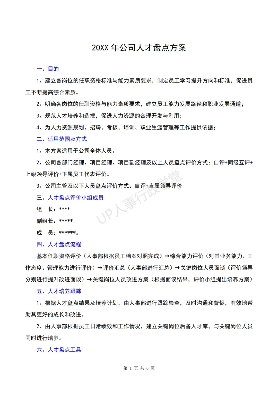
▼ 20XX公司人才盘点方案.doc




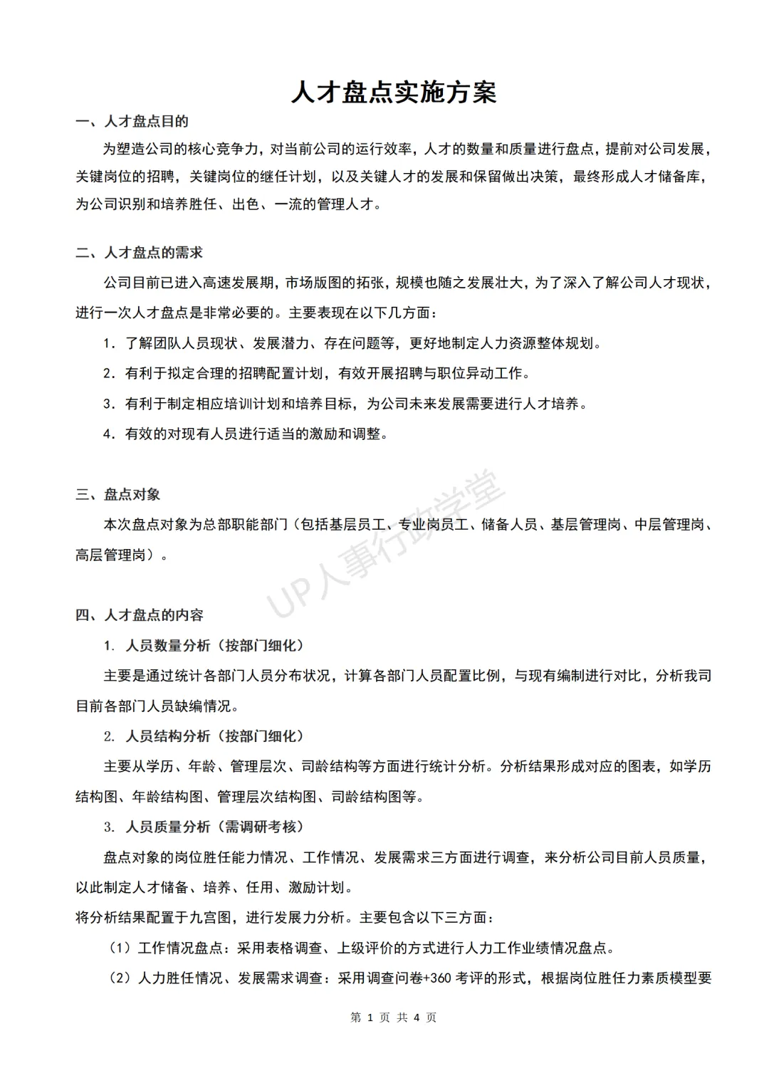
▼ 人力盘点实施方案.doc


▼ 人才盘点规划与操作流程手册.doc(15页)


▼ 20XX年度年终人才盘点管理办法.doc


▼ 人才盘点表格.xls






▼ 个人盘点报告.ppt

▼ 人才盘点手册.ppt

▼ 关键岗位人才盘点与发展要点与难点.ppt

▼ 人才盘点圆桌会议.ppt

▼ 组织核心人才盘点应用实践.ppt

▼ 组织架构梳理与人才盘点.ppt

▼ 人才盘点思路及评价方案.ppt


03 资料获取方式
1、分享公众号文章到200人以上HR行政微信群(保留20分钟),发送分享截图到本公众号,管家会在48小时内发放资料,请耐心等待;(资源互助群除外)
2、如不便分享,扫码28.8元购买,立即获取:

3、强烈推荐加入会员,一次获取全部人资行政资料,随用随取,全年不断更新中……


别忘记点 在看 + 点赞哦 ▼


