来源:嘉驰国际 2026年4月
获取原文关注公众号
随着“十五五”规划的开局,中国经济正式告别规模扩张的旧时代,全面驶入以新质生产力引领的效能革命深水区。AI技术从数字虚拟迈向具身实战,全球化进入2.0阶段,职场生态正经历着不可逆的底层蜕变。盲目扩张的“普惠大锅饭”时代已彻底终结,取而代之的是极致的效能导向与价值精准分配新规则。
嘉驰国际发布的《2026行业薪酬与人才洞察白皮书》,依托数十万级真实岗位数据,覆盖电子半导体、机器人与AI大模型、芯片半导体、新能源汽车、高端装备制造、金融科技、零售消费、职能管理八大核心领域,为我们全景揭示了2026年人才市场与薪酬分配的底层逻辑。


一、宏观底层:四大不可逆变革,定义职场新周期
2026年的人才市场,不再仅仅是薪资的涨跌,而是全产业链的价值重构。核心呈现四大趋势:
新质生产力领航:AI技术实现具身实战爆发,硬科技从技术验证走向量产交付,半导体、工业软件、高端装备等“卡脖子”环节的国产替代加速向底层根技术渗透。
全球化出海2.0:企业从单一产品输出,升级为产能、资本、组织体系的全面输出,跨文化合规、全球运营能力成为出海的核心竞争力。
存量效能突围:内需回归理性,“降本增效”从口号变为生存法则,企业打破部门孤岛,利用AI与数字化打造敏捷中台,向管理细节要红利。
人才结构极化:基础执行岗位需求萎缩、薪酬承压;而π型复合人才(具备跨界系统工程能力、出海实战经验以及软硬协同落地能力)成为稀缺资源,薪酬突破天花板;人才彻底摒弃期权幻想,更加看重现金底薪+平台稳定性。
全行业薪酬告别普涨,呈现出局部高地、整体压制的极端分化态势——只有能创造确定性商业闭环的核心人才,才能拿到超额溢价。

二、八大行业核心洞察:高薪赛道洗牌,实战派通吃全场
1. 电子半导体:量产良率为王,核心岗年薪破 400 万
赛道逻辑:从 “资本造芯” 转向应用落地 + 利润驱动,政策与资本向核心零部件、基础材料、EDA 底层工具链精准滴灌。
紧缺人才:AI 编译器工程师、先进封装人才、EDA 专家、良率提升工程师;AI 芯片架构师年薪突破 400 万,EDA 专家年薪可达千万级。


薪酬特征:成熟制程 / 低端芯片岗薪酬回调;算力芯片、国产替代深水区核心岗逆势飞升,人才向现金流稳健的成熟平台回流。



2. 机器人与 AI 大模型:资本不卷参数,只认商业闭环
赛道逻辑:资本不再为参数规模买单,极度看重技术在物理世界的量产交付与商业变现,开源大模型加速全栈自主可控产业链构建。
紧缺人才:大模型训推、运动控制算法、具身智能工程师;顶尖科学家年薪800-2000 万,应届博士起薪 66-70 万。

薪酬特征:现金薪酬占比碾压期权,项目分红、算力资源成新激励手段,仅核心人才获得股权倾斜。


3. 新能源汽车:智能化下半场,智驾人才享超高溢价
赛道逻辑:电动化接近尾声,软件定义汽车成核心,行业从价格战转向效率、技术闭环的极限比拼。
紧缺人才:端到端智驾算法专家、线控底盘架构师、中央计算软件架构师、热管理系统架构师;感知算法专家年薪80-150 万。

薪酬特征:传统内外饰、基础底盘岗薪酬缩水;智驾、大算力芯片、功能安全核心岗保持 10%-30% 跳槽涨幅。


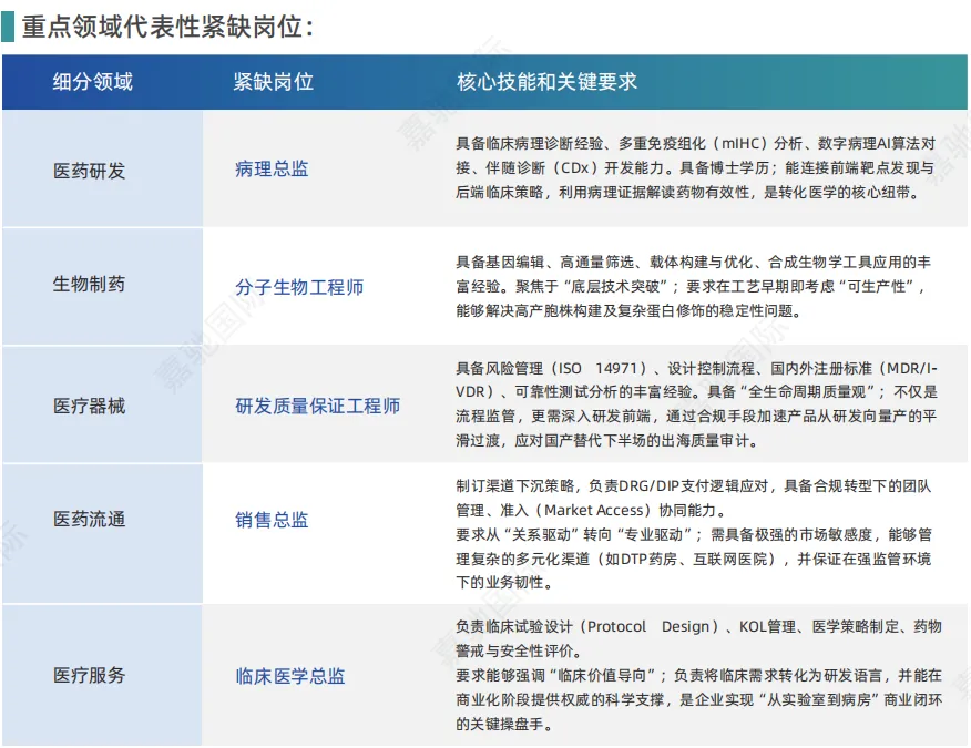
4. 医疗大健康:去销售化,准入与合规成核心
赛道逻辑:医保集采 + DRG/DIP 改革倒逼药企去销售化,从销售驱动转向医学 + 准入驱动,出海转向属地化临床与合规运营。
紧缺人才:药物经济学专家(HEOR)、全球市场准入负责人、AI + 研发数字生物学家、转化科学总监(年薪 130-200 万)。

薪酬特征:核心人才享大额现金 + 里程碑奖励,普通岗薪酬承压,人才向国资药企、头部大厂回流求稳定。



5. 金融与金融科技:严监管下,硬科技与量化人才坚挺
赛道逻辑:告别牌照红利,强监管 + 防风险为主基调,投资风向全面转向投早、投小、投硬科技,激励转向长期递延支付。
紧缺人才:硬科技产业投资人、AI 量化工程师、智能风控专家、合规官;AI 量化工程师年薪100-300 万。
薪酬特征:限薪令下,普通岗薪酬规范化;核心技术岗免疫限薪,跳槽涨幅20%-50%。


6. 零售与消费品:全域效能 + 出海 2.0,AIGC 成利润引擎
赛道逻辑:国内存量博弈,企业只为真实利润与 ROI付费;出海从白牌走量升级为全球品牌输出,北美重合规、中东重文化、东南亚重供应链。
紧缺人才:全域数字操盘手、AIGC 应用专家、海外品牌主理人、跨境供应链总监;奢侈品大客户总监年薪100-150 万。

薪酬特征:基础运营 / 客服岗被 AI 替代,预算向高杠杆核心岗倾斜;出海团队推行全球利润分红 + 项目合伙制。


7. 高端装备与智能制造:低空经济 + 储能,催生新工种
赛道逻辑:低空经济成战略性新兴产业,能源迭代倒逼制造工艺向亚微米级跃迁,底层根技术人才成战略资源。
紧缺人才:eVTOL 适航认证专家、五轴数控系统架构师、高压电气工程师、热管理专家;eVTOL 总师级人才年薪200-500 万 + 原始股权。

薪酬特征:基础装配 / 调试岗增长停滞;核心技术岗与普通岗薪资差距达5-10 倍,高压电气 / 热管理人才享30%-50%溢价。



8. 职能管理线:变身业务合伙人,奖金绑定利润
赛道逻辑:职能部门从后台成本中心,升维为企业安全资产,战略、法务、风控直接转化为海外订单获取力。
紧缺人才:出海合规专家、业财融合专家、全球化 HRD、数字化 OD 总监;跨国合规高管跳槽涨幅20%-40%。

薪酬特征:基础事务岗被 AI 替代,奖金与营收、利润生死绑定,仅核心管理层获得长期激励。


三、全行业3大共性趋势:看透规则,才能穿越周期
1. 人才审美:从“理论科研”到“商业交付”
企业不再为PPT履历、学术背景买单,只看重量产爬坡、良率改善、利润创造的实战战绩;单一技能人才被淘汰,双深专业+跨界整合的π型人才垄断全行业高薪名额。
2. 激励逻辑:期权彻底祛魅,现金为王
人才对远期期权全面“祛魅”,宁可放弃不确定奖金,也要锁定高固定底薪+平台稳定性;企业打破激励大锅饭,股权仅向20%核心关键人才精准滴灌,奖金严格挂钩硬核业绩指标。
3. 区域布局:一线核心,新一线成高性价比基地
长三角仍是薪酬竞争核心战场;成都、西安、武汉等新一线城市,凭借补贴与生活成本优势,成为企业高性价比研发大本营,人才跨城套利成常态。
四、破局建议:企业与人才的双向生存法则
对企业:精准投入,锁定核心将才
放弃普惠激励,将80%资源投向20%核心人才,用高现金底薪+业绩奖金锁定骨干。
出海业务适配全球利润分红、项目合伙制,激发拓荒团队狼性。
用AI与数字化替代基础执行岗位,把预算投向能提升ROI的效能型人才。
对每个人:打造壁垒,聚焦价值创造
主动升级为π型复合人才,深耕专业+跨界能力(如硬件+软件、技术+合规、业务+全球化)。
积累量产交付、利润提升、合规落地等实战战绩,拒绝纯理论岗位。
择业优先选择现金流稳健、平台稳定的企业,锚定高现金底薪,理性看待期权。
结语
2026年的职场,没有永恒的高薪赛道,只有永恒的价值创造。从规模扩张到效能革命,从期权画饼到现金为王,从单一技能到跨界复合——这场人才市场的重构,本质是把薪酬还给真正创造确定性价值的人。
无论是企业还是个人,唯有放弃幻想、聚焦实战、深耕核心能力,才能在周期更迭中,筑牢穿越风浪的组织韧性与个人护城河。
更多报告:


