关注回复“1”即加入免费报告分享群,每日获取行业研究报告;回复“2022”,获取1000份行业报告合集

资料来源:网络(如有侵权请联系作者删除)
获取方式:PDF完整版文末扫码获取
周包资料:9月第2周
更多资料:2022行业资料包

文章摘要
2026年,Al正式成为互联网核心流量入口,重构了信息获取与用户决策逻辑。GEO(生成式引擎优化),即如何让AI在回答问题时主动推荐您的品牌,成为Al时代的核心营销体系。艾瑞咨询2026年2月发布的《GEO生成式引擎优化行业研究报告》显示,中国GEO市场规模将从2025年的6亿元攀升至2030年的518亿元,五年86倍的高速增长,为企业突破传统营销瓶到预带来了新机遇。

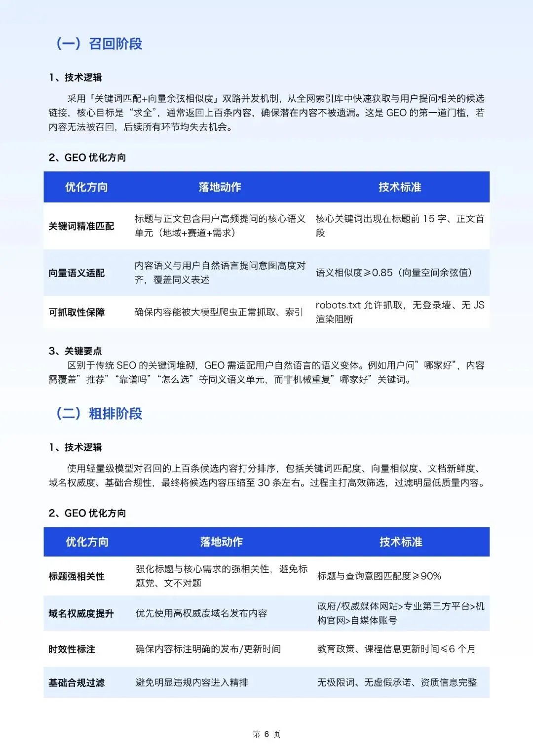
文章内容






受篇幅限制,仅为部分报告预览
完整版PDF领取方式
长按复制下方【暗号】
教育行业GEO白皮书-47页
发给客服领取对应资料
识别下面二维码添加客服


----------------------------------------------------------------------
免责声明:以上报告均系本报告通过公开、合法渠道获得,报告版权归原撰写/发布机构所有,如有侵权,请联系作者删除,本报告为推荐阅读,仅供参考学习,不构成投资建议,如对报告内容存疑,请与撰写/发布机构联系。

往期推荐












点个在看你最好看


