
电气控制线路系统图的构成规则和绘图的基本方法
目前使用的机械设备品质繁多,拖动方式也各不相同,其控制线路不同,且比较复杂。本章通过分析一些典型的机械设备的控制线路,引导学生掌握分析电气控制线路的方法和步骤,培养读图能力;了解电气控制系统中机械和电气控制配合的积极意义,为电气控制的设计打下基础,强调安装、调试、维护和分析能力的培养,培养机电工程方面的技术人才。
一、电气控制线路的系统图表
电气控制线路的系统图表包括电气原理图、电器布置图、电气安装接线图、元器件清单,是电气控制系统安装施工的依据,也是今后维修的重要资料。
二、电气控制原理图
电气控制原理图主要包括主电路、控制电路和辅助电路三部分。须知阅读分析电气原理图之前,必须了解设备的主要结构、运动形式、电力拖动形式、电动机和电器元件的分布情况及控制要求等内容。
(一)电气控制原理图分析步骤
为了分析电气控制系统的工作原理,必须从电气控制原理图入手,根据运动形式的要求分析,有主有次,层层分析,先主电路后控制电路。
1.分析主电路 从主电路入手,根据机械运动形式和要求对每台电动机和电磁阀等执行电器的动作要求去分析主电路的起动、方向控制、调速和制动等,对电动机绕组的接线方式进行分析。
2.分析控制电路 根据每台电动机和电磁阀等执行电器的控制要求,逐一找出控制电路中的控制环节,用电器控制线路的基本规律的知识,按功能不同划分成若干个局部控制线路来进行分析。
(二)分析控制电路的基本方法:
分析控制电路的基本方法是查线读图法,其步骤如下:
1.从执行电器(电动机等)着手,从电路上看有哪些控制元件的触点,根据其组合规律看控制方式。
2.在控制电路中由主电路控制元件的主触点的文字符号找到有关的控制环节及环节间的联系。
3.从按动起动按扭开始,查对线路,观察元件的触点符号是如何控制其他控制元件动作的,再查看这些被带动的控制元件的触点是如何控制执行电器或其他元件动作的,并随时注意控制元件的触点使执行元件有何动作,进而驱动被控机械有何运动。
(三)分析辅助电路 包括电源显示、工作状态显示、照明和故障报警等部分,大多由控制电路中的元件控制。
(四)分析联锁与保护环节 合理地选择拖动和控制方案,在控制线路中设置一系列电气保护和必要的联锁,有些控制系统有特殊保护要求。
(五)总体检查 用 “集零为整”方法检查整个控制线路。
二、电气控制原理图读图举例
机械设备的电气控制系统及原理与其设备的结构及运动形式密不可分,只有熟悉了设备的运动规律,加工工艺要求才能对电气原理深入分析了解,所以分析电气控制系统的工作原理的第一步是了解设备的结构和运动形式及拖动方式。以C620—1 型卧式车床为例进行分析如下:
(一)C620—1 型卧式车床电气控制系统分析
1、主要结构、运动形式、电力拖动形式及控制要求:
(1)结构:主要由床身、主轴变速箱、进给箱、溜板箱、溜板、丝杠和刀架等组成。
(2)运动形式:车削加工的主运动是主轴通过卡盘或顶尖带动工件的旋转运动,且由主轴电动机通过带传动到主轴变速箱再旋转的,机床的其他进给运动是由主轴传给的。
(3)电力拖动系统:有两台电动机,主轴电动机带动主轴旋转,另一台是冷却泵电动机,为车削工件时输送冷却液。两台电动机都是采用笼型异步电动机。机床要求两台电动机单向运动,且采用全压直接起动。
(4)控制线路:由主电路、控制电路、照明电路等部分组成。
(二)C620—1 型卧式车床电气原理图分析
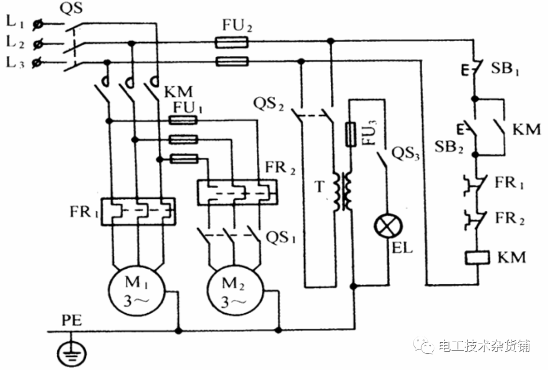
1、主电路分析(如图3-1-1所示):
C620-1型卧式车床电动机电源采用380V的交流电源,由组合开关QS1引入。主电机M1的起停由KM1的主触点控制,主轴通过摩檫离合器实现正反转;主电机起动后,才能起动电动机M2,是否需要冷却,由组合开关QS2控制。熔断器FU1为电动机M2提供短路保护。热继电器FR1和FR2为电动机M1和M2提供过载保护,他们的动断触点串联后接在控制电路中。

图3-1-1 C620—1 型卧式车床电气原理图
2、控制电路分析:
该机床的控制电路是一个单方向起、停的典型电路,有自锁环节。
(1)主电机的控制过程:
合上电源开关QS—按下起动按扭SB1—KM线圈通电,铁心吸合—KM三个触点吸合,电动机M1运转;同时并联在SB1两端KM辅助触点吸合,实现自锁。按下停止按扭SB2—KM断电释放—KM三个触点断开,M1停转。
(2)冷却泵电动机的控制过程:
主电机M1起动后—合上QS2—电机M2得电起动。断开QS2—电机M2停转;或M1停止—M2停转。
(3)保护环节:
电动机对应的热继电器为控制电路提供过载保护;FU2为控制电路的短路保护;由接触器KM来完成控制电路的失压和欠压保护。
(4)辅助电路分析:
C620—1型卧式车床的辅助电路主要是照明电路。照明由变压器T将交流380V转变为36V的安全电压供电,FU3为短路保护,S为照明电路的电源开关,合上开关S,照明等EL亮。照明电路必须接地,以确保人身安全。
版权声明:本文转自网络,版权归原作者所有,无任何其他商业用途。如果涉及文章版权问题,请及时通知我们删除。谢谢!

长按—选择“识别图中二维码”关注


