《2025 直播电商行业发展白皮书》由市场监管总局发展研究中心与中国社会科学院财经战略研究院课题组联合编撰,系统梳理了行业发展脉络与未来趋势。
直播电商作为数字经济核心增长极,自 2016 年兴起历经多阶段演进,2025 年 GMV 突破 5.25 万亿元,占网络零售额 32.92%,用户规模达 6.6 亿,相关企业超 256 万家,已成为主流电商形态。行业通过 “货找人” 新模式重塑消费逻辑,在促进消费、扩大就业与产业数字化转型中发挥关键作用。
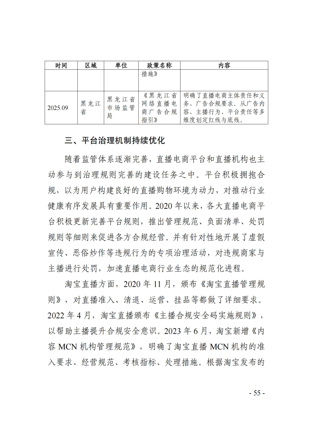
行业发展呈现四大特征:治理体系向 “政府监管 + 平台治理 + 行业自律 + 舆论监督” 协同化演进;网络主播成为国家新职业,职业化进程加速;品牌店播常态化,GMV 占比超半数;中小主体崛起,2025 年中小主播 GMV 占比达 89.34%,市场结构趋向多元。数智技术深度融合,虚拟主播、AI 选品等应用提升行业效率,推动 “产业带 + 直播” 等新模式落地。
同时行业仍面临挑战:内容创新需平衡流量与合规,供应链品控因主体多元更趋复杂,复合型主播稀缺制约专业升级。经过多方治理,2024 年消费投诉增幅收窄至 19.3%,头部与中小主播好评率均超 90%,商品质量与消费信心稳步提升。
白皮书提出五大发展建议:落实各主体法律责任、压实平台 “守门人” 职责、强化头部主播合规治理、引导中小主播与店播规范化经营、构建协同治理生态,为行业高质量发展提供路径指引,助力直播电商持续为数字经济注入韧性与活力。

























































































































PS:
为了让大家有更好的教学和学习体验,我搭建了一个网络营销教学知识库,我刚才搜索了完美日记的网络营销战略是什么,基于整个知识库整理了相关信息,而且也支持内容生成的参考资料,有需要的老师们可以扫码加入知识库。

如果想了解更多有关网络营销教学的老师们可以扫码加我微信,一起畅聊网络营销教学和教师们相关的话题哦。
喜欢此类报告的,可以关注公众号,会定期推送大家需要的报告。

本号致力于好文推送,内容仅供学习、交流之用,对文中观点保持中立。文章版权归原作者或机构所有,若涉及版权问题,烦请联系。

喜欢这篇文章,点赞+再看哦!


