
《2025 双碳背景下的中国石化产业白皮书》聚焦双碳目标下中国石化产业的转型路径,核心内容如下:
中国双碳政策秉持 “先立后破” 原则,构建了国家顶层设计与地方配套的多层次体系,明确 2030 年前碳达峰、2060 年前碳中和的目标。石化产业作为国民经济支柱,产值占国内总产值约 15%,直接就业超 600 万人,但也是碳排放主要来源,2022 年碳排放量达 14 亿吨,占全国总量 12%,其低碳转型对双碳目标实现至关重要。
产业转型面临多重挑战与机遇:原油需求持续强劲,2023 年炼化产能达 9.2 亿吨 / 年,预计 2027 年净增 5000 万吨触及天花板;能耗居高不下,且欧盟 CSRD 和 CBAM 政策即将落地,要求覆盖全生命周期碳足迹计量,而国内碳足迹计量机制仍待完善;发展重心已从规模扩张转向质量提升,高端化工材料自给率偏低,特种工程材料、高端聚烯烃等领域存在供给缺口。
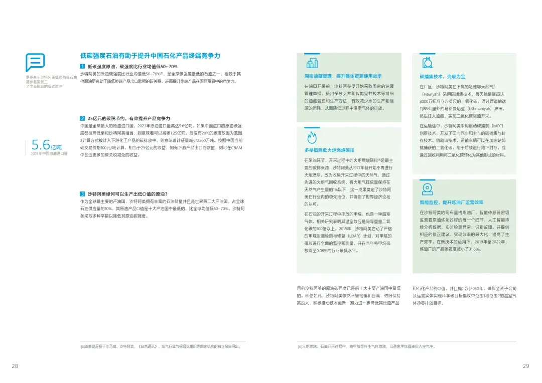
沙特阿美通过多维度举措助力中国石化产业低碳转型:提供稳定可靠的原油供应,合同履约率达 99.8%,其原油碳强度比行业均值低 50-70%,可帮助中国相关产品降低出口碳关税成本;发起 ARCHIE 倡议,助力建立全生命周期碳足迹计量体系;COTC 技术可将原油直接转化为化学品,转化率目标达 70-80%,助力 “减油增化”;推动材料转型,开发循环聚碳酸酯等低碳材料,在汽车轻量化、建筑节能等领域应用;加大在华投资,福建联合石化等项目带动地方关联产业发展,2023 年战略入股荣盛石化深化合作。
案例实践成效显著:福建联合石化累计加工原油 1.4 亿吨,实现产值 7210 亿元,通过汽电联产、光伏绿电等技术成为国家级绿色工厂;低碳原油全生命周期管理通过油藏管理、甲烷泄漏控制、碳捕集等技术持续降碳;东单体育馆改造等项目推动石化新材料在建筑领域的低碳应用,循环材料可减少 23% 碳足迹。
未来,中国石化产业需聚焦高端化、低碳化转型,依托技术创新与国际合作,完善碳足迹计量体系,提升高端材料供给能力,沙特阿美等国际伙伴将持续在原料供应、技术研发、投资合作等方面提供支撑,助力产业实现低碳高质量发展。

原文下载 - 后台回复:
《2025 双碳背景下的中国石化产业白皮书》



















声明:本文基于公开信息整理分析,不构成任何投资建议。市场有风险,决策需谨慎。
优质【原创】文章
》
优质【原创】文章











