手机版
二维码
购物车
(
0
)
供应
求购
公司
团购
展会
资讯
招商
品牌
人才
知道
专题
图库
视频
下载
商圈
推广
热搜:
采购方式
甲带
滤芯
气动隔膜泵
带式称重给煤机
减速机型号
链式给煤机
无级变速机
减速机
履带
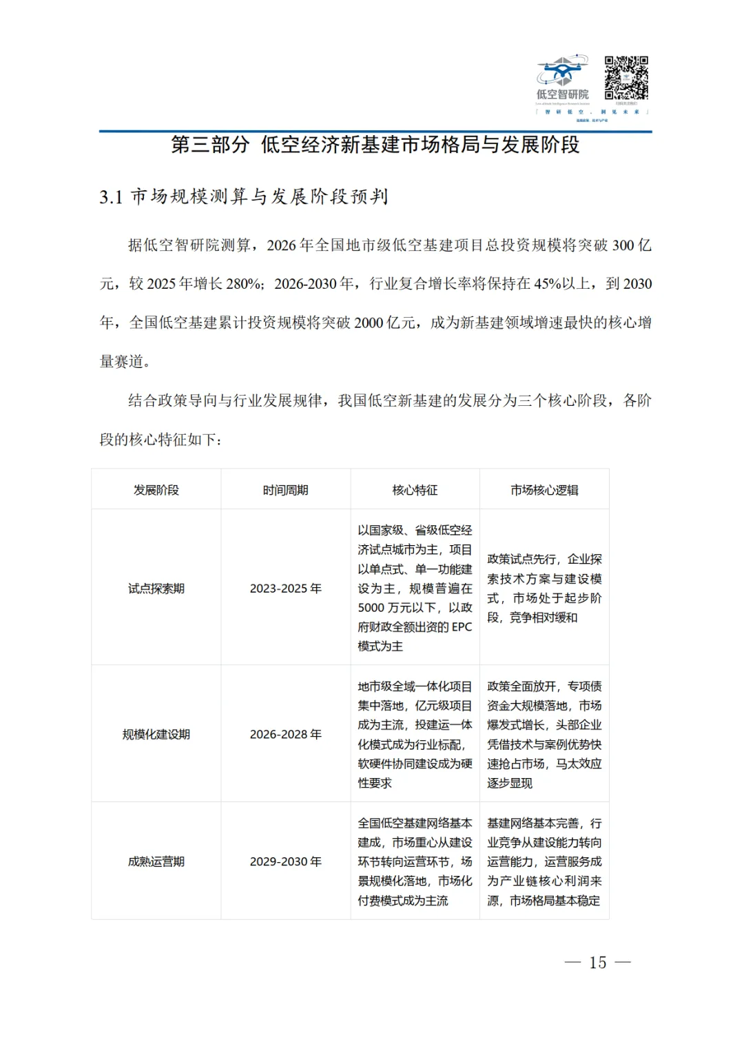
首页
供应
求购
公司
团购
展会
资讯
招商
品牌
人才
知道
专题
图库
视频
下载
商圈
首页
>
资讯
>
社会热点
储能行业价值链碳足迹测算与减排白皮书-碳信科技
日期:2026-04-03 09:13:31 来源:网络整理 作者:本站编辑
评论:0
储能行业价值链碳足迹测算与减排白皮书-碳信科技
白皮书梳理了储能碳足迹核算的通用与行业标准,通用标准以 ISO 14067、GB/T 24067 为核心,行业规则包括欧盟 CFB-IND、国内锂离子电池团体标准等。核算功能单位分两类,一类是基于系统容量的 1kWh 存储能量,另一类是基于寿命总放电量的 1kWh 输出电量;系统边界以 “从摇篮到坟墓” 全生命周期为主,欧盟规则暂不纳入使用阶段。数据采集优先使用企业可控环节初级数据,次级数据需满足时间、地域、技术代表性要求。
————
全文获取见文末
需要下载完整版报告的朋友,可以扫下方优惠券付费成为会员,
(现在加入仅需36/年)
600000+份报告,随意下载,不受限制,
(支持PC端/APP)
,星球保持每日更新。客服微信:SCBGK666
↓微信扫码
领优惠
加入星球↓
打赏
更多
>
同类资讯
• 白皮书在这里!
0
条
相关评论
推荐图文
推荐资讯
点击排行
0
1
2025 眼镜片行业核心洞察:国产破局与赛道升级(附下载方式)
0
2
【报告】汽车行业2026年度投资策略:洞察周期脉络,把握智能主线(附47页PDF文件下载)
0
3
城发投集团到所属住建集团开展企业经营情况与财务指标分析调研
0
4
【JH-11335】储能行业ESG白皮书(51页)
0
5
【JH-11340】汽车行业ESG白皮书(26页)
0
6
【JH-11338】机械储能行业ESG白皮书(41页)
0
7
【JH-11336】光储充行业ESG白皮书(49页)
0
8
《我的城堡我的城》全球确权数字文明资产白皮书
0
9
【JH-11337】化学储能行业ESG白皮书(34页)
网站首页
|
关于我们
|
联系方式
|
使用协议
|
版权隐私
|
网站地图
|
排名推广
|
广告服务
|
积分换礼
|
网站留言
|
RSS订阅
|
违规举报
|
皖ICP备20008326号-18
(c)2008-2022 免费发布网 All Rights Reserved