手机版
二维码
购物车
(
0
)
供应
求购
公司
团购
展会
资讯
招商
品牌
人才
知道
专题
图库
视频
下载
商圈
推广
热搜:
采购方式
甲带
滤芯
气动隔膜泵
带式称重给煤机
减速机型号
链式给煤机
无级变速机
减速机
履带
首页
供应
求购
公司
团购
展会
资讯
招商
品牌
人才
知道
专题
图库
视频
下载
商圈
首页
>
资讯
>
社会热点
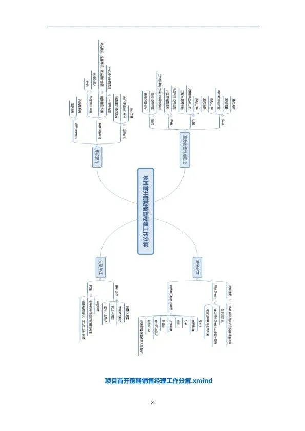
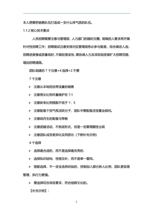
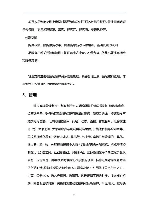
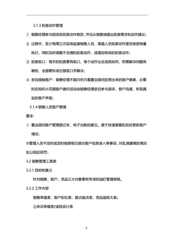
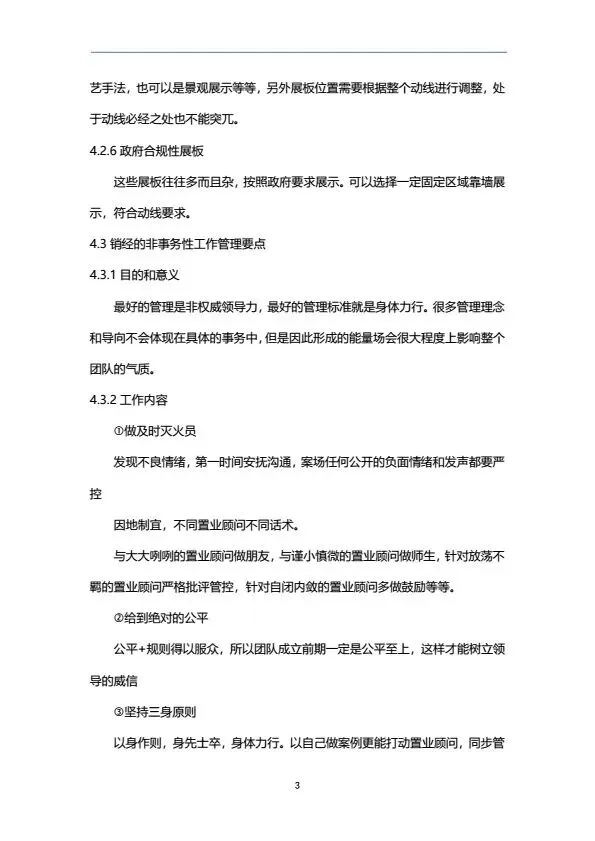
销售经理管理白皮书
日期:2026-04-03 07:09:56 来源:网络整理 作者:本站编辑
评论:0
销售经理管理白皮书
打赏
更多
>
同类资讯
• 储能行业价值链碳足迹测算与减
0
条
相关评论
推荐图文
推荐资讯
点击排行
0
1
2025 眼镜片行业核心洞察:国产破局与赛道升级(附下载方式)
0
2
【报告】汽车行业2026年度投资策略:洞察周期脉络,把握智能主线(附47页PDF文件下载)
0
3
城发投集团到所属住建集团开展企业经营情况与财务指标分析调研
0
4
【JH-11335】储能行业ESG白皮书(51页)
0
5
【JH-11340】汽车行业ESG白皮书(26页)
0
6
【JH-11338】机械储能行业ESG白皮书(41页)
0
7
【JH-11336】光储充行业ESG白皮书(49页)
0
8
《我的城堡我的城》全球确权数字文明资产白皮书
0
9
【JH-11337】化学储能行业ESG白皮书(34页)
网站首页
|
关于我们
|
联系方式
|
使用协议
|
版权隐私
|
网站地图
|
排名推广
|
广告服务
|
积分换礼
|
网站留言
|
RSS订阅
|
违规举报
|
皖ICP备20008326号-18
(c)2008-2022 免费发布网 All Rights Reserved