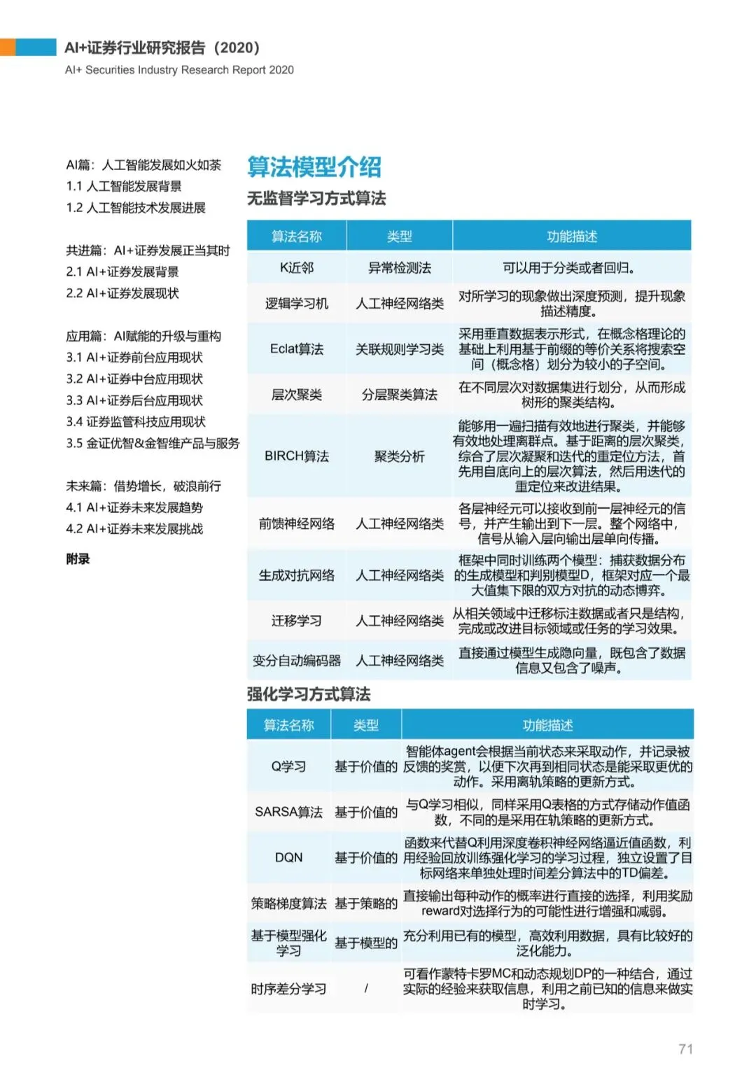
推广 热搜: 采购方式  甲带  滤芯  气动隔膜泵  带式称重给煤机  减速机型号  无级变速机  链式给煤机  履带  减速机 

《AI+证券行业研究报告(2020)》正式发布

   日期:2026-04-02 14:37:23     来源:网络整理    作者:本站编辑    评论:0    
《AI+证券行业研究报告(2020)》正式发布
编者按
2020年12月10日,《AI+证券行业研究报告(2020)》正式发该报告在北京大学汇丰金融研究院执行院长、中国银行业协会首席经济学家巴曙松教授指导下,由金证股份与亿欧智库历时一年时间共同完成。
报告通过对人工智能企业、监管机构、证券公司等多个行业的从业专家进行访谈,从不同角度看待AI在证券行业的现状与未来发展,同时辅以大量文献资料作为数据支撑,分析了人工智能发展背景及技术进展,进而阐述了AI+证券发展背景和现状,重点解释了人工智能在证券行业经营过程中的前台、中台、后台以及监管端应用现状。报告认为平台化、场景化、智能化及生态化为AI+证券发展四大趋势,意识鸿沟、数据鸿沟、技术鸿沟、人才鸿沟为AI+证券四大挑战。

报告目录

AI篇:人工智能发展如火如荼
  • 1.1人工智能发展背景
  • 1.2人工智能技术发展进展
共进篇:AI+证券发展正当其时
  • 2.1 AI+证券发展背景
  • 2.2 AI+证券发展现状
应用篇:AI赋能的升级与重构
  • 3.1 AI+证券前台应用现状
  • 3.2 AI+证券中台应用现状
  • 3.3 AI+证券后台应用现状
  • 3.4证券监管科技应用现状
  • 3.5金证优智&金智维产品与服务
未来篇:借势增长,破浪前行
  • 4.1 AI+证券未来发展趋势
  • 4.2 AI+证券未来发展挑战

报告全文

  延伸阅读  

2020第一财经 · 摩根大通年度金融书籍榜单揭晓,巴曙松教授《探索中国与全球大宗商品市场的互动新模式:从现货到期货》入选

新书丨《粤港澳大湾区金融发展报告(2020)》正式出版

新书丨巴曙松《全球大宗商品市场:从现货到期货》

新书出版丨巴曙松《金融伦理通识》《监管与合规通识》

文章来源:“金证股份”公众号2020年12月10日
本篇编辑:韩毓、黄宇宸
 
打赏
 
更多>同类资讯
0相关评论

推荐图文
推荐资讯
点击排行
网站首页  |  关于我们  |  联系方式  |  使用协议  |  版权隐私  |  网站地图  |  排名推广  |  广告服务  |  积分换礼  |  网站留言  |  RSS订阅  |  违规举报  |  皖ICP备20008326号-18
Powered By DESTOON