本文为个人生活、学习记录,业余时间不定期更新,文中任何操作或看法,均可能充满个人的偏见和错误。
本文数据来自贵州茅台历年年度报告。今天继续学习贵州茅台《招股说明书》。
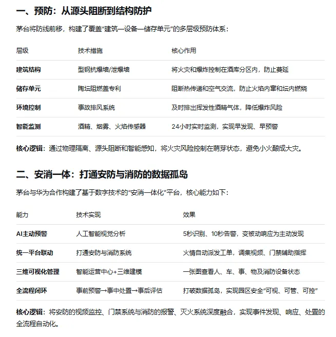
风险因素之十四:安全风险

第一级:管 “未病” ,成本最低,效果最好。
第二级:管 “初病” ,通过筛查阻断小病变成大病。
第三级:管 “已病” ,减少痛苦,延长生命。
第一级:全方位、全覆盖的排查整治,消除隐患。
第二级:早期预警,阻断小火变大火。
第三级:专业化应急救援,减少、控制损失。


本文为个人生活、学习记录,业余时间不定期更新,文中任何操作或看法,均可能充满个人的偏见和错误。
本文数据来自贵州茅台历年年度报告。今天继续学习贵州茅台《招股说明书》。

第一级:管 “未病” ,成本最低,效果最好。
第二级:管 “初病” ,通过筛查阻断小病变成大病。
第三级:管 “已病” ,减少痛苦,延长生命。
第一级:全方位、全覆盖的排查整治,消除隐患。
第二级:早期预警,阻断小火变大火。
第三级:专业化应急救援,减少、控制损失。

