
今天直接给大家分享一份重磅文件——由甲子光年智库刚刚发布的《2026企业级智能体白皮书:打造企业AI进化的“元枢纽”》 。
现在很多企业老板和业务一号位都在头疼一个问题:大模型看起来很聪明,但一到企业复杂的ERP、OA系统里就彻底抓瞎;传统的RPA稍微改点界面就崩溃,人工还得在各个系统间当“肉身接口” 。
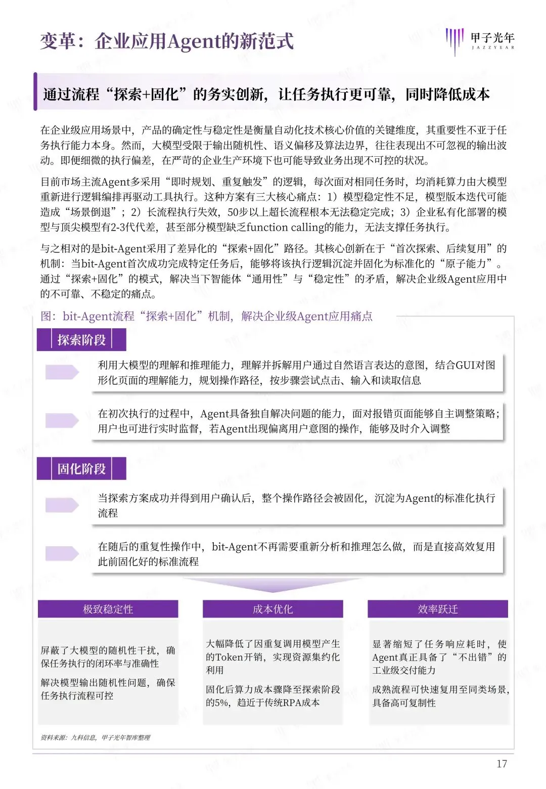
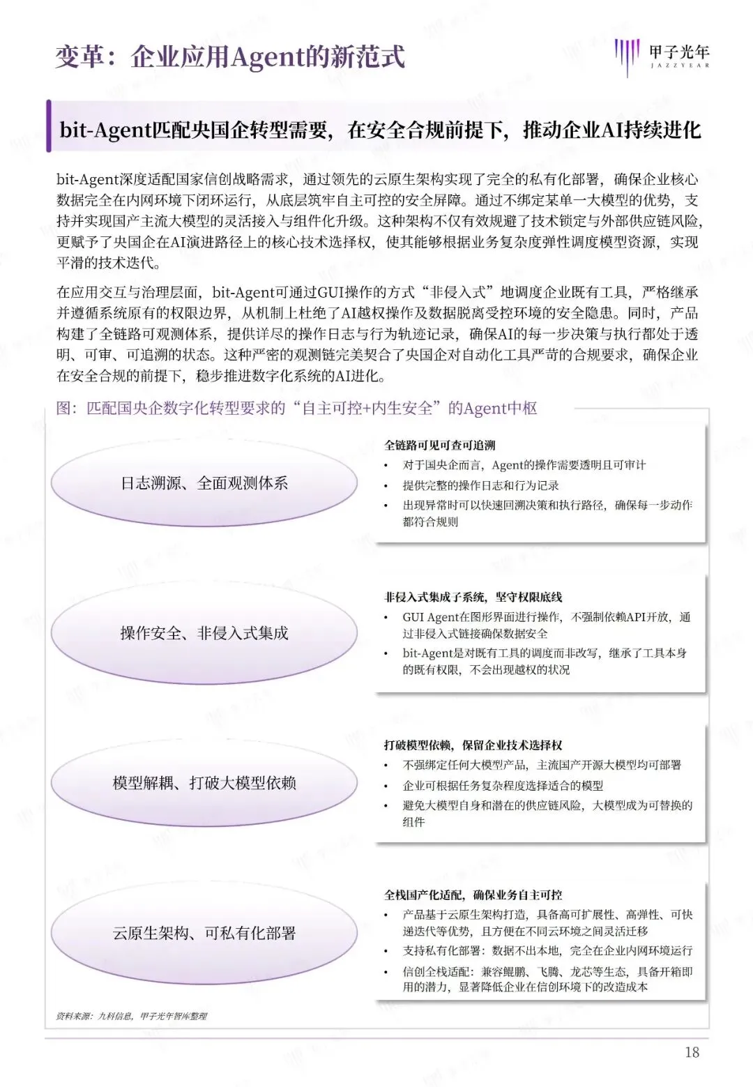
这份白皮书把这个问题聊得非常透,明确指出了企业AI正在从被动工具走向主动调度的“元枢纽”阶段 。
⬇️⬇️⬇️扫码回复“企业级智能体”获取完整报告⬇️⬇️⬇️

具体到4大行业的实施细节和完整架构图,强烈建议你领取这份36页的完整PDF慢慢研究 。
























完整报告包含了所有底层的执行逻辑和具体的架构蓝图,强烈建议相关负责人存一份在桌面。
⬇️⬇️⬇️扫码回复“企业级智能体”领取完整版⬇️⬇️⬇️

拿到报告后,建议你先别急着看全本。
直接翻到第16页的“bit-Agent元枢纽架构图” ,把它发到你的高管群或技术群里,问一句:“我们现在的系统,距离这个调度中枢还有多远?” 这往往是一个极好的战略共创开端。


