

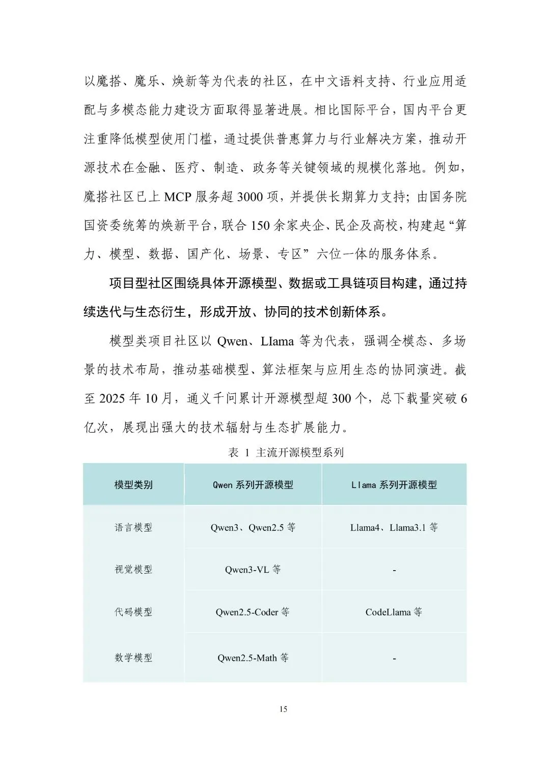
本报告基于开源创新发展推进中心的研究成果,立足2025年产业新局,全景式解析人工智能开源生态的演进态势。报告紧扣五大核心环节与三大驱动引擎,深入剖析技术、商业与治理的互动逻辑,旨在为我国人工智能开源生态建设、产业布局优化及政策制定提供科学化、前瞻性的决策依据。
关注本公众号,在对话框回复关键字“260401”,可下载《人工智能开源生态研究报告(2025年)》完整PDF

























· 未完 ·
关注本公众号,在对话框回复关键字“260401”,可下载《人工智能开源生态研究报告(2025 年)》完整PDF
来源丨云计算开源产业联盟
责任编辑丨赫敏
声明:本文由智能制造推进合作创新联盟微信公众平台(微信号:IMPCIA)转发,如有版权问题,请联系删除。

干货 | 2026年第3期《界·智》——智能制造电子期刊
具身智能丨具身智能十大观察与产业链全景剖析(附下载)
干货 |先进制造业核心赛道产业链全景图(附完整图谱)
干货 |“十五五”规划:中国式现代化的战略蓝图(附PPT)
干货 |制造业数字化转型发展报告(2025),全景洞察六大趋势(附PPT)
干货丨马玉山院士:面向智能制造的检测装备及应用(附PPT)
干货丨具身智能技术与工业应用——从理论到实践,智能体如何重塑工业未来(附PPT)
干货 |北交大:人工智能基础及应用(附电子书下载)
AI丨2025世界人工智能大会全量演讲稿汇总(附下载)
干货丨北航任磊:工业互联网:迈向人工智能3.0时代(附PPT)
干货丨2025年具身智能市场前景及投资研究报告(附PPT)
干货丨中科院:人工智能技术发展与应用探索(附PPT)








