2026 年的中国家居家装行业,正走在从增量扩张到存量提质的深刻转型路上,整个市场的底层逻辑,在过去一年里发生了肉眼可见的重构。
数据显示,2025 年住宅新开工面积 42984 万平方米,同比下降 19.8%,这已经是该数据连续第六年下跌,当前总量仅相当于 2019 年的四分之一,规模倒退回 2003 年的水平。同期新建商品房住宅销售面积 73299 万平方米,下降 9.2%,全年销售套数约 643 万套,较上一年下降 8%,比起 2021 年的 1240 万套,直接减少了近一半,是近五年来的最低值。房产价格的持续调整,让买方市场的避险情绪持续升温,持币观望成了多数购房者的选择,买卖双方的成交周期被不断拉长。
传统家装需求的核心拉动力,正在持续弱化。2024 年全国结婚登记 610.6 万对,创下近 40 年来的最低纪录,2015 年以来的十年间,结婚登记人数下降幅度超过 50%,2025 年前三季度的结婚登记数据为 515.2 万对,全年数据预计仍将低于 700 万对。结婚生育带来的刚需家装场景,对行业的拉动作用早已大不如前。
与之相对的,是人口结构变化催生的新需求格局。截至 2025 年底,我国 60 周岁及以上老年人口达到 3.23 亿人,占总人口比重 23.0%,65 周岁及以上老年人口 2.24 亿人,占比 15.9%。老龄化进程直接推动居家适老化改造需求的升温,数据显示,9.03% 的家庭对适老化改造有强需求,30.56% 的家庭改造需求强度为中等偏强,还有 45.14% 的用户处于观望状态。Z 世代群体逐步进入置业阶段,成为家装消费新主力,独居生活、宠物友好、居家办公等多元化居住需求,正在重塑行业的产品供给逻辑。
市场低温环境下,企业的经营分化正在持续加剧。统计样本数据显示,超过一半的企业净利润同步下滑。在营收保持正向增长的 16 家企业中,有 8 家的增长与海外业务的扩张直接相关。
定制与成品家居赛道的表现,呈现出截然不同的走势。9 家定制家居上市公司 2025 年营收总和预计为 440 亿元,同比下降 7%,净利润 34 亿元,同比下降 15%。7 家成品家居上市公司则受益于海外业务拉动,全年营收预计 642 亿元,同比增长 1.3%,净利润保持双位数增长。盈利水平的波动同样明显,9 家定制企业的毛利率中位数从 2019 年的 38.52%,下降到 2025 年前三季度的 33.57%,净利润率更是从 11.56% 下降到 2.52%,成品家居企业的盈利水平虽同样有所回落,但整体稳定性远高于定制赛道。
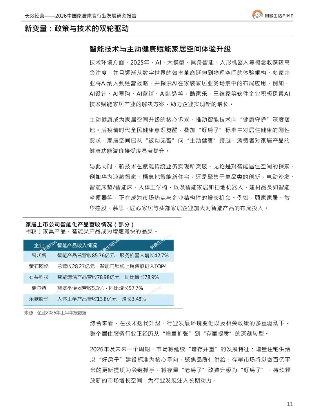
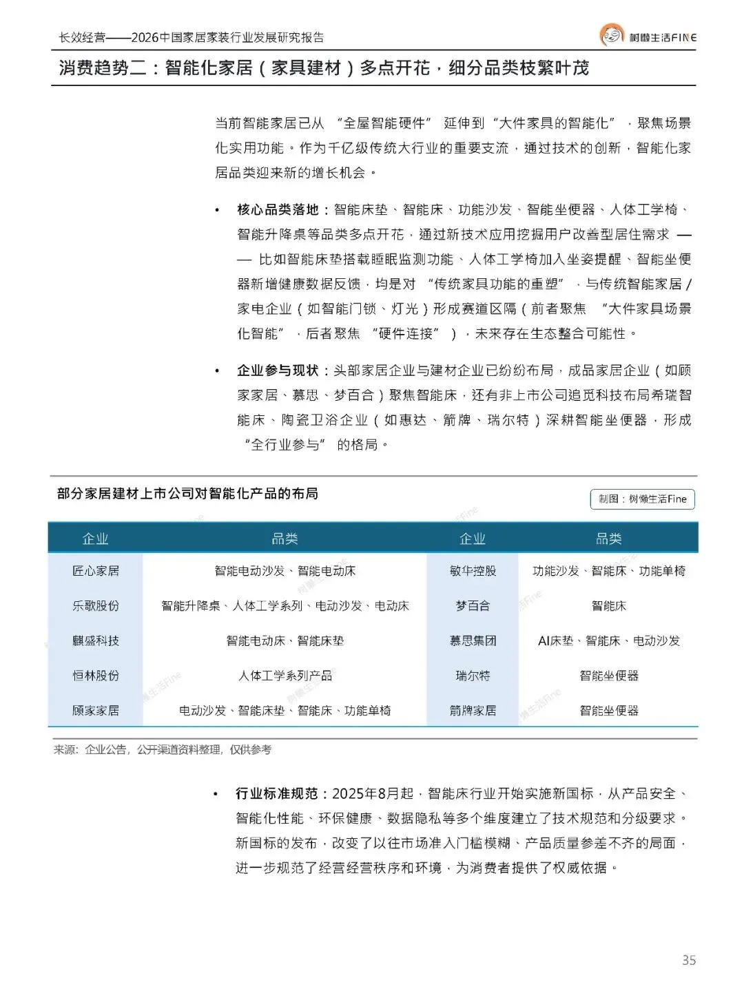
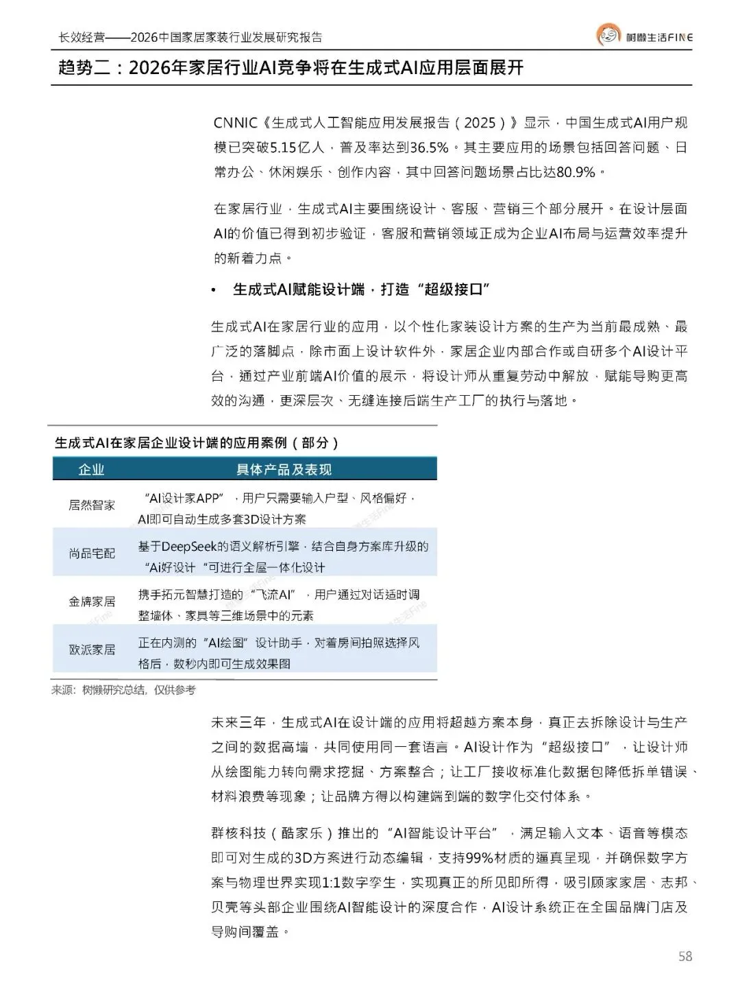
消费端的核心诉求,也在发生根本性的转变。消费者对居家环境的需求,已经从被动环保转向主动健康,无醛、抗菌、净醛等健康属性,成为家居产品的核心必备要素,行业的竞争焦点也从单一的材料环保达标,延伸到整体空间健康的打造。智能化家居的发展则多点开花,从全屋智能硬件延伸到大件家具的智能化,智能床垫、功能沙发、智能坐便器、人体工学椅等品类持续扩容,相关智能产品的增长速度,已经普遍超过对应企业的整体营收增速。
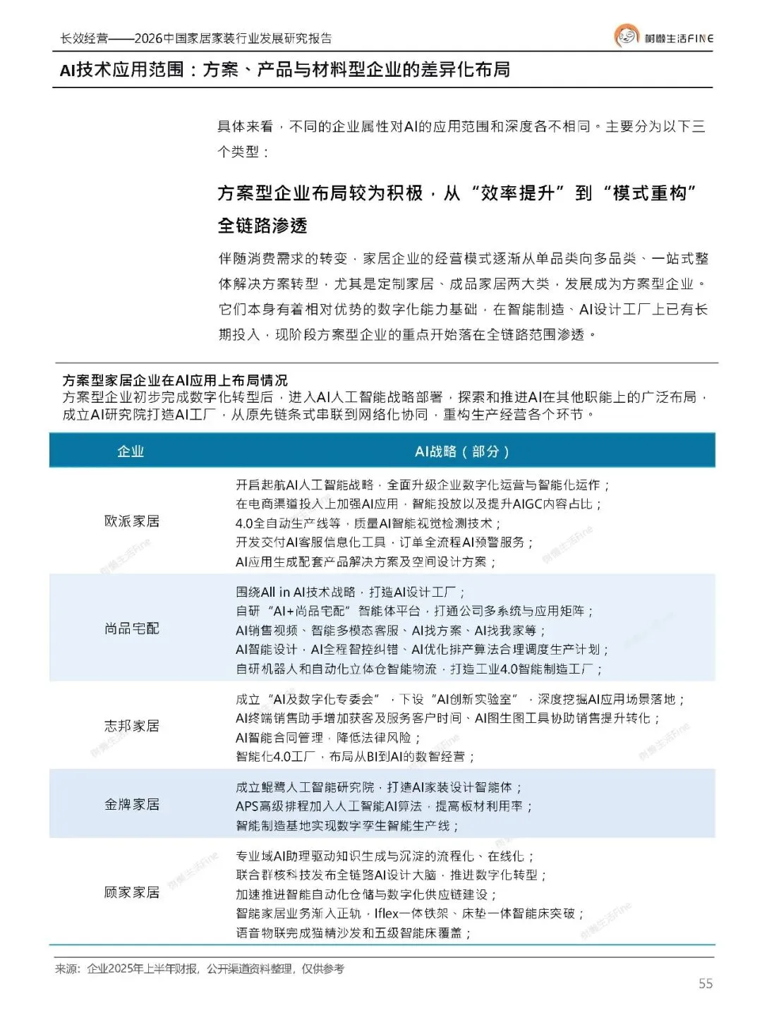
AI 赋能已经从行业的创新试探,转变为全行业的共识。调研显示,2025 年有 94% 的企业至少已在一个业务职能中常态化使用 AI 或智能技术,严格以 AI 为评判标准,也有 76% 的上市公司在单个或多个职能中落地了 AI 技术。但行业的 AI 应用,整体呈现出重硬轻软、重生产轻运营的特征,近三分之二的企业仍停留在小范围试点阶段,AI 应用仅覆盖 3 个及以下职能,投入重点集中在制造生产、产品研发和信息技术领域,对营销、服务运营、财务风险预警等环节的投入仍处于薄弱阶段。
家居家装消费的主场始终在线下,但传统的线下体验模式正在经历全面革新。传统家居卖场,经营指标持续承压,2025 年两家企业的卖场总数量,较 2022 年的高峰已经减少 116 家。行业线下体验的核心逻辑,正在从以产品为中心,转向以用户为中心,家居卖场不断打破业态边界,家装公司重构一站式体验闭环,品牌零售门店推进品类融合与场景化展示,整个线下渠道的形态,正在朝着多元化、复合化的方向持续演变。
























































2026中国家居家装行业发展研究报告-树懒生活


