近日,陕西省生态环境领域投下了一颗“重磅炸弹”。陕西省环境调查评估中心与省生态环境保护产业协会联合发布了 《陕西省生态环境评价咨询技术服务成本估算参考价格》,供各生态环境评价咨询技术服务机构在业务活动中参照执行。
这份文件不仅明确了环评报告书、报告表的“起步价”,更对整个环保咨询行业的服务标准与收费模式进行了重塑。报告书20万元起,报告表5万元起,这一数字在行业内引发了强烈震动。
详情
参考价格编制由本协会组织,核工业二〇三研究所负责汇总、校核,陕西中圣生态环境咨询服务有限公司、陕西省现代建筑设计研究院有限公司、中煤西安设计工程有限责任公司、中煤科工西安研究院(集团)有限公司、西安中地环境科技有限公司、中国电力工程顾问集团西北电力设计院有限公司、中铁第一勘察设计院集团有限公司、中陕核工业集团综合分析测试有限公司、汉中市环境工程规划设计集团有限公司、西安海蓝环保科技有限公司、陕西企科环境技术有限公司、西安云开环境科技有限公司、陕西陆环环保工程有限公司、安康市环境工程设计有限公司、榆林市环境科技咨询服务有限公司、西安瑞诚方环境科技有限公司参与编制工作。
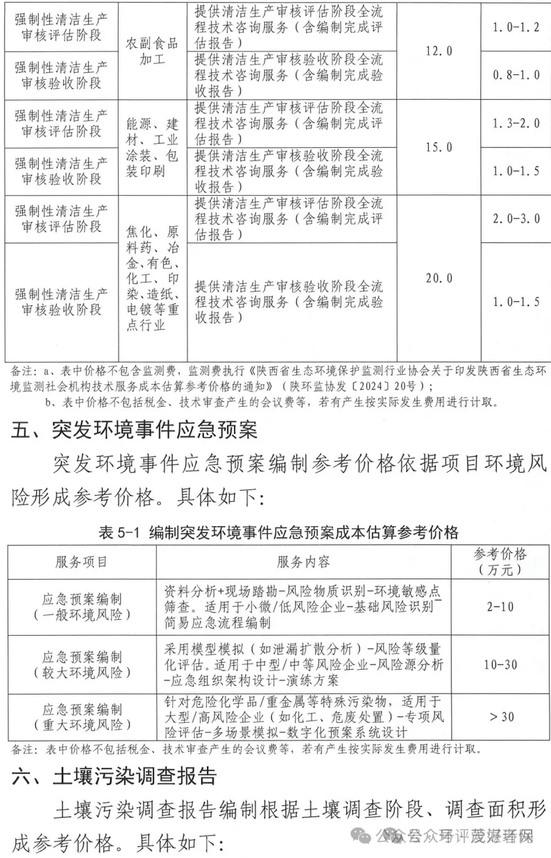
本参考价格适用于省辖区内开展环境影响评价与竣工环境保护验收、排污许可证申领与执行报告、清洁生产审核、突发环境事件应急预案编制、土壤污染调查等5个生态环境评价咨询活动的技术服务。













1.社会稳定风险评估师证书+培训 价格优惠 线上直播,备案 丰富投标人资格
2、 碳减排领域:碳排放管理师、碳资产管理师,碳交易师、碳排放评估师 碳排放检测师 碳排放咨询师 碳汇计量评估师碳排放核算员专业技能 碳排放核查员专业技能
3、 节能减排领域:节能评估师、综合能源服务师、建筑节能减排咨询师
4、AOPA民用无人机操作合格证
报名咨询电话:17731890530
扫描二维码了解更多
说明:本文部分内容来源于网络并有删减,如内容有任何不妥之处,请联系我们,我们将及时处理。


